详情|大湾区科创大赛特约·南方+早班车 |“双节”出行高峰从30日13时开始( 三 )
本文图片
中科院博士后当辅警 。 缪元颖 , 中科院博士后 , 作为专家型人才被引进警队 。 2018年4月 , 缪元颖正式以警务辅助人员的身份 , 加入成都高新公安分局DNA实验室 , 从事法医物证检验工作 。 对于为什么会选择当辅警 , 缪元颖说 , “能够发挥所长、整治犯罪 , 会很有成就感 。 ”
●
●
●
●
●

本文图片
成都某公司给员工发五花肉作为中秋礼物 。 公司销售主管称 , 老板觉得月饼大家不喜欢吃 , 恰好公司的大部分员工都是夫妻员工 , 给每位员工发了约2斤的五花肉 , 大概准备了200份猪肉 , 猪肉也是从一位员工家里采购的 。

本文图片
【详情|大湾区科创大赛特约·南方+早班车 |“双节”出行高峰从30日13时开始】
本文图片
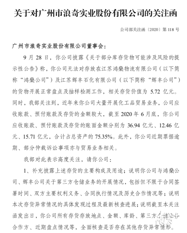
9月28日 , 华南地区日化巨头广州市浪奇实业股份有限公司(下称“广州浪奇”)公司发布公告 , 公司收到深交所下发的关注函 , 要求公司说明事关5.72亿货物“不翼而飞”的相关情况 。 周一开盘 , 广州浪奇股票一字跌停 , 报5.13元 。 详情

本文图片
据香港电影金像奖协会透露 , 原定于明年举行的第40届香港电影金像奖顺延至2022年举行 , 今、明两年符合参选资格的电影将合并评选 。

本文图片
29日 , 粤西和珠江三角洲南部市县多云 , 有雷阵雨局部大雨 , 其余市县多云为主 , 有分散(雷)阵雨 。 最低气温分布:粤北市县22℃~24℃ , 其余市县24℃~27℃ 。
更多新闻资讯请查阅今日南方报

本文图片
点击阅读今日《南方日报》

本文图片
点击阅读今日《南方都市报》
【制图】张瑞威
【主播】机器人 嘉嘉
【校对】梁飞飞
推荐阅读
- 融资|新势力扎堆闯关科创板威马、哪吒IPO“追赶赛”力图破局
- 大众网|| 网络名人说 @江氏小盗龙,科创发展看淄博
- 证基风云|行业速递|科创板首单CDR来了!券商对投资者权限要求各异
- 基金业|互联网、IT、生物医药占据粤港澳大湾区股权投资前三
- 大众网|| 网络名人说 @小天微谈,科创发展看淄博
- 数量|互联网、IT、生物医药占据粤港澳大湾区股权投资前三
- 第一财经|0.04%!科创板“CDR第一股”九号公司网上发行中签率出炉丨热公司
- 上海徐汇|徐汇这家“在校大学生创业”企业获批科创板上市 来看他们的创新创业之路
- 公司|存托凭证权限券商要求各异,科创板首单CDR有投资者打新失败
- 第一财经|存托凭证权限券商要求各异,科创板首单CDR有投资者打新失败
