跨省|定了!这些业务要异地能办

本文图片
国务院办公厅日前印发《关于加快推进政务服务“跨省通办”的指导意见》 , 提出140项全国高频政务服务“跨省通办”事项清单 。 其中 , 有多项是由人社部牵头或配合实现的 。
一起来看看今后有哪些与人社有关的业务可以异地办理吧——

本文图片
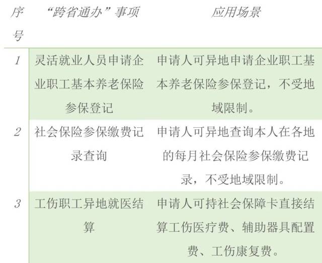
2020年底前实现“跨省通办”的事项

本文图片

本文图片
2021年底前实现“跨省通办”的事项

本文图片

本文图片
2021年以后实现“跨省通办”的事项

本文图片
来源:人力资源和社会保障部

本文图片
【跨省|定了!这些业务要异地能办】
本文图片
推荐阅读
- 游研社|虎牙斗鱼合并,游戏直播赛道还有这些低调玩家
- 公安机关|这些人,速速投案!
- 募集资金|28.78元!中金公司发行价定了 募资“补血”超130亿
- 锦州|寻味辽宁醉经典|“烧鸽子”“炒河蟹”……这些锦州烧烤吃起来别有一番风味!
- 烧烤|这些垃圾食品真的不垃圾,只要你会这样吃...【食安宣传周】火锅、汉堡、烧烤
- 北京青年报|干冷秋冬季 这些“好物”提升幸福感
- 戏说健康|对于许多老师都头疼的公开课, 怎样预备才好? 这些细节不能忽略
- 惩戒|全面“断卡”!已有人被惩戒,这些事做不得!
- 央视新闻|如何鉴别真假人口普查员?牢记这些要点:看证件、不谈收入
- 长城24小时|9名中毒者全部死亡!这些变质食品千万不要吃……
