城市财经|钦定了!重庆、武汉、南京,成功卡位!

文章图片
文章图片
作者:公子不悔
01
本号之前写过一篇关于内循环发展下 , 哪些城市是大赢家的文章 。
当时根据人口规模、交通运输能力和消费能力 , 得出的结论是:
在内循环主导下的未来十年二十年 , 内陆高级别城市、省会与首府城市基本会全面崛起 , 而在这崛起的势头中 , 有14座城市将成为大赢家 , 分别是北京、上海、广州、深圳、杭州、成都、南京、武汉、郑州、长沙、重庆、西安、济南、合肥 。
如果给这14个城市做个排序 , 除了北京、上海、广州、深圳外 , 最大的赢家当属重庆、武汉和南京 , 或者说重庆、武汉和南京 , 更重要 。
北上广深很好理解 , 正如本号之前说到的 , 这四座城市无论发展策略怎么改变 , 都不会影响它们的发展潜力 。
北京是京津冀城市群的太阳 , 上海是长三角的老大 , 广州、深圳是粤港澳大湾区的动力引擎 , 其中深圳还肩负着成为“双范”城市的历史任务 。
这种定位 , 注定了四座一线城市是管理层最看重的四座 , 是各种政策、财政红利永不会缺失的四座城市 。
那北上广深之外 , 为何会是重庆、武汉和南京呢?因为内循环背景下 , 最有利于城市发展的物流枢纽头衔 , 这三个城市获得的最多 。
昨天 , 国家发改委、交通运输部联合发布2020年国家物流枢纽建设名单 。 一共有22个城市上榜 , 重庆、武汉皆在榜上 , 重庆建设为陆港型国家物流枢纽 , 武汉建设为港口型国家物流枢纽 。
02
昨天公布的这份国家物流枢纽建设名单 , 实际上是基于2018年国家发布的““国家物流枢纽布局和建设规划”落地实施 。
当时的规划是:
1、到2020年 , 布局建设30个左右辐射带动能力较强的国家物流枢纽 , 形成国家物流枢纽网络基本框架 。换句话说 , 从2018年发布规划到2025年为止 , 全国范围内要建设150个左右的国家物流枢纽 。
2、到2025年 , 布局建设150个左右国家物流枢纽 , 推动全社会物流总费用与GDP 的比率下降至12%左右 。
2019年已经公布了一批“国家物流枢纽建设名单” , 涉及到了包括天津、太原、深圳、青岛、厦门、宁波、上海、广州、长沙、宜昌、郑州在内的25个城市 。
制图:城市财经;资料来源:国家发改委
近日公布的2020年新一批“国家物流枢纽建设名单”22个 , 涉及24个城市 。
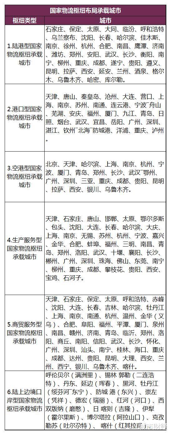
这些国家物流枢纽被分成了六大类:
陆港型、港口型、空港型、生产服务型、商贸服务型和陆上边境口岸型 。
六大类型的国家物流枢纽之间有重叠 , 有的城市既可以是陆港型国家物流枢纽 , 也可以是港口型物流枢纽、空港型物流枢纽等等 。
重叠的类型越多 , 说明在内循环大背景下的优势更明显 。
比如在已经公布的2019年、2020年名单中 , 深圳、重庆、青岛都是两次上榜了 。
深圳2019年被要求建设商贸服务型国家物流枢纽 , 2020年被要求建设为空港型物流枢纽 。
重庆2019年被要求建设为港口型国家物流枢纽 , 2020年被要求建设为陆港型国家物流枢纽 。
青岛2019年被要求建设为生产服务型、港口型国家物流枢纽 , 2020年被要求建设为商贸服务型国家物流枢纽 。
事实上 , 2019年和2020年发布的名单 , 以及2021年至2025年将要公布的名单 , 2018年出台规划的时候 , 就已经公布 , 只不过当时只是个规划 , 现在每年出台具体文件执行而已 。
制图:城市财经;资料来源:国家发改委
正如本号所说 , 这六个类型的国家物流枢纽 , 有重叠 。
重叠的类型越多 , 至少说明 , 在既定的国内大循环为主体、国内国际双循环相互促进的新发展格局下 , 卡位更有优势 。
本号梳理了一下 , 在六个类型的国家物流枢纽中 , 最多有重叠了5个类型的城市 , 这样的城市有3个 , 分别是重庆、武汉和南京 。
重庆、武汉、南京均被分别要求建设陆港型、港口型、空港型、生产服务型、商贸服务型国家物流枢纽 。
其次是占据4个类型的城市 , 有深圳、上海、青岛、广州、郑州、天津、西安、长沙、哈尔滨、贵阳共10个城市 。
占据3个类型的城市有石家庄、宁波、南昌、太原、合肥、福州、大连、沈阳、长春、南宁、昆明、厦门、乌鲁木齐共12个城市 。
制图:城市财经;资料来源:国家发改委
03
透过上面的重叠类型可以看到:
1、深圳、青岛、宁波、大连、厦门 , 虽然都是沿海城市 , 都是计划单列市 , 但在管理层眼中 , 也有轻重之分 。
深圳、青岛两个城市 , 明显要比后三者更受重视一些 。
2、有人会发现 , 在重叠的5种、4种、3种类型的国家物流枢纽城市中 , 居然找不到北京的身影 , 难道北京不重要?
推荐阅读
- facde|香港留学申请要求丨文书范文模板-香港科技大学、香港城市大学
- 公交站点|定了!15日起广州34个公交站点更名
- 成本|2020年全球生活成本排行榜出炉,英国城市无一进前十?英国大学:你确定吗?
- 财经|“财”从“理”开始
- 秀才|展技能 秀才艺
- 城市学院|湖南城市学院举行纪念办学50周年系列活动
- 鹏城|5G应用将带来十几万亿经济增长,AI让深圳城市建设更智慧
- 考试|定了!明年穗中考新增历史,体育分提至70分,语文设附加题
- 广告|这个”双十一”:龙湖不一样
- 组织|定了!广州中小学高中寒假时间出炉!禁止寒假集体补课
