考生|初三学生和家长速看!陕西2021年起,全面取消中考体育免试,增加游泳项目!
_原题为 初三学生和家长速看!陕西2021年起 , 全面取消中考体育免试 , 增加游泳项目!
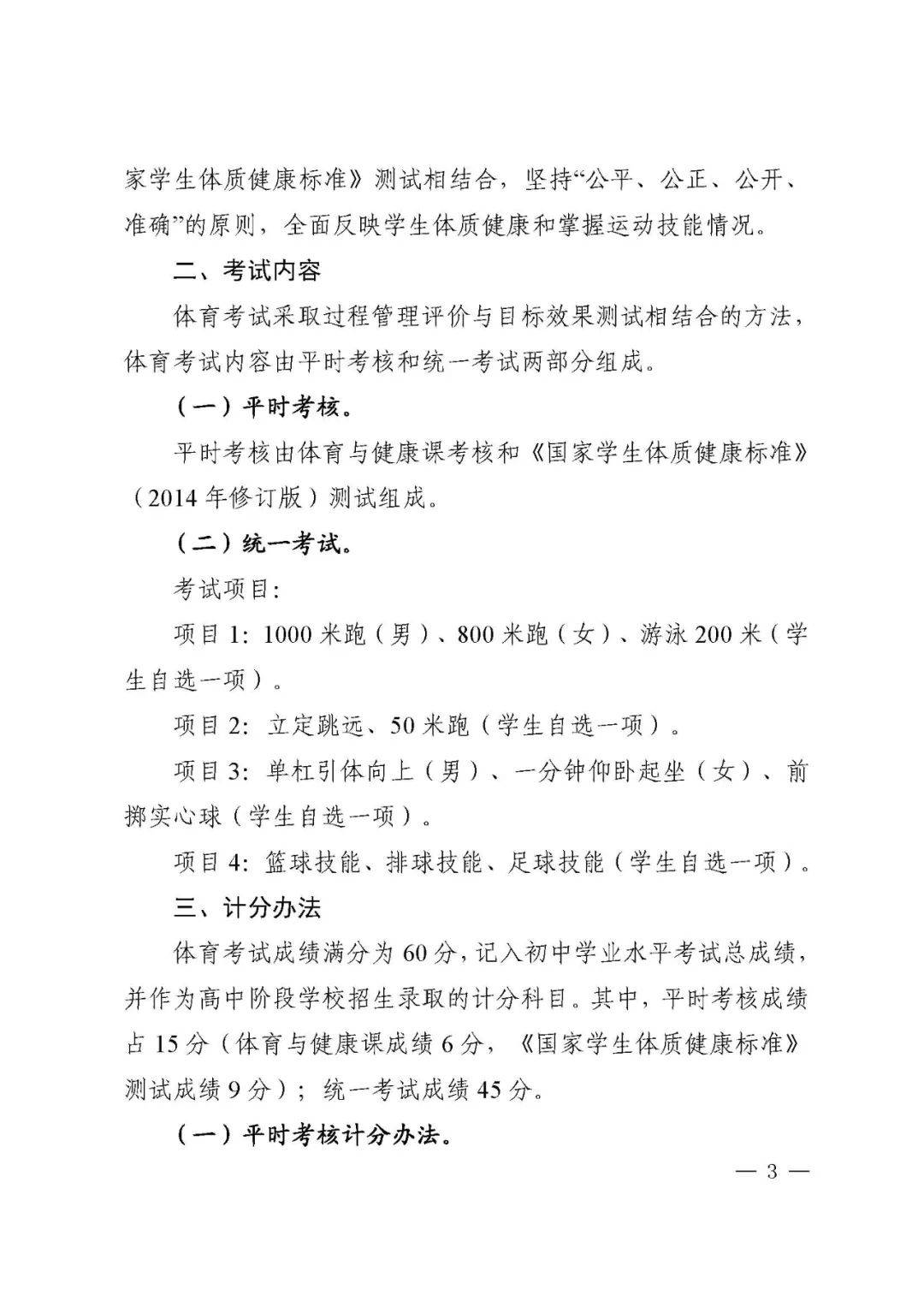
陕西省教育厅关于10月29日印发《陕西省初中学业水平体育与健康考试工作方案》的通知 , 自2021 年1 月1 日起执行 , 2025 年12 月31 日自行废止 。
【考生|初三学生和家长速看!陕西2021年起,全面取消中考体育免试,增加游泳项目!】1、考试项目:增加游泳200米
2、2021 年起 , 考生因参加各级各类运动竞赛获奖的免试全面取消 。
全文如下
↓↓↓
文章图片
文章图片
文章图片
文章图片
文章图片
文章图片
文章图片
2021年家里又要参加中考的考生 , 一定要仔细看!关注我 , 了解更多 。
推荐阅读
- 文献|留学生文献分析工具CiteSpace使用教程
- 未成年人|上海中学生的意见写进未成年人保护法
- 就业|就业调查莫漏掉400万职高专学生
- Final|疫情期间留学生如何高效复习备战Final?
- 防控|小学生近视防控需要注意啥?8张大图给师生家长
- 考生|国考140+的大佬这么多!2021国考多少分才算稳
- 宁波|宁波这些学校和学生,上榜省级名单!
- 大学|专访|黄灯《我的二本学生》:大学四年,他们从未停止内卷
- 教师资格证|思鸿教育小提示:考官更青睐这样的教师资格证面试考生!
- 混合学习|纽约市教育局呼吁学生回校上课 华裔家长:仍不安心
