民生|今年年底前,身份证换领补领、护照签发等94个事项川渝两地可通办
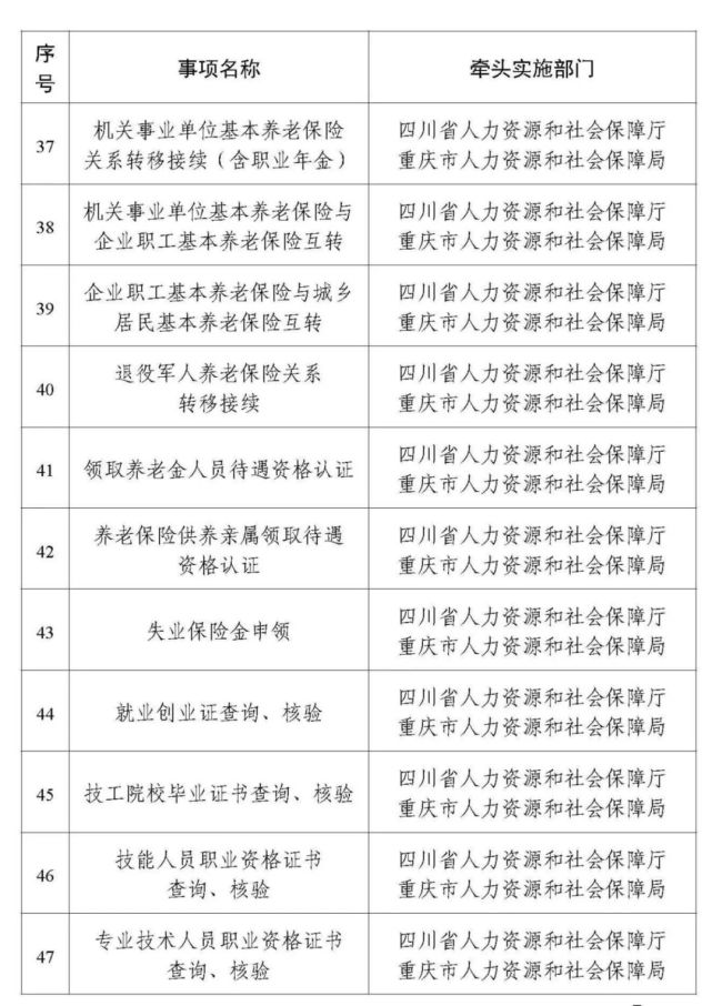
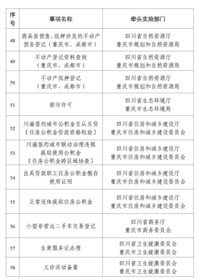
11月4日 , 四川省政府办公厅、重庆市政府办公厅联合下发通知 , 公布川渝通办事项清单(第一批) , 明确在今年12月31日前 , 川渝两地市民办理涉及跨省、市的居民身份证换领补领、交通违法缴纳罚款、普通护照签发等94个事项 , 全面实现线上“全网通办”、线下“异地可办” 。
据了解 , 此举旨在贯彻落实《国务院办公厅关于加快推进政务服务“跨省通办”的指导意见》(国办发〔2020〕35号)要求和《四川省人民政府办公厅 重庆市人民政府办公厅关于协同推进成渝地区双城经济圈“放管服”改革合作协议》精神 。 川渝两省市在全国高频政务服务“跨省通办”事项清单基础上 , 进一步拓展“跨省通办”范围和深度 , 梳理形成了川渝通办事项清单(第一批) 。
【民生|今年年底前,身份证换领补领、护照签发等94个事项川渝两地可通办】
文章图片
通知要求 , 两省市相关部门(单位)要加快推动第一批川渝通办事项标准化、规范化建设 , 统一事项受理条件、申请材料、办理流程等要素 , 编制规范化办事指南 , 明确线上线下办理方式 , 实现同一事项在川渝两地无差别受理、同标准办理 。
两省市相关部门(单位)要加快推动第一批川渝通办事项网上受理、审批、制证等环节全流程网上办理 , 及时将有关业务系统接入四川省、重庆市一体化政务服务平台及“天府通办”“渝快办”移动端 , 通过成渝地区双城经济圈网上政务服务专区集中对外展示 , 实现川渝通办事项线上“一地认证、全网通办” 。
通知强调 , 两省市相关政务服务大厅要将涉及本地区的第一批川渝通办事项纳入窗口统一受理办理 , 明确“全程网办”“异地代收代办”“多地联办”业务模式 。 有条件的地方开设“一窗通办”专窗、开辟审批服务“绿色通道” , 推动第一批川渝通办事项线下“异地受理、两地可办” 。
具体清单如下
▼▼▼
文章图片
文章图片
文章图片
文章图片
文章图片
文章图片
文章图片
文章图片
文章图片
来源:网信重庆
推荐阅读
- 民生警务|男子在车内呼呼大睡,打开车门才知原因
- 湖南永兴朝阳实验小学“学生大讲堂”开讲|湖南永兴朝阳实验小学“学生大讲堂”开讲
- 民生热点驿站|两位大妈\"网恋\"一位小鲜肉,交往后却遭疯狂索取,大妈:一个月3次
- 券桥|方城县券桥镇办好民生实事确保脱贫攻坚成色
- 保民生|促就业与保民生“并驾齐驱”
- 民生播报|广东发布:一批辣椒被检出镉超标3倍多,黑鱼问题更严重!
- 民生看点|“因为公司效益好,利润大”,所以公司决定员工自愿降薪10%
- 民生看点|网曝虎牙员工被暴力辞退,全程高呼救命
- 民生警务|民生警务丨沙坪坝车管所上门服务新桥医院
- 人民日报社民生周刊|父亲去世,存款取不出!循环证明“我爸是我爸”,被国务院督查组抓典型
