所以说,不论杨戬如何冷酷无情、如何临危受命,杨姓二郎神的形象都以秩序的守护者为基点,长着一张英俊脱俗的脸,并且坚守正义、神通广大。
五花八门的行业二郎神
在民间,还有着更多五花八门的二郎神们。
在梨园行,人们将清源师二郎神奉为祖师(戏神),其一意在“感德祖师,寻求庇护,抬高伶人的位置”,其二意在规约行业伦理,提升凝聚力。在酒业,据《陔余丛考》卷35记载:“陆放翁有《张王行庙神》,高翥《菊石间小集》亦有诗,为‘辇下酒行,多祭二郎神’及祠山神而作,诗云:‘箫鼓喧天闹酒行,二郎赛罢赛张王。愚民可煞多忘本,香火何曾到杜康。’”可见在宋代时也却有人祭祀酒业二郎神。
在杂技行,明代的蹴鞠家们以清源妙道真君为祖师,与梨园行一样意在调节行业伦理关系。
此外,还有战神二郎独健、保护神蜀主孟昶等,皆曾在民间被作为二郎神信仰之一以祀之。
即便已经梳理了这么多的二郎神形象,我们还是难以在一篇文章中道尽所有流传于民间的二郎神信仰与二郎神传说。

文章插图
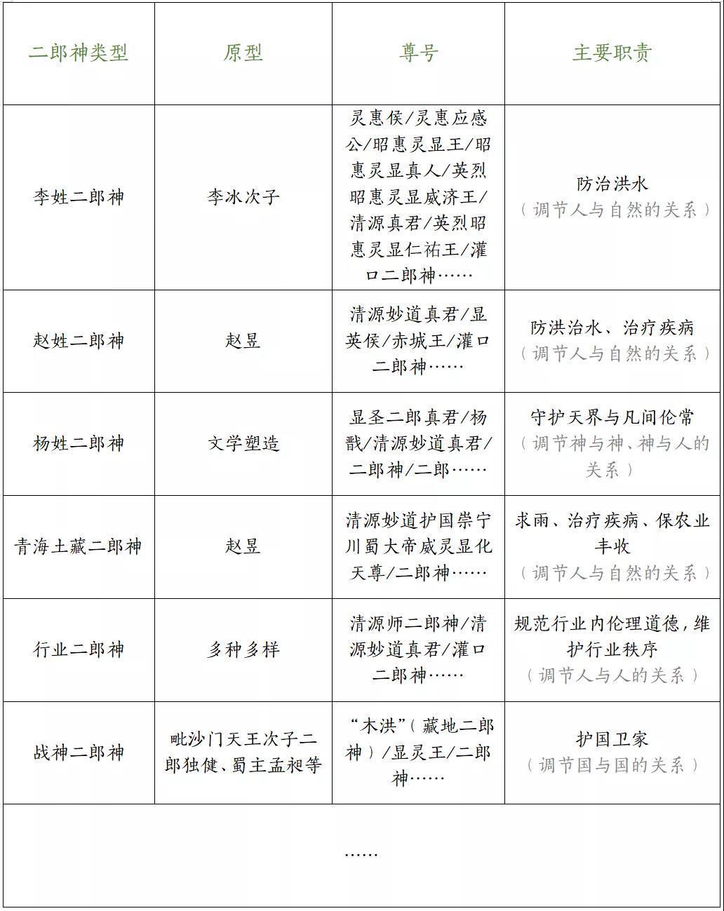
在此,本文特意为文中提及的二郎神形象等制作了表格,供读者参考
【 二郎神|二郎神是谁?跷二郎腿真的和二郎神有关系吗?】但是,我们可以从这错综复杂的二郎神信仰版图中发现,尽管在不同时代、不同地域,二郎神的样貌、神迹和传说都有所不同,但二郎神们的主要职责基本都包含了调整神界关系、神与人的关系、人与自然的关系以及人与人的关系,他们往往与“秩序”息息相关。
推荐阅读
- 恋爱脑徐志摩:他只想要甜甜的爱情,至于爱谁真的无所谓
- 圈粉45万的插画真的美爆,这样的诗和远方,网友已彻底沦陷~
- 书推:《逞骄》蓬莱客新作,女扮男装民国文,水准真的可以
- 中国古书中记载的“孔甲养龙”,真的是龙吗到底是什么生物
- 比干真的是被妲己害死的吗?我们被误导了,妲己背了黑锅
- 功盖三分国,名成八阵图,诸葛亮的奇门遁甲真的可挡十万雄兵吗?
- “小舟独棹烟波间”:关于出行工具,宋代女性真的只独爱舟船吗?
- 锁龙井的传说真的是个笑话吗?如今来看,证明古人太智慧
- 古代皇帝真的很多胖子吗是吃得好还是故意画成这样!
- 皇帝自黑真的有用唐德宗自黑收获民心,而他自黑却亡国!
