
文章图片
文章图片
文章图片
文章图片
文章图片
近日 , 网络上有不少媒体人都发文吐槽番茄台的六位主持人 , 分别是朱桢、程雷、陈蓉、海燕、倪琳这五位 , 还有一位不是番茄台签约的主持人叫高源 , 另外一位是第一财经的戴刘菲 , 番茄台这五位 , 可以说是妥妥的台柱子了 , 每一位在上海甚至国内都很有名气 , 但这次 , 却全部都翻车了 。
起初是网络上流传一段视频和一段截图 , 从截图中可以看到 , 有人在群里发了一段话 , 具体意思就是高源列入台里集团出镜的黑名单 , 不得参加任何活动 , 所有的节目都不能重播 , 必须下架 , 另外的五位 , 朱桢 , 程雷 , 海燕 , 倪琳 , 陈蓉也是不能再出镜 。
【朱桢|番茄台朱桢、程雷、陈蓉五位台柱全翻车:谄媚的样子太掉价!】下面还有人回复到“后果很严重” , “媒体人基本准则都不懂了” , 还暗示他们是为了钱参加这样的活动 。
是什么样的活动呢?
从视频中可以看到 , 这场活动是曾经的上海首富周正毅的寿宴 , 背景板上还写着“不忘初心 , 回归本色”八个大字 , 确实是很讽刺 。
周正毅是谁呢?
他出生于1961年 , 因金融问题入狱被判16年 , 如今刚出狱不久 , 就办了这样的寿宴 , 还请了一堆在番茄台工作的台柱子级别的主持人去站台 , 想来也是想通过这些人来洗白自己 。
有媒体人就讽刺他们这是“问到点钞票的味道就慌不择路地浓妆艳抹 , 连滚带爬得上赶着一顿狂、舔 。 ”
其实看了视频的内容 , 才知道这几位主持人是如何的没底线 。
陈蓉在台上这么说道 , “我们是不是SMG番茄台主持人今晚倾巢出动 , 番茄台春晚阵容也不过如此啊!”
这话说的番茄台估计在背后瑟瑟发抖 , 居然一个寿宴的阵容都能跟春晚媲美了 。
陈蓉还说:“今年刚刚认识周公子 , 是新朋友 , 但是也成为好朋友了 。 ”
言语间能听出对认识这个人的“荣幸 。 ”
倪琳说:“在这个泰山 , 若论嘉宾年份 , 我是认识周公子时间最长的 , 我认识周公子有23年了 。 ”
可见早在周公子还没进去之前就认识了 , 还说出了一种“骄傲”之感 。
海燕也说到:“今年刚刚认识周公子 , 比较晚 , 但是一见如故!”
戴刘菲说:“我认识周公子比较晚 , 但是跟周公子一见如故 。 ”
听着像是能认识他很荣幸就对了 。
朱桢也说:“我是叫周公子大哥的朱桢 。 ”
瞧瞧 , 大哥都喊上了 。
程雷也说到:“在上海滩不认识周正毅不正常意思不对了啊 , 所以我很早就认识周正毅了 , 二十多年前就认识他了 , 他在做生意时就认识了 , 只能说上个月周先生刚刚认识我 , 说明我现在慢慢混得上档次了!”
这几位主持人一句句说的 , 让人恍惚以为这是一百年前的上海滩 , 在跟杜月笙说话呢 , 网友也都在吐槽他们过于谄媚了 。
而这几位主持人的出现 , 也被一些媒体人吐槽是在捧臭脚 , 觉得这不应该是番茄台能做的事情 。
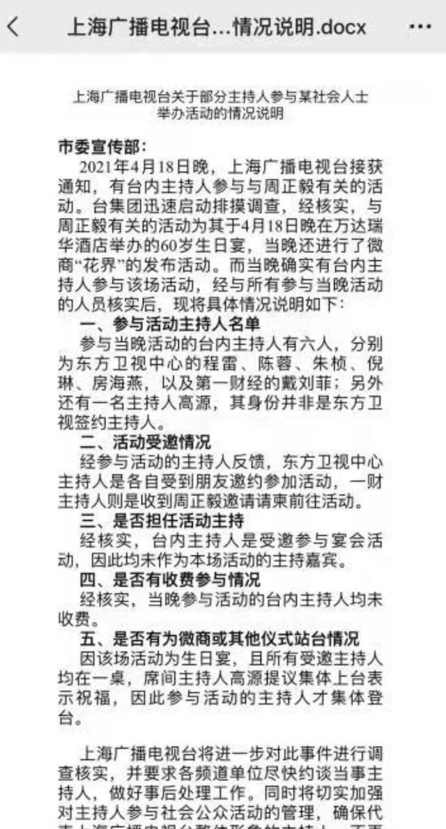
还有一份情况说明说明了这次的情况 , 还提到了要加强这些主持人参加社会公众活动的管理 , 因为这些人是代表番茄台的形象的 。
虽然我们在截图中看到文字写着对这些主持人的物料不准再播出 , 不过目前看来还没有落实 , 也不知道这件事情最后对这些主持人会有怎样的影响 , 我们拭目以待 。
推荐阅读
- 金美秀|迪丽热巴吃少数民族红利?鞠婧祎资源太差?谢娜离开芒果转番茄?
- 宋智雅|谢娜的风评不太好,她特怕自己因口碑问题影响到了和番茄台的合作
- 81号档案|《81号档案》5大看点!温子仁监制,烂番茄86%值得一看
- 袁冰妍|张杰转战番茄台曾被骂忘恩负义,若真把谢娜也带走,不怕压力大?
- 美剧|美剧《81号档案》烂番茄95%,温子仁监制,悬疑氛围十足值得一看
- 朱桢|难兄与难弟!半年过去了,程雷,陈蓉,朱桢和房海燕过得咋样了
- 和平使者|超级英雄新剧《和平使者》首播三集来势汹汹,烂番茄评分93%
- 谢娜|吴卓羲卖腐无底线?谢娜要跳槽到番茄台?于正作妖把新戏作凉了?
- 凤九|10台跨年晚会阵容比拼:番茄台荔枝台杠上了,张艺兴和周深最抢手
- 山口百惠|《快本》彻底停播,谢娜要跳槽到番茄台?童星小花卖S换饼?
