
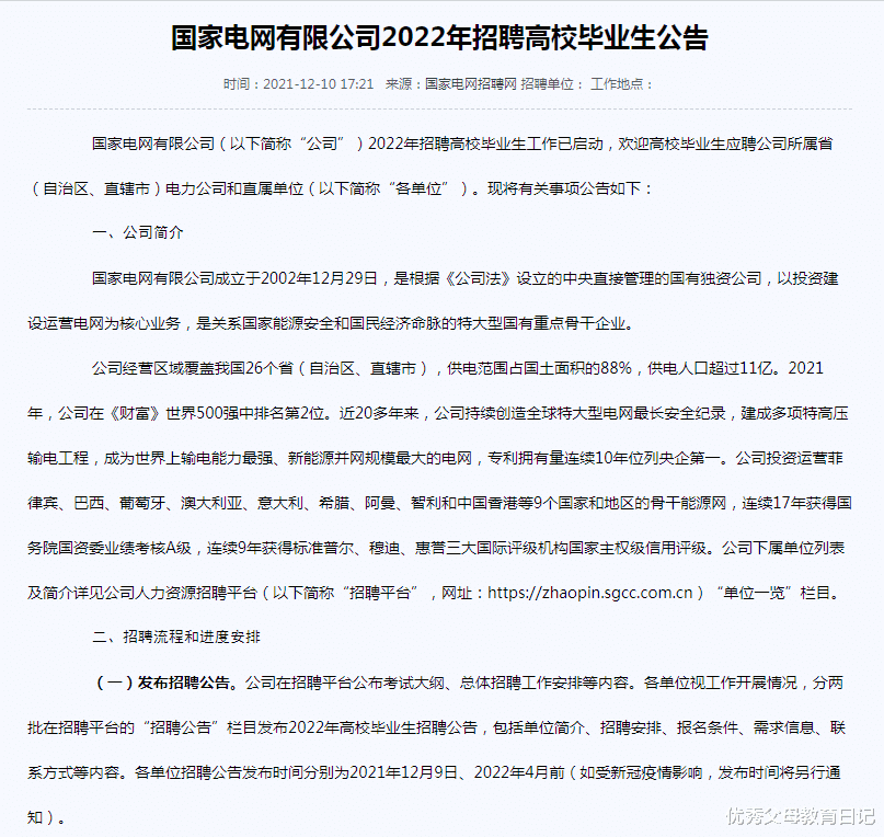
文章图片

文章图片

文章图片

文章图片

\">对于即将要实习的大学生来说 , 是不是觉得找工作非常的难 , 有些学生就会选择考研或考公 , 但是有些学生就会觉得考公的难度也非常的大 , 因此 , 很多学生毕业之后就一直是处于待业的状态 。 其实除了公务员之外 , 还有很多的企业也是不错的 , 国家电网就是一个非常好的选择 。
接近年尾 , 很多大四的学生都已经进入了实习期 , 对于刚刚踏进社会的学生来说 , 现在就业市场的竞争压力常常压得他们喘不过气来 。 找一份什么样的工作也成了让大家最纠结的问题 , 虽然有些同学已经先暂时找了一份工作来应付实习 , 但未来到底要做什么工作 , 还是毫无头绪 。
说到国家电网 , 可以说是无人不知无人不晓 , 国家电网最近今年发展得相当好 , 是国家数一数二的国企公司 , 并且还在世界500强中排名第二 。
可以说学生要是有机会能够进入国家电网工作的话 , 未来的发展真的是不错啊 , 并且国家电网的福利待遇堪比公务员 , 甚至有些待遇比公务员还要好呢 。 所以 , 就有很多的毕业生就把国家电网当做了自己的目标 。
应届毕业生的好消息来了 , 2022年国家电网公布招聘信息 , 分两批开展最近 , 关于2022年国家电网的招聘信息已经公布 , 对于即将要毕业的应届生来说 , 可是一个天大的好消息 。
国家电网的招聘主要分为两批开展 , 这次的招聘就是第一批 , 第二批的招聘公告估计会在2022年4月之前发布 。
关于第一次招聘的话 , 主要是有校园招聘和考试招聘 , 校园招聘已经在10月和11月进行招聘了 , 所以这次的招聘就是进行考试招聘 。
这次只要是国内的全日制应届毕业生就有机会报名 , 还有应届非全日制研究生以及国(境)外应届留学生 , 但是要注意的是学生学历必须是本科及以上学历 。
这次的招聘条件对学生的年龄有一定的限制 , 要是专科生的话 , 年龄要在23岁 , 学生的学历越高 , 对学生的年龄要求就越宽泛 , 本科生的年龄不超过25就可以 , 最好的就是博士生 , 博士生只要是33岁以下就都可以报名 , 不过硕士研究生的话 , 年龄不能超过28岁 。
不过要是学生的成绩十分优秀的话 , 关于这个年龄的问题就可以适当地放开要求 。 还有一点比较好的事 , 如果大学生在校期间取得了计算机二级、英语六级或者有文艺特长的话也是会优先考虑 。
个人分析总的来说 , 这次的国家电网招聘对于应届毕业生来说 , 是一个很好的工作单位 。 毕竟国家电网是世界500强里的企业 , 福利待遇不输公务员 。
再说了 , 公务员的竞争非常大 , 所以学生要是对国家电网有想法的 , 可以去报考一下试试 。
想要应聘国家电网的毕业生应该满足哪些条件首先 , 学生必须要符合国家普通全日制毕业生的标准 , 或者获得过国家教育部认证的国外留学生的标准 。 学生必须要有优异的成绩 , 保证每一科成绩都是合格 , 最重要的就是有相应的学历和证书 。
其次 , 大学生一定要遵纪守法 , 具有良好的思想道德品质 , 并且要认同国家电网的核心价值观 , 主要是要认同公司的价值观 。
再次 , 国家电网有的部门会涉及到电力生产的工作 , 所以会要求大学生的身体素质一定要好 , 必须要符合国家电力企业生产一线岗位的要求 。
最后 , 国家电网看的学生的专业是学生在大学期间的主修专业 , 关于学生在大学期间修的第二学位专业 , 企业是不作为要求的 。 最常见的专业有电气类、通信类、计算机类或者是自动控制类 , 这些专业的学生毕业后可以选择到国家电网工作 。
国家电网的社会地位比较高 , 大家都比较认同这个职业 , 并且未来的发展前景非常的好 , 尤其是对刚毕业的应届生非常的友好 。
推荐阅读
- 钉钉|传奇世界:当年这些最初的选择,让新手玩家到后期都后悔不已
- 陈列馆|全球首家以世界纪录为主题的陈列馆筹备中心正式启用
- 正威国际|年入7000亿,老板:低调!在豪宅里读道德经,企业干到世界第一
- 招聘|公司招聘保安,月薪2500到5000,应聘者要价5000,公司:马上录用
- 魔兽世界怀旧服|魔兽怀旧服:刚玩新职业,2.8w全部毕业,能当“排骨人”!
- 招聘|江西:2022年公办学校招聘35人带编制,一经录用每年补助5000元
- 魔兽世界怀旧服|魔兽怀旧服:地位和SS相当的职业,却被包的大小限制?换装太多?
- 报销|员工出差花费3000报销5000,领导爽快签字同意,背后有深层原因
- 魔兽世界怀旧服|魔兽怀旧服:行走的世界BUFF,却被嫌弃?单纯用伤害评价一个职业
- 高级感|世界上最神奇的树!先结果后开花还不会枯萎!见到的人会幸福
