
文章图片

文章图片
又有好戏看了 。
作为阴阳合同事件的主角 , 郑爽曾被前男友张恒爆料在《倩女幽魂》项目中获得收入1.6亿元 , 若按照工作日计算 , 日薪超208万元 , 一度令外界瞠目结舌 , “日薪208万”也一时登上了热搜 。
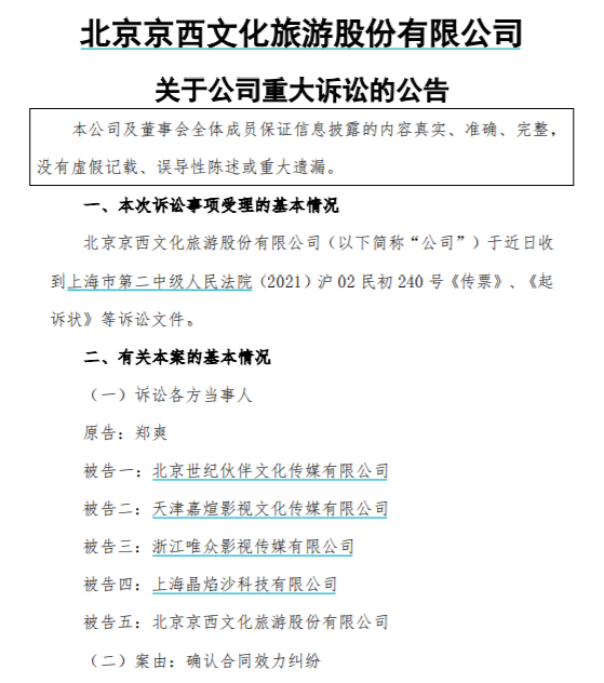
2月9日下午 , ST北文(原名“北京文化”)公告称 , 郑爽因某电视剧演员片酬纠纷问题 , 向五个被告提起诉讼 , 并要求向其支付1.0825亿元 。
此外 , 郑爽还请求判令五被告承担本案诉讼费、保全费、公告费等费用 。
【郑爽|郑爽发飙:将5公司告上法庭,索要1.08亿】
从昔日演艺圈明星沦落到行业负面例子 , 郑爽折戟于2021年 。
今年4月份 , 前男友张恒公开举报郑爽偷税漏税案 。 事情内容为:在郑爽拍摄电视剧《倩女幽魂》期间 , 涉嫌采用阴阳合同的方式偷逃税款 。 (附注:《倩女幽魂》的出品方曾为北京世纪伙伴 , 隶属于上市公司北京文化)
后经立案调查后 , 8月27日 , 国家税务总局公布了对郑爽偷逃税案件的处理决定 。 上海市税务局第一稽查局已查明 , 郑爽于2019年至2020年未依法申报个人收入1.91亿元 , 偷税4526.96万元 , 其他少缴税款2652.07万元 , 依法对郑爽作出追缴税款、加收滞纳金并处罚款共计2.99亿元的处理处罚决定 。 同时 , 国家广电总局公布了对郑爽的“封杀”令:不得播出其主演的电视剧《倩女幽魂》 , 各级广播电视、广播电视视频点播业务和网络视听节目不得邀请郑爽参与制作节目 , 停止播出其已参与制作的节目 。
消息一出 , 顿时在网上炸开了锅 , 并引起激烈讨论 。
到了今年8月份 , 监管已查明郑爽在2019年至2020年未依法申报个人收入1.91亿元 , 偷税4526.96万元 , 其他少缴税款2652.07万元 , 并依法作出对郑爽追缴税款、加收滞纳金并处罚款共计2.99亿元的处理处罚决定 。
在郑爽事件发酵过程中 , ST北文在公告中回应称 , 郑爽因某电视剧演员片酬纠纷问题起诉公司 , 公司作为该剧的投资出品方 , 但未与郑爽及其关联公司签署过相关协议 。 公司将积极应诉 , 密切关注上述案件的进展情况并及时履行信息披露义务 , 并将采取法律手段 , 维护公司合法权益 。
由于业绩连续亏损、影视行业低迷以及受郑爽事件冲击 , ST北文股价多次出现暴跌 , 目前市值已不足37亿元 , 当前股价更是相比高点43.17元跌幅高达88.13% 。 可以说 , 高位买入的投资者基本被套 。
而对于郑爽起诉行为 , 股民们怒了:
有股民表示 , “电视剧无法播放是谁的责任?是不可以一起反诉?这么大的投入毛都收不回来怎么弄?”
还有股民表示 , “我的北京文化去年赔了30万 , 我去告谁?”、“不是因为你出事 , 股票会赔这么多钱吗?电视剧都无法上映 , 要什么片酬?”
推荐阅读
- 眼里余光都是你|没有顶流没有知名明星,《眼里余光都是你》这部剧凭啥仅一天时间就飙升榜冠军?
- 中村由利|终于盼来了一部奇幻猛剧,才播了一集就飙上9.1分!
- 流光之城|2集就入坑,主演全员颜值高级互飙演技,国产新王炸剧可真良心
- 电影|上线1天成飙升榜王者,钱小豪“杀疯了”,这位老牌巨星重回巅峰
- 廖凡|国产悬疑又甩出“王炸”!首播飙升榜第一,廖凡新剧越看越上瘾
- 景甜|开播播放量飙升,旗袍造型风情万种,景甜一出手又是民国剧王炸
- 赵丽颖|赵丽颖美食大片造型封神!穿旗袍颜值狂飙,这身造型赢了时尚大片
- 江铠同|天!当三儿成瘾,插足张翰郑爽,狠甩爽子一巴掌!
- 开端|刚开年就出剧王,两集飙上豆瓣9.7
- 廖凡|刚开播2集,就拿到飙升榜冠军,廖凡一出手,就是国产悬疑剧王炸
