沉冤得雪!马苏维权案胜诉 “皮条客”言论根本就是子虚乌有
小编提示您本文标题是:沉冤得雪!马苏维权案胜诉 “皮条客”言论根本就是子虚乌有。来源是。关键词是
马苏
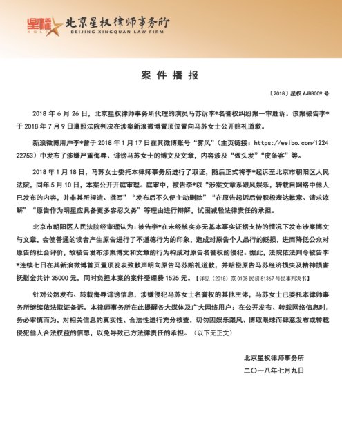
7月9日,演员马苏名誉维权案一审胜诉,被告李某(微博账号“雾风”)因公开发布不实内容被判构成对马苏名誉权的侵犯,须在涉案微博置顶向马苏公开致歉(持续7日)并赔偿马苏各项损失共计3.5万元。

-----沉冤得雪!马苏维权案胜诉 “皮条客”言论根本就是子虚乌有-----
判决书
随后,马苏工作室转发并配文称:“今年年初以来,一些网络造谣者散布大量有关马苏的不实信息,对马苏的名誉造成恶劣影响。为维护马苏的合法权益,我们陆续向这些造谣者提起诉讼,经过一系列司法流程,目前已有第一例胜诉案件。后续我们仍将对网络谣言保持零容忍,其余诉讼案件有结果我们会第一时间向公众告知。”
推荐阅读
- 马苏|雪中悍刀行最甜五对夫妻,徐脂虎夫妻最浪漫,吴六鼎夫妇共生死!
- 姚晨|马苏姚晨无戏拍,baby2022年5部剧忙不赢,流量可畏呀
- 景甜|从“三料视后”到沦为“娱乐圈废品”,李小璐毁了马苏的一切
- 马苏|马苏被调侃“专帮人老婆介绍男朋友”,网友被怒怼:胡说八道
- 刘诗诗|40岁马苏哈尔滨拍戏被冻傻,站冰柱下神情呆滞,被群众围观人气高
- 马苏|她是首位80后三料视后,和男友相恋11年终分手,如今40岁依旧单身
- 黄奕|6位内地女星现状:马苏吃路边摊,李菁菁患癌,黄奕只能演配角
- 马苏|知名女星现身路边摊,素颜出镜大口嗦粉,不戴口罩都无人认
- 杜淳|杜淳夫妻合影,马苏状态太少女,王灿素颜出镜不像孩子的妈妈
- 马苏|孔令辉让相恋11年的马苏,滚出他家!隔日,马苏买了300万的房子
