滴滴,你悄悄删除空姐遇难的致歉信,啥意思?
小编提示您本文标题是:滴滴,你悄悄删除空姐遇难的致歉信,啥意思?。来源是。关键词是
文 孔冰欣
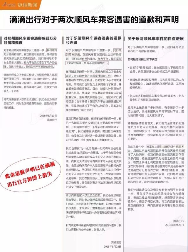
郑州空姐遇害,尸骨未寒;乐清女孩被杀,悲剧重蹈。
然而这又有什么关系呢,做生意么,死一两个人,问题不大的。反正公众的记忆超级健忘,你稍微搞搞危机公关,讲讲(推卸责任的)“好话”,待风平浪静,太阳照常升起,资本照常运作。
这正是滴滴的逻辑。因此,每当案件发生之后,任凭网友怒火滔天,人家闲庭信步,走马观花。自认“厘清”了被炮轰的焦点矛盾后,便不紧不慢、不慌不忙地开始准备道歉声明——这份声明,通常薄如蝉翼,轻轻巧巧,内容相似,滑不溜丢,耍得好一手“乾坤大挪移”。

-----滴滴,你悄悄删除空姐遇难的致歉信,啥意思?-----

推荐阅读
- 宋智雅|宋智雅穿假货被揭穿,综艺镜头也被删除,杨幂和唐嫣也被牵连?
- 易烊千玺|开播仅4集,收视大火,剧情上头,央视8套又悄悄甩出一部王炸剧
- 宋智雅|宋智雅彻底塌房,综艺镜头全被删除,公司二度认错
- 张兆辉|张兆辉17岁爱女近照曝光,愈大愈靓神似钟嘉欣,已悄悄入行当嫩模
- 陈亚男|陈亚男口碑破新低,产品下架清空,回归视频删除,评论区像过大年
- 李嘉欣|李嘉欣出院后首露面,笑容满面略显消瘦,悄悄删除关于宝咏琴留言
- 冉莹颖|喝多了?冉莹颖半夜发文出现明显错别字,早上醒来后果断删除
- 尚筱菊|为给师爷郭德纲庆生,尚筱菊截取合影发布,刘德华老秦被“删除”
- 英雄岁月之王牌部队|《王牌部队》正火时,央视悄悄定档一部军旅剧,烽火连天高燃预警
- 尔冬升|尔冬升:与正妻约定丁克9年,却悄悄和情人生女,家产全给女儿
