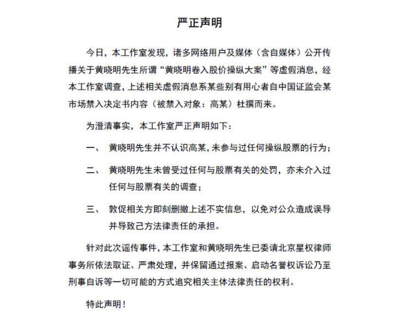
网友:我的卡里多了18亿,我不知道。

-----黄晓明发微信朋友圈,称自己和股票案无关,自己太单纯!想哭!-----
是黄晓明把国人看的太单纯了吗!?自己一个几十亿的账户交给谁管理,你会不知道?

-----黄晓明发微信朋友圈,称自己和股票案无关,自己太单纯!想哭!-----
据证监会公布报道,黄晓明的获利近9亿元、罚没款高达18亿元的高勇股票操纵案中,自然人账户之一确认为艺人黄晓明名下账户。

-----黄晓明发微信朋友圈,称自己和股票案无关,自己太单纯!想哭!-----
推荐阅读
-
波音737MAX复飞时间再推迟 飞行训练模拟器难预订
-
法国官方确诊病例突破22万例 聚集性感染病例持续增加
-
影视怪蜀黍陈瑶白衣似雪仙气飘飘,造型撞上“白浅”,《皓衣行》最新路透图
-
海外资金|A股中具有潜力的21只生物疫苗股(名单),外资持股均超百万股
-
『小八讲历史』但依然想要靠自己的四大生肖,虽是富二代
-
-
大学毕业一年了,想从头学习做一名医生,现在还来得及吗
-
想要做好酱牛肉,不能只会下锅炖,要做好3点,酱牛肉才能做好吃
-
明星游戏学学学|求贤令,微博设计美学、NGA玩家社区、考虫雅思招聘新媒体人才啦!|
-
吾说:宋茜点评超专业,教练团初评级录制亮点多,代班教练大张伟话太密
-
汽车|能力“钞”强!长安神骐PLUS正式上市:5.89万元起
-
『人间观止』包工头拿钱感谢遭拒,结果帮老人装修新房,故事:老人工地捡20万元归还
-
若影寒▲为何从未被吃掉?答案就藏在帽子里,你看看是啥,唐僧被妖怪抓走
-
经武娱乐|违者罚款,严重入刑农民要避免,注意农村全面禁种5类植物
-
情感一姐|他丝毫不嫌弃,孩子出生后他给我60万,跟老公结婚我怀前男友骨肉
-
央视新闻客户端|伊朗革命卫队海军司令:伊朗有能力完全掌控霍尔木兹海峡
-
「李存孝」唐朝的第一猛将,死后的坟墓无人敢动,为什么盗墓贼路过也要绕道而行?
-
水平|他舌战群儒群僧,坚持真理而不为世俗所绕,辩论水平那不是一般的高
-
-
海口新闻联播互联网产业保持高速增长,复兴城园区:化“危”为“机”