林武兼任山西省委副书记 现任省委常委班子一览( 二 )
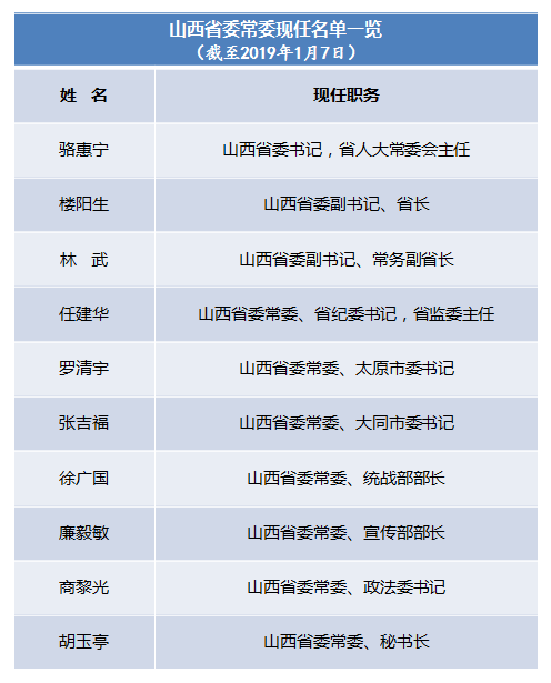
目前 , 山西省委常委领导班子共10人 , 他们是骆惠宁、楼阳生、林武、任建华、罗清宇、张吉福、徐广国、廉毅敏、商黎光和胡玉亭 。 其中 , 骆惠宁担任省委书记 , 楼阳生、林武担任省委副书记 。
除林武外 , 全国目前至少还有一名干部同时担任省级党委副书记和省级政府副职 , 他是西藏自治区党委副书记、区政府常务副主席庄严 。
庄严出生于1967年8月 , 曾长期在吉林省任职 , 历任大安市委副书记、市长、延边朝鲜族自治州委常委、组织部部长、吉林省委组织部副部长、吉林省委常委、宣传部部长、省政府副省长、延边朝鲜族自治州委书记等职务 , 2017年6月调任西藏 , 担任西藏自治区党委副书记、区政府常务副主席 。
推荐阅读
- 人事风向■山西运城原市长朱鹏出任山西省工信厅厅长
- 「人事风向」运城市委常委、河津市委书记鞠振出任山西省农业农村厅厅长
- 『女排集结』曾能兼任两个位置,进攻极其出色,恭喜!女排1米87国手喜迎二胎
- 山西省新增1例境外输入确诊病例
- 「返回的医护人员」山西省第四批支援湖北医疗队300名队员飞抵太原-新华网
- 『名字』全国6个名字叫州的县
- 「山西省广告协会」品牌的营销预算怎么花?,全面复工后
- 「山西省广告协会」5G时代户外如何实现精准投放 让客户预算不浪费
- 『山西省』英雄归来,已是花期
- 「山西省」该高考大省高三已开学,其余毕业班4月开学,非毕业班推迟到5月
