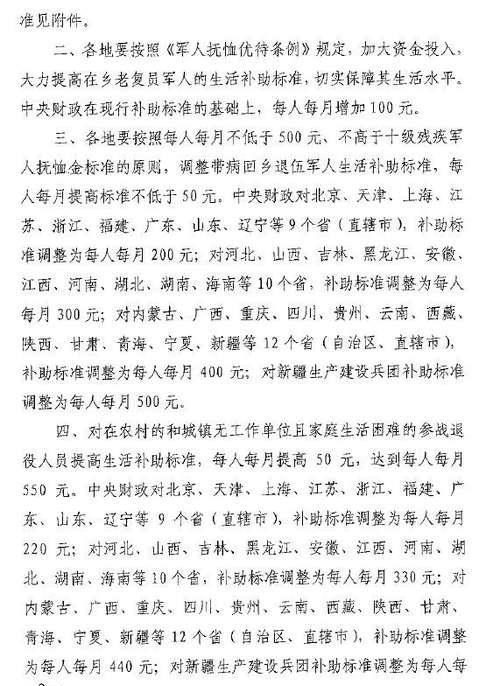
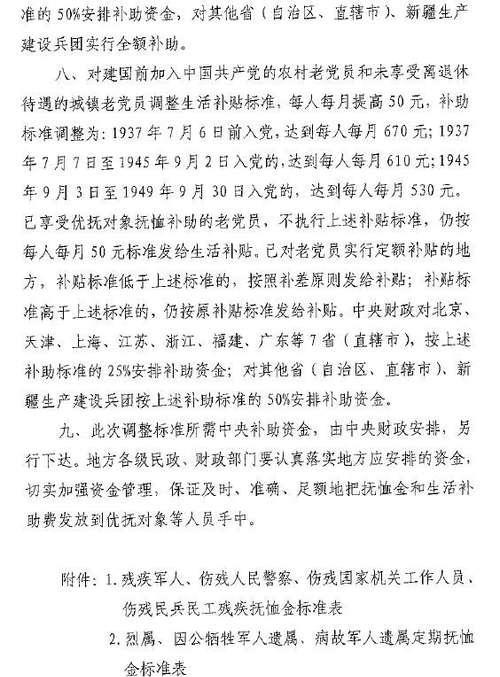
晒一晒全国31省参战参核退役人员补助标准都多少?!很羡慕北京上(23)
推荐阅读
- 『全国能源信息平台』并重申2025年前年产80万辆电动汽车目标,奥迪详解4大电动车平台
- #全国能源信息平台#“一带一路”可再生能源项目投融资潜力巨大
- 『小李子爱体育』大家期待吗?全国冠军向国乒大满贯约战!球迷:希望不是玩笑,原创
- 『砍柴网』有道翻译官推出检疫特别版 助力全国百万公安民警跨境检疫工作
- 省级@安徽省级网上可办事项达96.83% 被列为“智慧政务全国典型标杆”
- 「妙妹娱乐」全国唯一!,这个绩效评价江苏三获优秀
- 『复岗率』工信部:全国规模以上工业企业平均开工率98.6% 中小企业复工率达76%
- 新华网■4月4日,全国哀悼!
- [宋庄镇]15亿!这一全国之最开工在即!通州这个镇又添一高端区域!
- 『滴滴打车』滴滴迎来最大对手,全国布局,用户超1.3亿,成网约车领域大赢家
