7月1日起 办护照、港澳通行证费用要降( 六 )
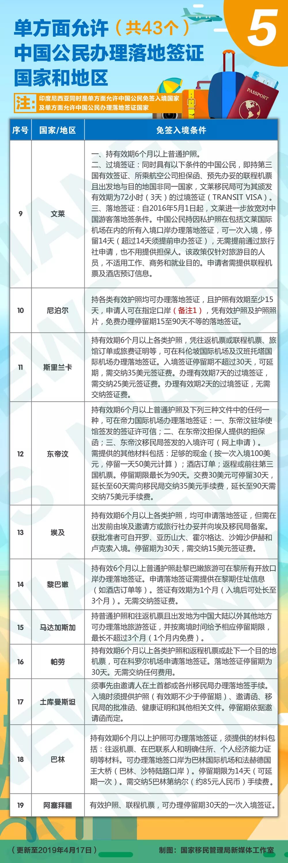
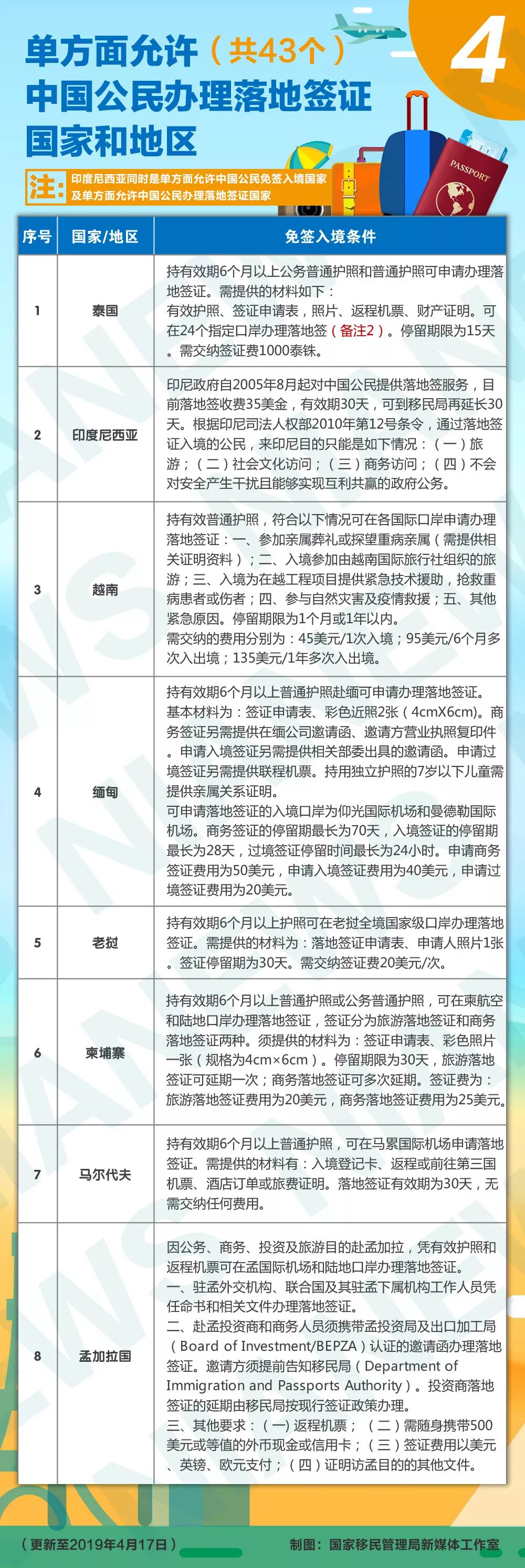
落地签证:落地签证是指申请人持护照和该国有关机关发给的入境许可证明等抵达目标国口岸后,再办理签证,落地签证通常都是单边的,相对来说是节省人们的办理时间,可以先去往目标国家再办理签证。


推荐阅读
- |长相甜美的林籽,拥有绝佳的气质,2021年7月顺利进入婚姻殿堂
- 李湘|王岳伦发疯因为李湘领证?7月离婚疑似9月就与鲜肉官宣
- 求婚|34岁混血女星被男友惊喜求婚,肚中怀7月男胎,自曝差点当场生娃 ?
- 求婚|双喜临门!34岁女星宣布怀上男孩,挺7月孕肚被洋男友求婚太温馨
- 陈亚男|陈亚男接受采访,揭露跟大衣哥闹掰的真相,7月底就搬回娘家住
- 王岳伦|王岳伦深夜官宣离婚:与李湘长期性格不合,感情破裂,今年7月和平分手!
- 李湘|王岳伦官宣与李湘离婚!今年7月已和平分手,删除2人所有恩爱动态
- 内容物|国家药监局:明年1月1日起,美容美发机构应在显著位置展示所用化妆品包装
- 近况|鸿星尔克近况曝光
- 刘诗诗|韩女星离婚告白,“中国前夫抢走女儿护照,给20万抚养费后消失”
