“升阳”到底是什么?从三味中药解读“升阳”玄机
小编提示您本文标题是:“升阳”到底是什么?从三味中药解读“升阳”玄机
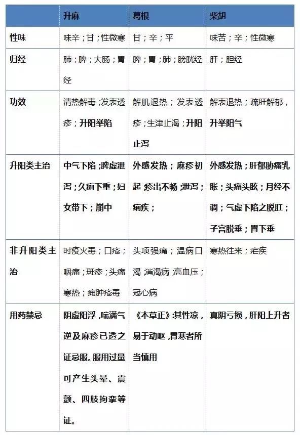
“升阳”是中医遣方用药的重要思路之一 , 但是简单的两个字里有很大的玄机 , 我们结合升麻、葛根、柴胡三味升阳的代表药物来进行解读 。
主药对比
升阳透疹——以升麻为代表
阳气上举的作用 , 想必大家已经非常了解 , 而阳气对于肌表的作用 , 除了庇护之外 , 实则会起到压制皮疹透发的反作用 , 此时就需要使用药物来缓解调和 。
推荐阅读
- 「曼果教育」淘宝网店单品流量下降是什么原因?怎么解决
- 【】沈义人也成小米用户,大家猜猜他用的是什么产品?
- 中外管理杂志@直播电商的趋势是什么?,从罗永浩进场到薇娅卖火箭
- 「巍红峨科技」网易到底怎么了,曾经游戏业的老大
- 曼果教育:淘宝网店单品流量下降是什么原因?怎么解决
- 『谈古论今说历史』明朝会是什么结局?至少延续几十年,假如朱元璋取代崇祯帝
- 小小天看世界▲三星集团到底有多大?
- 「毛虫记」地球也许将进入小冰期,这究竟是什么情况!,美国发出预警
- 骑着六位数的摩托,听着摩雷音响是什么感觉?
- 东北车圈:到底能不能直接驶入主路,十字路口右转
