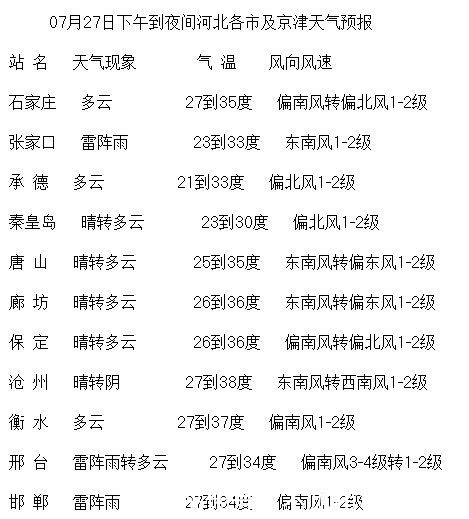
大范围降雨来袭!雨啊,你走到哪儿了?(11)
(综合@河北天气 河北省气象局网站)
推荐阅读
- 「A1canton」智慧酒店震撼来袭——虚拟现实VR篇,五大技术革新传统酒店
- 【中金网】市场大事件预警!做好准备:十年来首份负数非农即将来袭
- 机械师■机械师新品来袭! 晚上直播更有详细内容
- 「达本汽车」以军战机越境发起空袭,叙军火力全开击落多个来袭目标,20点25分
- 站长之家:助力抗击新冠疫情,腾讯经营范围新增医疗器械
- 『科技资讯漫谈』新品来袭ROMEN二代科技白真无线蓝牙耳机
- 天天读报会■明天吹,后天也吹!,哈尔滨降水大风来袭!今天吹
- 浙样红TV@但清明不再雨纷纷,浙江3月份降雨偏多
- 『舰载武器精选』被迫还美国贷款,乌克兰军队粮食出现断顿,士兵叛变,大疫情来袭
- 2020春季家装节来袭|超值优惠,定制Aqara全屋智能!
