广西14市141个“严管工程”项目被通报!钦州6个( 二 )
8月12日 , 广西壮族自治区住建厅通报今年7月全区“严管工程”项目名单 , 全区14市共141个项目名列其中 。 被列入“严管工程”的项目包含商品住宅、医院综合楼、学校教学楼等 。
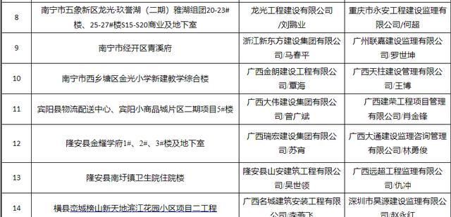
2019年7月全区“严管工程”项目名单
南宁市(21个)
推荐阅读
- 「广西日报」三年后变成怎样?,时光的列车!正式启动“新战略”的恒大
- #东南网#点赞广西“壮族三月三”,台湾青年创作手指舞
- 社会发展统计公报:两千年前广东广西是一家人 为啥广西发展没有广东好
- 文化领域创造者■五年后GDP能否突破五千亿?,广西柳州、贵阳遵义、云南曲靖
- 『广西文化和旅游厅TB』| 广西文旅行业复工复产出新招: 培训+观摩+直播,头条
- 『祭扫』壮观客户端直播广西清明集体代祭扫公益活动
- 援助:春暖花开英雄归来 广西中医药大学第二批援助湖北医疗队凯旋
- #冬季#广西三座入围避寒旅游城市,轻松度过寒冷冬季,知道是哪几座吗?
- 南宁:继“一线城市”之后,广西第一城扬眉吐气到了首府南宁落榜
- 『广西』广西在建中最长的跨海大桥:铁山港跨海大桥最新建设情况
