「上合」不只是深圳上海!这四个地区也被国家委以重任( 二 )
▲▲ 「上合」不只是深圳上海!这四个地区也被国家委以重任▲▲
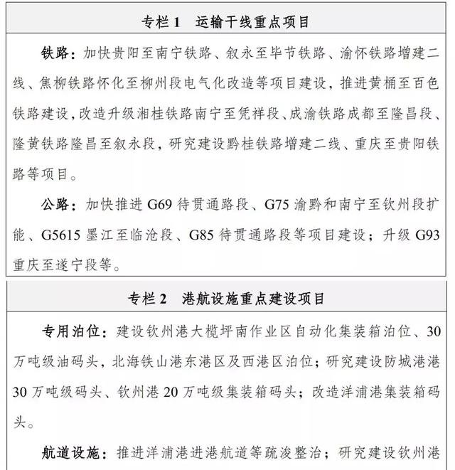
根据规划 , 这个新通道主要包括三条:一是自重庆经贵阳、南宁至北部湾出海口(北部湾港、洋浦港);二是自重庆经怀化、柳州至北部湾出海口;三是自成都经泸州(宜宾)百色至北部湾出海口 。 可以看到 , 西部陆海新通道主要涉及重庆四川广西三个省份 , 辐射重庆、成都、贵阳、南宁等城市 , 最终落脚在广西的北部湾 。 与一般规划不同 , 西部陆海新通道不只是概念 , 而会带来一系列实质性的利好 。 既然是出海通道 , 那么必须以完善的铁路、公路、物流枢纽、港口等作为基本前提 , 从而带动从而将会带动基础设施的全面提升 。 在规划中 , 一批铁路、港口和物流枢纽项目已被列入重点工程 。
▲▲ 「上合」不只是深圳上海!这四个地区也被国家委以重任▲▲
在港口方面 , 根据规划 , 到2020年 , 广西北部湾港、海南洋浦港集装箱吞吐量分别达到 500 万、100 万标箱 。 而2018年 , 北部湾港集装箱吞吐量仅为288万箱 , 未来提升空间相当巨大 。
▲▲ 「上合」不只是深圳上海!这四个地区也被国家委以重任▲▲
03重庆四川广西:谁的机遇?对于这些城市 , 由于区位和定位不同 , 影响也不尽相同 。 在规划中 , 据粗略统计 , 重庆被提及31次 , 北部湾25次 , 成都19次 , 南宁14次 , 贵阳13次 , 昆明10次 , 湛江6次 , 西安3次……由此可见各城市在其中的重要性 。 于四川而言 , 不仅未来将获得最便捷最经济的出海通道 , 而且借助国家战略 , 为打通南向交通要道提供可能 , 从而扩大成都对于周边地市的辐射力 。 相比陆运和海运 , 成都更大的优势则在于航空枢纽 。
▲▲ 「上合」不只是深圳上海!这四个地区也被国家委以重任▲▲
成都既是西南地区的交通中心 , 随着天府机场的建设加速 , 未来将成为中西部地区唯一坐拥双机场的城市 。 显然 , 在构建西部对外开放的空中门户方面 , 成都拥有独一无二的优势 。 相比四川 , 重庆更进一步:西部陆海新通道的存在 , 将重庆的区位优势进一步得到凸显 。
▲▲ 「上合」不只是深圳上海!这四个地区也被国家委以重任▲▲
向东 , 重庆通过长江与沿江经济带贯通 。 向北 , 重庆则通过中欧国际班列西部通道与大西北地区连通;向南 , 西部陆海新通道 , 将重庆与北部湾乃至东南亚关系在一起 。 换言之 , 重庆将成为长江经济带、西部陆海通道、中欧国际班列西部通道三大国家级通道的枢纽城市 。 于广西而言 , 北部湾的地位得到提升 , 中国东盟贸易桥头堡的地位更为巩固 。 长期以来 , 北部湾虽然港口众多 , 但广西本身的经济实力并不强 , 又缺乏足够广阔的产业腹地 , 与内陆省份面临着重重大山的阻隔 , 同时还面临着珠三角港口群的激烈竞争 , 这就导致北部湾发展相对缓慢 。
▲▲ 「上合」不只是深圳上海!这四个地区也被国家委以重任▲▲
推荐阅读
- 新鲜滴趣事@我还以为是煤气漏了,原来只是这里出了问题,燃气表一直滴滴响
- 「娱乐大吐槽君」却被大家误认为主角的演员,肖战朱一龙榜上有名,原本只是配角
- 中国面粉信息网:不只是中国在囤粮,世界各国都在这样做,FAO警告食品危机
- [新鲜滴趣事]我还以为是煤气漏了,原来只是这里出了问题,燃气表一直滴滴响
- 「月月聊历史」麦克阿瑟只是五星上将,美国还有3位六星上将,他们分别是谁?,
- 月月聊历史▲麦克阿瑟只是五星上将,美国还有3位六星上将,他们分别是谁?,
- 每日谈资▲看到另外3个身份后,才知她有多厉害,林小宅不只是1位网红
- 「天涯沦落人」从深圳拉走120万个口罩,点赞!爱国者队老板动用私人飞机
- 「经济」面积相当于40多个深圳,而经济也是直追广州,这座城市你有了解吗
- 游戏资讯小驿站■战神晓:飙车才能展现个人魅力!,和平精英:开车只是钢枪的开始
