「待遇」员工问的最多的10个社保问题,答案都在这里( 三 )
如果已经鉴定为工伤 , 则需走工伤申报流程 , 医疗保险无法报销 。
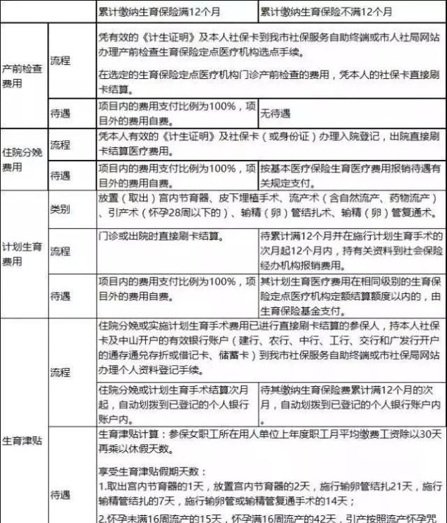
◆◆生育保险
◆◆
生育保险 , 男同胞们不要以为只和女同胞有关系 , 实操君可提醒你们 , 要结婚的、结了婚的、老婆要生孩子的 , 这些问题统统记心里吧~~
1、失业或退休人员可以享受职工生育保险待遇吗?
职工失业或达到法定退休年龄前缴纳生育保险费累计满12个月的 , 其在领取失业保险金期间或职工达到法定退休年龄后 , 发生符合规定范围内的生育医疗费用 , 按规定享受相应待遇 , 不享受生育津贴 , 且其未就业配偶不享受生育保险待遇 。
2、职工生育保险待遇与生育医疗待遇有什么不同?
A
职工生育保险比生育医疗待遇更高:职工生育保险 , 是很多生育医疗费用都可以报销;基本医保里的生育医疗费用报销待遇 , 只是在生完或者流产后 , 一次性给予一笔钱 。
B
职工生育保险待遇是固定人群才能参保享受的 , 生育医疗费用报销待遇是只要你参加了基本医保按规定享受!
C
参加职工生育保险的人群 , 需要在累计缴纳生育保险满12个月后才能享受相应待遇;未满12个月的 , 可按规定享受基本医保里的生育医疗费用报销待遇 , 也就是一次性的报销待遇 。
D
累计缴纳职工生育保险满12个月的参保人 , 不能同时享受职工生育保险待遇和生育医疗待遇两个待遇 , 只能享受职工生育保险待遇 。
注意到,3、生育保险具体待与如何?
只要职工生育的上个月 , 按规定足额缴纳生育保险且累计参保缴费满12个月 , 可享受下面的待遇 。
▲▲ 「待遇」员工问的最多的10个社保问题 , 答案都在这里▲▲
▲▲ 「待遇」员工问的最多的10个社保问题 , 答案都在这里▲▲
推荐阅读
- 「三星」Exynos 990因性能不如骁龙865遭韩版S20弃用 三星员工:感到丢脸
- 『极速聊科技』目前仅剩10余人,暴风集团:员工持续大量流失
- 美股研究社▲员工继续在家办公,苹果宣布美国零售店关闭至5月
- 宇信科技共享“员工健康打卡”程序助力复工复产
- 【浙报融媒体】“共享员工”有些法律问题要说说清楚
- 『悠萌影视』月薪大概多少?内部员工工资揭秘,研究生和本科生到国家电网工作
- 「驱动之家」990因性能不如骁龙865遭韩版S20弃用 三星员工:感到丢脸,Exynos
- 美股研究社:苹果宣布美国零售店关闭至5月,员工继续在家办公
- 【驱动之家】Exynos 990因性能不如骁龙865遭韩版S20弃用 三星员工:感到丢脸
- 『游戏里多的是坑货』普通玩家不花钱如何拿到最多奖励,DNF:贝奇刮刮乐活动再次更新
