接入百度大脑表格文字识别技术,快速降低信息电子化录入成本( 二 )
2.获取access_token
----接入百度大脑表格文字识别技术 , 快速降低信息电子化录入成本//----
----接入百度大脑表格文字识别技术 , 快速降低信息电子化录入成本//----
三.识别结果
1.
----接入百度大脑表格文字识别技术 , 快速降低信息电子化录入成本//----
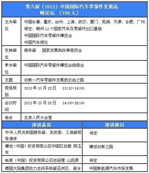
识别结果:
----接入百度大脑表格文字识别技术 , 快速降低信息电子化录入成本//----
2.
----接入百度大脑表格文字识别技术 , 快速降低信息电子化录入成本//----
接入百度大脑表格文字识别技术,快速降低信息电子化录入成本。 识别结果:
----接入百度大脑表格文字识别技术 , 快速降低信息电子化录入成本//----
3.
----接入百度大脑表格文字识别技术 , 快速降低信息电子化录入成本//----
识别结果:
----接入百度大脑表格文字识别技术 , 快速降低信息电子化录入成本//----
4.
----接入百度大脑表格文字识别技术 , 快速降低信息电子化录入成本//----
推荐阅读
- 「百度」百度发布直播搜索大数据:疫情下电商及知识类直播增速明显
- 解码百度AI《假如这一切都没有发生》:生活可能脆弱,但“AI”比想象强大
- 『音频』iOS如何导入百度云的音频(易剪和易剪多轨版)
- 『我的第一部5G手机』百度产品笔试题:5G时代会产生哪些应用生活场景?(上)
- 「二三里资讯郑州」“智慧大脑”赋能河南制造
- 『星涯科技』百度推广网站怎么做营销?4个方法营销效果好
- 「星涯科技」百度推广网站怎么做营销?4个方法营销效果好
- [人工智能]“智慧大脑”赋能河南制造
- 高端内衣品牌伊维斯接入驿氪EZR,业绩环比上升700%
- 百度知道大数据:心理健康问答需求飙升,疫情后或将迎来心理咨询师从业大潮
