通行:不用等10.1假期,这些高速路段使用ETC可以免费通行( 三 )
2019年8月10日起 , 实施期限暂定一年至2020年8月9日止 。
4
3个收费站进出杭徽高速免费通行
▲▲ 通行:不用等10.1假期 , 这些高速路段使用ETC可以免费通行▲▲
实施路段和收费站
行驶杭徽高速公路杭州西(留下)收费站、青山湖收费站、临安收费站之间往返路段 。
车辆范围
使用不停车收费电子标签(ETC)的浙A牌照小客车(7座及以下) 。
实施时间
从2019年1月1日零时起实施 , 期限暂定1年 。
5
宁波8个收费站之间路段免费
▲▲ 通行:不用等10.1假期 , 这些高速路段使用ETC可以免费通行▲▲
实施路段和收费站
小编注意到宁波绕城高速公路丁家山、小港收费站 , 甬台温高速公路北仑(大碶)收费站和穿好高速公路灵峰、霞浦、柴桥、郭巨、穿山等8个收费站之间路段 。
车辆范围
对使用不停车收费电子标签(ETC)的客车免收通行费 。 (注:不局限浙B牌照 , 外地牌照客车使用ETC也能享受到免费通行优惠 。 )
实施时间
从2018年5月2日零时起 , 免费期限暂定2年 。
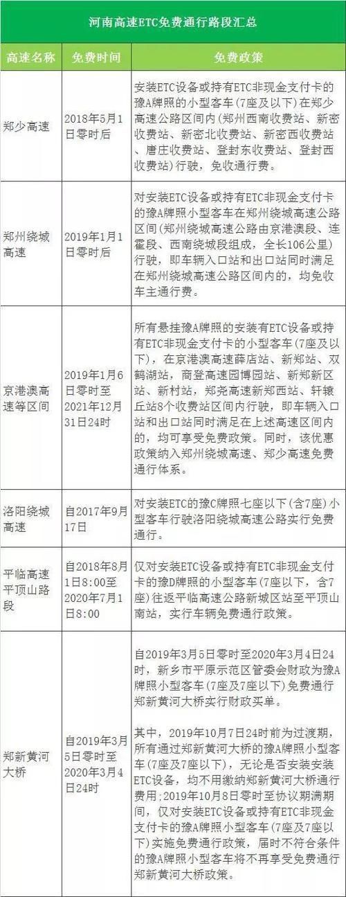
河南
▲▲ 通行:不用等10.1假期 , 这些高速路段使用ETC可以免费通行▲▲
推荐阅读
- 蛋蛋懂车■西青开发区部分路段通行有变,4月4日起
- [胖二八卦君]郭麒麟为节目疯狂锻炼,痛风体力不用担心了,《奔跑吧》录制在即
- 「西安新资讯」参与高陵“云祭扫”,群体性祭扫共祭活动暂停了!不用怕
- 给你说个车▲你用过几种?了解之后不用担心出丑,汽车上五花八门的换挡设计
- [阿虎汽车]关于2020年清明节期间蒙辽吉黑四省区高速公路禁止危险品运输车通行的通告
- 「Sniffrose淼」全美欢喜一片: 暂时不用靠中方了?,1000万个N95口罩意外出现!
- 『悠家影视』手工达人手把手教你学,不用接线就能钩心形状花样
- [极速聊科技]为何人人都不用了?,人人网
- 『不用』海拔4100多米,“我们再也不用为吃新鲜蔬菜发愁了”
- [科技快报网]苹果:部分视频应用付费服务不用交30%提成了
