「女网」桂林航空高层因女网红进驾驶舱集体被罚!董事长被警告
小编提示您本文标题是: 「女网」桂林航空高层因女网红进驾驶舱集体被罚!董事长被警告扣三月工资 。 驾驶舱|桂林|三月|航空|董事长|女网|高层 。
女乘客晒驾驶舱照片一事持续引发关注 。 11月5日 , 一份《关于给予桂林航空乘客进入驾驶舱违规事件责任人处分的通报》被曝光 , 该份文件显示除涉事机长被终身停飞外 , 桂林航空的董事长、总经理、维修副总经理等多名高层也因此事被处分并扣罚工资 。 5日上午 , 桂林航空有关负责人向南都采访人员证表示“公司内部确实也有个通报 , ”其证实有管理层人员受到处罚 。
▲▲ 「女网」桂林航空高层因女网红进驾驶舱集体被罚!董事长被警告扣三月工资▲▲
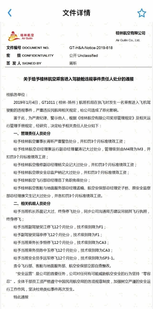
该份《关于给予桂林航空乘客进入驾驶舱违规事件责任人处分的通报》的文件上方标有桂林航空有限公司及标志 , 显示文件“密级”为公开 , 签发人为胥昕 。 通报开头显示 , “2019年1月4日 , GT1011航班机组在执飞时发生一名乘客进入飞机驾驶舱的违规事件 , 严重违反民航局相关规定 , 根据《桂林航空有限公司奖惩管理规定》及相关运行管理手册规定 , 经研究 , 決定给予相关责任人处分 。 ”
随后正文显示了具体处分内容 , 包括:桂林航空董事长胥昕严重警告处分 , 并扣罚3个月标准绩效工资;桂林航空总经理兼运行副总经理瞿涛记大过处分 , 管理级别由M4降为M3 , 并扣罚3个月标准绩效工资;桂林航空维修副总经理杨文众记大过处分 , 并扣罚3个月标准绩效工资;原安全总监尹枘记大过处分 , 并扣罚3个月标准绩效工资;飞行部总经理岳丁兔职免级处分 。 客舱与地面服务部总经理孟楠、航空安保部总经理史子桥、原安全监察部总经理康文生记大过处分 , 并各扣罚3个月标准绩效工资 。
▲▲ 「女网」桂林航空高层因女网红进驾驶舱集体被罚!董事长被警告扣三月工资▲▲
据“天眼查”的工商信息证实桂林航空有限公司法定代表人与董事长为胥昕 , 董事兼总经理为瞿涛 。
小编了解到,上述通报还显示了涉事机组被处罚的详细情况 , 与11月4日桂林航空的通报相符:当班机长苏某记大过、终身停飞处分 , 桂林航空将沟通局方建议吊销其飞行执照 。
此外 , 当班副驾驶吴某停飞12个月处分 , 技术级别別降为F1;当班乘务长李某停飞12个月处分 , 技术级别降为CA3;当班乘务员陈某某停飞12个月处分 , 技术级别降为CA3;当班安全员李某某停飞12个月处分 , 技术级别降为SP3-1;责令飞行部、客舱与地面服务部、航空安保部立即自查整改 。
11月5日上午 , 桂林航空有关负责人向南都采访人员表示“公司内部确实也有情况通报 , ”其证实除了涉事机组也有桂林航空的管理层人员受到处罚 。
据桂林航空11月4日下午通报 , 乘客进驾驶舱违规事件发生于2019年1月4日桂林航空GT1101桂林飞扬州航班 。 桂林航空决定对当事机长处以终身停飞处罚 , 涉事其他机组成员处以无限期停飞并接受公司进一步调查 。 桂林航空称 , 针对此次事件将严格遵守中国民航局的各项规章制度 , 做好内部整改 , 杜绝类似事件的再次发生 。
推荐阅读
- 「军武骞尧」你可能坐上油电混合飞机,2030年
- 「看航空」空客公司西班牙工厂转向生产医用防护面罩
- 「中国民航网」国际航协:2月份全球航空货运因疫情致暴跌
- [航空视界]舰长致信求救,五角大楼拒绝全部撤离,美军核航母5000人陷入困境
- 「车王朝」后排航空座椅舒适如床,5.8L油耗谁与争锋?,自驾游出行新选择
- #航空视界#舰长致信求救,五角大楼拒绝全部撤离,美军核航母5000人陷入困境
- 看航空■航空工业哈飞:创新提效不停歇
- [中国民用航空杂志]民航局推出一系列措施提升我国国际航空货运能力
- 每经8点丨美国航空母舰舰长因写信求援被免职
- 美国航空母舰舰长因写信求援被免职
