【医保】【便民】社保卡的102项使用功能,不知道就亏大了!
小编提示您本文标题是: 【医保】【便民】社保卡的102项使用功能 , 不知道就亏大了! 。 便民|药店|医保|医保卡|保健品|保健|社保卡 。
社保卡 , 在不少人手中更像是“医保卡” , 到医院看病、药店买药都会带着它 。 但其实它的功能远远不及于此 。
▲▲ 【医保】【便民】社保卡的102项使用功能 , 不知道就亏大了!▲▲
1
社保卡包含102项功能
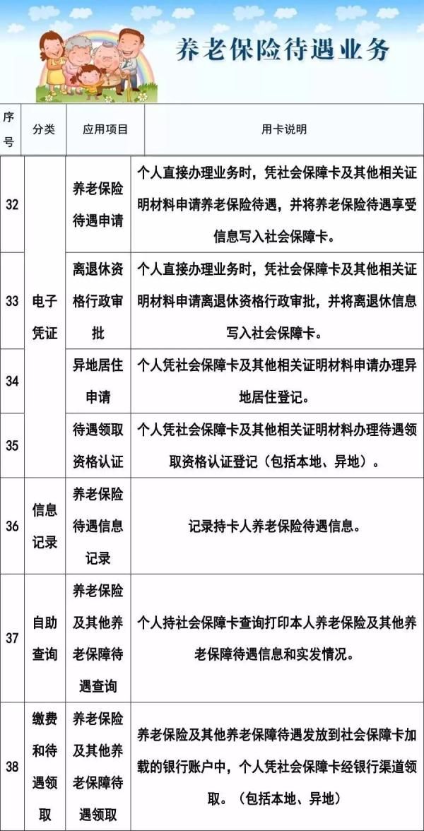
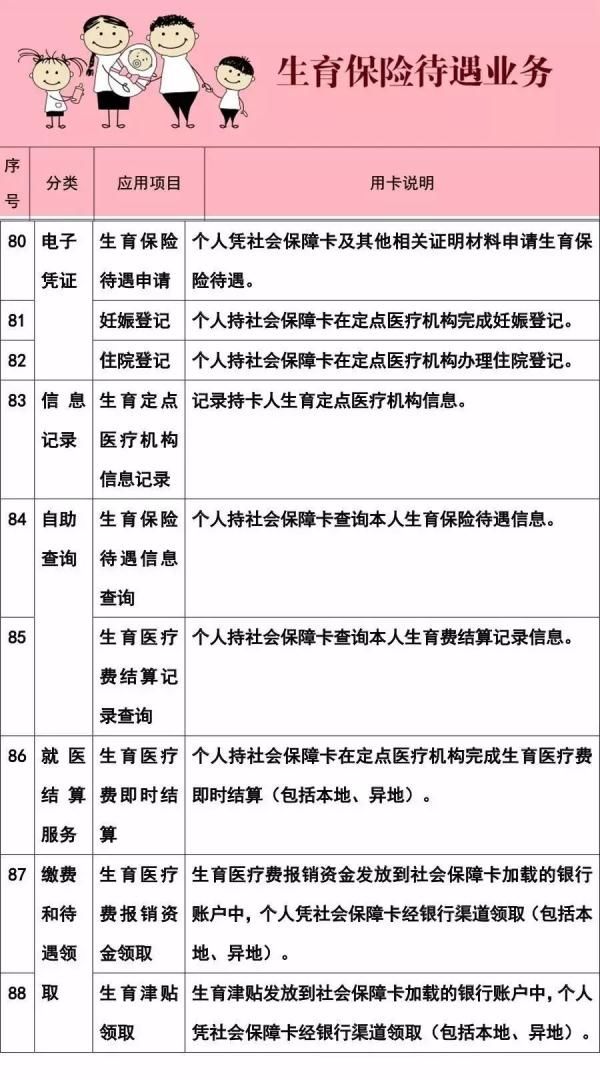
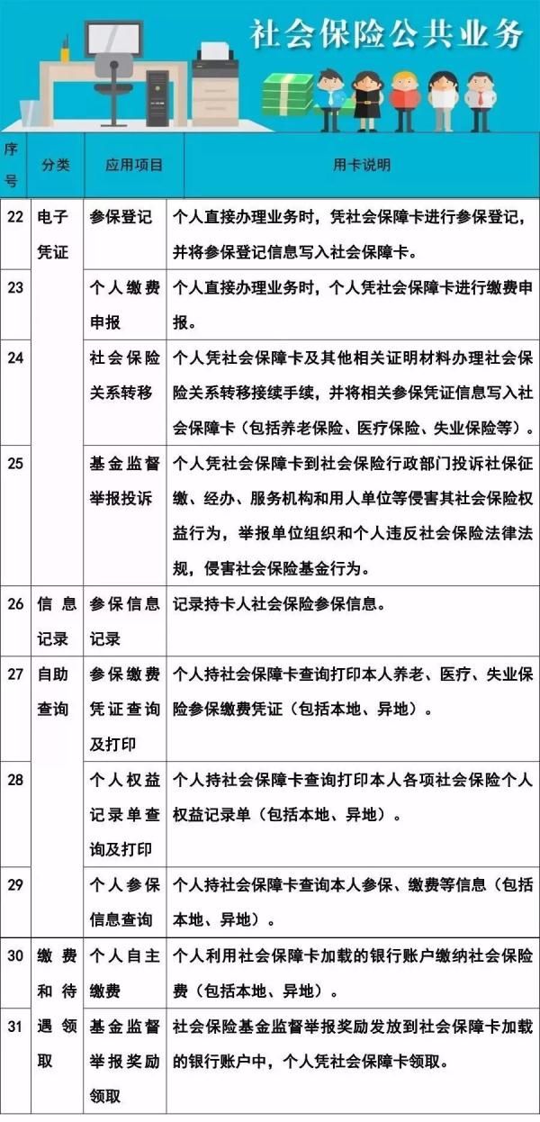
社保卡不仅可以就医结算 , 据人力资源和社会保障部官方微信 , 凭借一张社保卡 , 就可办理共计102项与就业、社保、医疗、人事、劳动关系相关的业务 。
▲▲ 【医保】【便民】社保卡的102项使用功能 , 不知道就亏大了!▲▲
▲▲ 【医保】【便民】社保卡的102项使用功能 , 不知道就亏大了!▲▲
▲▲ 【医保】【便民】社保卡的102项使用功能 , 不知道就亏大了!▲▲
▲▲ 【医保】【便民】社保卡的102项使用功能 , 不知道就亏大了!▲▲
▲▲ 【医保】【便民】社保卡的102项使用功能 , 不知道就亏大了!▲▲
▲▲ 【医保】【便民】社保卡的102项使用功能 , 不知道就亏大了!▲▲
▲▲ 【医保】【便民】社保卡的102项使用功能 , 不知道就亏大了!▲▲
推荐阅读
- 西城区:西城区建便民蔬菜集采中心,25种“当家菜”实现统一采购
- 中金网:141 家上市公司前十大流通股股东名单 连续 3 年坚守 20 只个股,社保基金现身
- 金融服务@医保缴费“不见面” 哈尔滨银行开通线上渠道
- [临沂市]临沂为企业减少医保缴费4.5亿元
- 药品货款■福建医保直接向企业结算货款,医院出局,全国医药市场重塑
- 『工作』曲沃农商银行:确保社保卡发放工作有序推进
- 「防控」北京:疫情防控期间 社保减免政策为企业减负500余亿元
- 『便民』甘肃“花样税课”聚焦“四力” “非接触式”办税便民利企
- #两地#成渝社保服务事项将逐步实现“通办”
- 人民创投@疫情加速医保上线,互联网医疗仍面临“最后一公里”
