「手拉手」“长沙人和武汉人手拉手”火了!收留滞留武汉籍旅客
小编提示您本文标题是: 「手拉手」“长沙人和武汉人手拉手”火了!收留滞留武汉籍旅客 , 长沙人出手 。 武汉|武汉人|手拉手|火了|旅客 。
近日一张“长沙人与武汉人手拉手”的微信截图触动了不少人…
▲▲ 「手拉手」“长沙人和武汉人手拉手”火了!收留滞留武汉籍旅客 , 长沙人出手▲▲
“因春节和疫情的因素 , 有将近500多万人离开了这座城市 。 ”武汉官员透露的这一数字 , 在舆论场中持续“发酵” , 一些人对武汉人乃至湖北人在网上恶言相向、乱贴标签 , 一些地方此前出台的防疫举措也导致部分滞留外地的湖北人回不了村、返不了城、住不了店 。
收留滞留武汉籍旅客
了解到长沙人出手!!
长沙战“疫”中温情一幕
1月27日凌晨 , 长沙雨花区东山街道高铁新城社区主任黄杰和黎郡社区书记方天明在花侯路与香樟路十字路口接到了湖北的一家三口 , 并进行了妥善安置 。
这一家三口于1月21日离开湖北潜江到泰国旅游 , 1月26日离开泰国准备回湖北潜江 , 但因为疫情封锁 , 导致滞留长沙 。 1月26日晚12点40分 , 东山街道黎郡社区书记方天明接到辖区酒店汇报 , 有一家三口要入住酒店 , 但酒店客满无法接待 , 随后一家三口离开酒店漫步街头 。 方天明和黄杰知道消息后 , 立即询问入住人联系方式 , 并迅速与入住人取得联系 , 然后就有了前叙出现的暖心一幕 。
▲▲ 「手拉手」“长沙人和武汉人手拉手”火了!收留滞留武汉籍旅客 , 长沙人出手▲▲
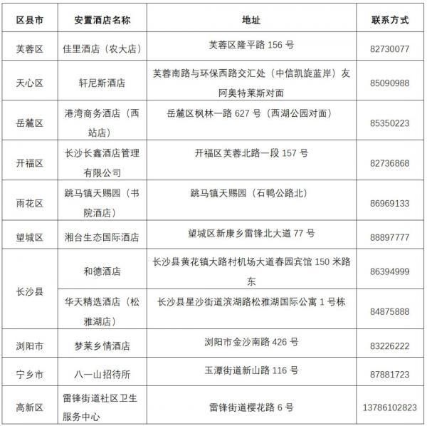
长沙:对疫源地人员开放定点服务场所
1月27日 , 长沙市新型冠状病毒肺炎防控指挥部、长沙市防病工作领导小组公布对疫源地人员开放定点服务场所的名单 。
为落实新型冠状病毒感染的肺炎防控措施 , 解决疫源区人员在长的病源追踪及隔离工作 , 长沙高新区管委会和各区县市政府制定防控工作方案 , 对湖北省来长人员 , 在排查无发热、咳嗽等疑似症状后 , 各区县市给予适当帮助 , 统一征用酒店 , 统一进行医学观察和隔离 。
长沙市新型冠状病毒肺炎防控指挥部
关于对疫源地人员开放定点服务场所名单
▲▲ 「手拉手」“长沙人和武汉人手拉手”火了!收留滞留武汉籍旅客 , 长沙人出手▲▲
推荐阅读
- [阿虎汽车]非机动车过街有3种不同走法,长沙首批8个’样板路口’亮相
- 千锋长沙■软件测试需要懂编程吗?,千锋全栈软件测试课程教程资源限时领
- 「千锋长沙」软件测试需要懂编程吗?,千锋全栈软件测试课程教程资源限时领
- 二三里资讯长沙: 客服电话从早到晚人工服务忙,湖南黑猫投诉:工商银行储蓄卡被银联无故扣款800
- 「疫情防控」网络齐心战“疫”唱响“长沙声音”
- 小蜜疯汽车@打造智能汽车与智慧交通融合发展“长沙模式”,长沙启动“火炬、头羊”两大计划
- 宁夏日报@是家人和家乡,黄维:我的身后
- 「车风迷」中国人和外国人的区别就这么大!,开车过程中想吸烟
- 『长沙立思辰留学』在这场疫情中出尽风头!,美国约翰霍普金斯大学成“接盘大佬”
- 长沙周边那些事▲西部将迎来“新一哥”城市,四川又有大动作:这2座城市或将合并
