病例■我省通报两例新冠肺炎确诊病例死亡情况
小编提示您本文标题是: 病例■我省通报两例新冠肺炎确诊病例死亡情况 。 肺炎|我省|死亡|情况 。
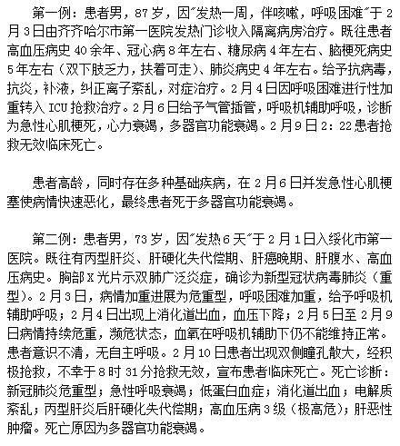
防控疫情【我省通报两例新冠肺炎确诊病例死亡情况】在省政府新闻办11日召开的黑龙江省新型冠状病毒感染的肺炎疫情联防联控进展情况第十四场新闻发布会上 , 省卫生健康委员会医政医管处三级调研员崔武 , 通报了我省2月9日、10日新增的2例新冠肺炎确诊死亡病例的情况 。
▲▲ 病例■我省通报两例新冠肺炎确诊病例死亡情况▲▲
声明:转载此文是出于传递更多信息之目的 。 若有来源标注错误或侵犯了您的合法权益 , 请作者持权属证明与本网联系 , 我们将及时更正、删除 , 谢谢 。
了解到来源:哈尔滨发布
推荐阅读
- #海外网#俄罗斯新增601例新冠肺炎确诊病例 累计4149例
- [央视新闻客户端]民众试行戴口罩购物,奥地利确诊病例破万
- 【呼吸机】全球确诊病例上探百万 国产呼吸机要价翻番
- 新华网:综合消息:拉美确诊病例持续增加 多国严防疫情扩散
- 央视网▲治愈出院157例,印度新冠肺炎确诊病例升至2301例
- [新华网]吉尔吉斯斯坦报告首例新冠肺炎死亡病例
- #国家卫健委#国家卫健委:境外输入病例的关联病例,基本系中转或居家隔离中传染他人造成
- 新华网:约翰斯·霍普金斯大学:美国新冠肺炎确诊病例增至236339例
- 环球网:外媒:研究称中国政府“封锁”武汉,避免了70万新增病例出现
- 「新华网」日本病例持续增加 拟让轻症者腾病床
