「山东省」山东省公布新冠肺炎疫情分区分级表
小编提示您本文标题是: 「山东省」山东省公布新冠肺炎疫情分区分级表 。 山东省|分级|疫情|肺炎|新冠|分区 。
▲▲ 「山东省」山东省公布新冠肺炎疫情分区分级表▲▲
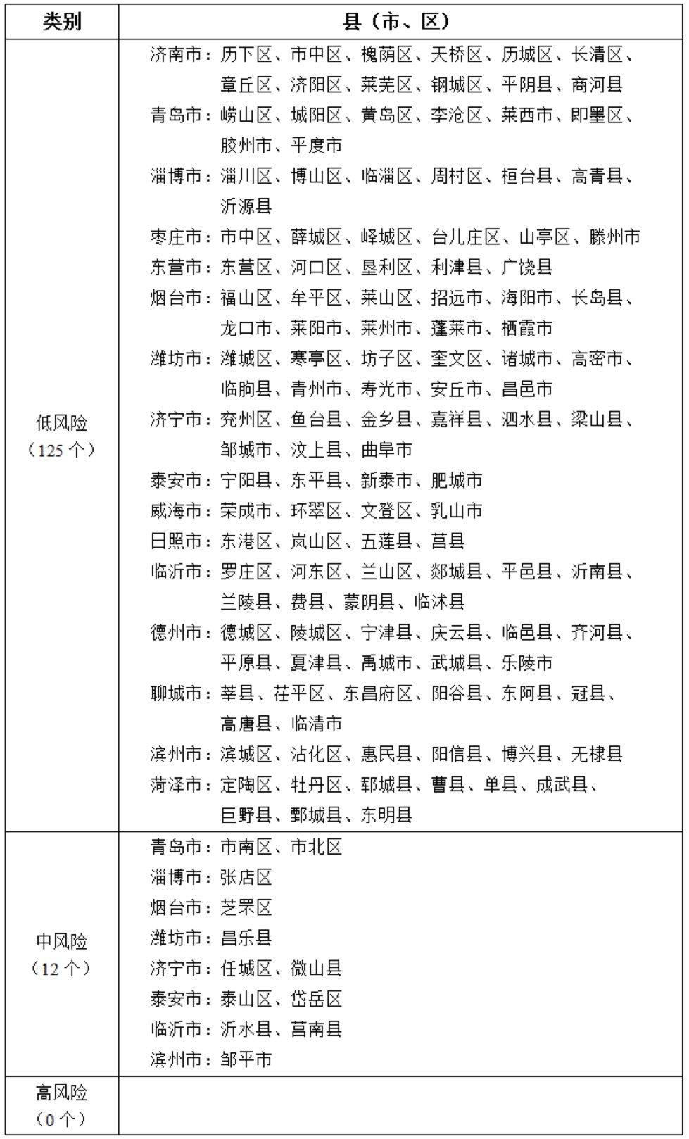
小编了解到,采访人员从山东省卫生健康委员会获悉 , 经组织省专家组研判 , 以县域为单位进行新冠肺炎疫情风险等级评估 , 济南市历下区等125个县(市、区)为低风险地区 , 青岛市市南区等12个县(市、区)为中风险地区 。 风险等级每周调整一次 , 发生突发聚集性疫情或不明原因社区传播疫情时随时调整 。 (总台央视采访人员 李秉禅)
推荐阅读
- #海外网#俄罗斯新增601例新冠肺炎确诊病例 累计4149例
- 『两种』日媒:两种新冠疫苗在澳大利亚进行动物试验
- [一种]美媒:新冠病毒检测方法要素来自美国黄石公园
- 『老谭世界百态』西方不说话了,中国战胜新冠投入了多少资金?专家说出一组数字
- 「央视网」北约秘书长:北约军事同盟的安全没有因新冠病毒而减弱
- 『启上神兵』谁该为这次事故负责?华春莹公布内情,日本驱逐舰被撞开一个大洞
- 「新华网」亚行:新冠疫情将导致亚太发展中经济体今年经济增速放缓
- 中新网■新加坡新冠肺炎累计死亡5人 李显龙:要采取更多措施
- [娱乐前间一站通]将在明年新作登场!,漫威影业公布钢铁侠新战甲
- 「趣说科学」长46米!,找到外星人了?NASA公布的照片上疑似出现建筑物
