「名单」2061亿元!205个项目!河南发布的这个名单,信息量很大!( 二 )
新蔡县2个、9.2亿元
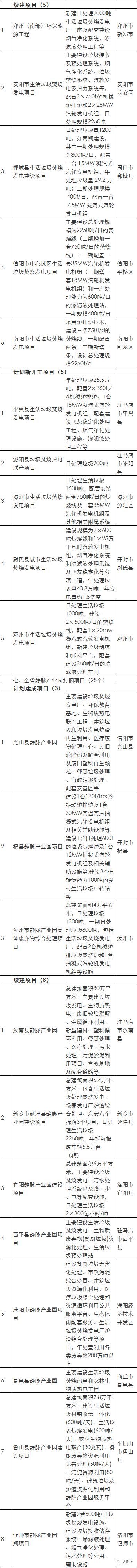
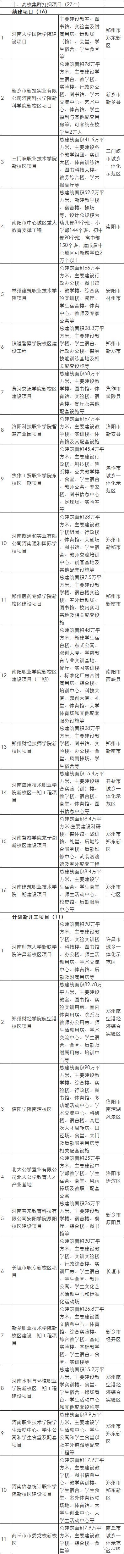
附:2020年河南省重点建设项目打捆项目分项名单
▲▲ 「名单」2061亿元!205个项目!河南发布的这个名单 , 信息量很大!▲▲
▲▲ 「名单」2061亿元!205个项目!河南发布的这个名单 , 信息量很大!▲▲
▲▲ 「名单」2061亿元!205个项目!河南发布的这个名单 , 信息量很大!▲▲
▲▲ 「名单」2061亿元!205个项目!河南发布的这个名单 , 信息量很大!▲▲
▲▲ 「名单」2061亿元!205个项目!河南发布的这个名单 , 信息量很大!▲▲
▲▲ 「名单」2061亿元!205个项目!河南发布的这个名单 , 信息量很大!▲▲
▲▲ 「名单」2061亿元!205个项目!河南发布的这个名单 , 信息量很大!▲▲
来源:大河财立方
声明:转载此文是出于传递更多信息之目的 。 若有来源标注错误或侵犯了您的合法权益 , 请作者持权属证明与本网联系 , 我们将及时更正、删除 , 谢谢 。
来源:郑州电视台
推荐阅读
- 「体育哒哒君」2人落选出乎意料,日本乒协宣布重要决定!12人进入重点培养名单
- 旧屋谈动漫▲女足新一期集训大名单:王霜、姚伟依然无缘
- 「中国网财经」旗下项目曾因违规售房被曝光,常绿集团置业子公司上强执名单
- 汇桔集团入选国家级疫情防控重点保障企业名单
- 『华云数据』华云数据入选2019年智慧江苏重点工程名单
- 决赛十强名单出炉!向微信小游戏创意大赛决赛进击!
- 中金网:141 家上市公司前十大流通股股东名单 连续 3 年坚守 20 只个股,社保基金现身
- 「经济」全球7大一线城市,中国占了三个,名单和你心中所想的一样吗?
- 大猫娱乐说@她全程挡千玺镜头,而他则被拉入黑名单,快本:最令人反感的嘉宾
- 「AK军事」医疗物资出口名单没有美国,滋味一定很不好受,美国惨被''封锁''
