「分级」泰安市新冠肺炎疫情分区分级表出炉
小编提示您本文标题是: 「分级」泰安市新冠肺炎疫情分区分级表出炉 。 疫情|泰安市|肺炎|分级|新冠|分区 。
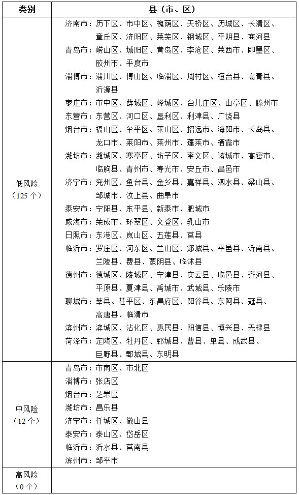
经组织省专家组研判 , 以县域为单位进行新冠肺炎疫情风险等级评估 , 济南市历下区等125个县(市、区)为低风险地区 , 青岛市市南区等12个县(市、区)为中风险地区 。 风险等级每周调整一次 , 发生突发聚集性疫情或不明原因社区传播疫情时随时调整 。
山东省新冠肺炎疫情分区分级表
(2020年3月1日)
小编了解到
▲▲ 「分级」泰安市新冠肺炎疫情分区分级表出炉▲▲
推荐阅读
- #海外网#俄罗斯新增601例新冠肺炎确诊病例 累计4149例
- 『两种』日媒:两种新冠疫苗在澳大利亚进行动物试验
- [一种]美媒:新冠病毒检测方法要素来自美国黄石公园
- 『老谭世界百态』西方不说话了,中国战胜新冠投入了多少资金?专家说出一组数字
- 「央视网」北约秘书长:北约军事同盟的安全没有因新冠病毒而减弱
- 「新华网」亚行:新冠疫情将导致亚太发展中经济体今年经济增速放缓
- 中新网■新加坡新冠肺炎累计死亡5人 李显龙:要采取更多措施
- #壹行伊朗#韩外交部:将向伊朗等14国提供新冠肺炎防疫物资
- 人民日报客户端▲非洲49国确诊新冠肺炎超6000例
- 人员@1.8万名滞留湖北人员返京
