「恒大」坚持基础设施建设是长期战略 从旷视开源看人工智能产业发展新动线

文章图片

文章图片

文章图片

文章图片

前言:
有预言家曾说 , “2019年是过去10年里最差的一年 , 却是未来10年里最好的一年 。 ”真的会这样吗?在疫情、股灾等冲击下 , 全球陷入经济低迷期 。 然而纵观历史 , 我们发现越是艰难的时刻越是倒逼技术进步 , 反而促进经济和社会进入新的发展周期 , 我们几乎可以无条件地相信 , 科技进步是社会发展的根本动力 , 是拯救一切灾难的救星 。
1994年4月20日 , 中国通过一条64k国际专线迈入了国际互联网的大门 , 而后PC和手机的普及成为互联网生命线中的两次破局点 。 但是互联网第一次真正的繁荣实际上是被2003年非典所触发的 , 以淘宝为代表的电商迅速发展 , 此后新生产业及机会都与互联网有关 。 如今人人可以通过终端连接入网 , 互联网和移动互联网几乎成为社会和经济的操作系统 。
此次新冠病毒在全球蔓延 , 很多专家判断此次疫情对经济的负面影响要大于非典 , 但并非没有机会:虽然线下实体遭受打击严重 , 但线上虚拟市场则兴旺 , 在线办公、在线生鲜、在线教育、在线娱乐等需求旺盛 。
【「恒大」坚持基础设施建设是长期战略 从旷视开源看人工智能产业发展新动线】
最近 , 火神山医院的消杀小坦克萌翻了网友 , 与此同时 , AI测温、AI医疗、智能防疫机器人在中国抗疫战争中发挥了巨大的作用 。 严峻形势下 , 人工智能 , 大数据 , 机器人等核心科技不仅在疫情防控方面有突出贡献 , 更进一步加强了数字化技术和医疗、供应链和城市管理等工业互联网的能力:如改变传统行业产业结构、缩短产业链、提升供应链效率、提升人机交互体验等 , 加速推进更高维度网络时代来临 。
1
新基建的主动权在哪里
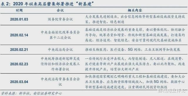
相比国外抗疫一团乱的情况 , 中国的经验和方案得到了各国的认可 。 除了当前有秩序的管理 , 中国能够有效防控疫情的根本原因是具备良好的大数据基础和信息化基础设施 。 由于信息技术在疫情期间发挥出巨大作用 , “新基建”一词也被重新提上日程 。 2020年以来中央密集部署推进“新基建” , 提出要加快人工智能、5G网络、数据中心等新型基础设施建设进度 。
国家着眼长期、发展“新基建” , 不仅是开启新一轮经济周期的必经之路 , 也是为新一轮技术进步奠定坚实基础 , 具有重大战略意义 。 具体来看 , “新基建”共包括7大板块 , 抛开电力、交通和新能源垂类的基建领域 , 新基建最核心的是以5G(5G通讯产业)、人工智能(AI产业)、工业互联网(IIoT领域)和大数据中心(IDC产业)为代表的数字基建 , 本质上是信息数字化的基础设施 。
回首全球信息化发展脉络 , 我们能够发现引领技术创新往往都是企业主体 。 IT产业高速发展和PC时代的来临 , 催生了IBM、英特尔等巨头公司;互联网时代的来临使微软、谷歌分别占据了PC操作系统和移动操作系统的山头;而移动互联网让各类现象级应用雨后春笋式繁荣起来 , 脸书、亚马逊、推特等新贵相应诞生 , 是时代造英雄 , 亦是英雄造时势 。
推荐阅读
- 『大佬鸣的体育天地』球赛未开启,装备不缺席!首度卡通形象展示:恒大2020全新装备整装待发,原创
- 猫九娱乐: 恒大新战略彰显大决心,坚定信心降负债
- 「广西日报」三年后变成怎样?,时光的列车!正式启动“新战略”的恒大
- 补贴■北京对疫情期间坚持营业大型商场最高补贴50万元
- 悠家娱乐▲恒大新战略剑指何方?,“稳”字当头政策下
- 「忧家娱乐」恒大三举措走出降负债新路径,提升动力+扎实底盘+轻量化
- 『悠家娱乐』实施新战略瞄准降负债,恒大发布2019年度业绩
- [悠家娱乐]三年负债降至4000亿!一文读懂恒大战略转型的深层逻辑
- 「读懂财经研究」恒大再出发,启动新战略
- 『中华彩票网』铁杆彩民机选中双色球600万元,坚持购彩十多年
