[丹麦]中方宣布“援助”83国,美国、丹麦亮了!国人:厉害了,我的国
![[丹麦]中方宣布“援助”83国,美国、丹麦亮了!国人:厉害了,我的国](https://image.uc.cn/s/wemedia/s/upload/2020/f78353dfd49e941953a2c767b20b6960.jpg)
文章图片
![[丹麦]中方宣布“援助”83国,美国、丹麦亮了!国人:厉害了,我的国](https://image.uc.cn/s/wemedia/s/upload/2020/4c904cc878e3cc9f32c80d8f3b600140.jpg)
文章图片
现在基本是我国在大力地对其余的国家进行援助的时候了 , 国内的大部分的企业也都已经陆续开工 , 所以我们现在也有能力为全世界的受疫情影响比较严重的国家提供物资上的支援 。
目前我们国家已经援助了83个国家了 , 目前国家也是公布了我们的援助方案 , 不得不说这援助方案还是让很多人觉得特别合理的 。 也是因为此 , 很多人在网上夸赞说 , 厉害了我的国 , 用这么短的时间控制住了疫情 , 而且在援助他国的时候也是有底线有原则 。
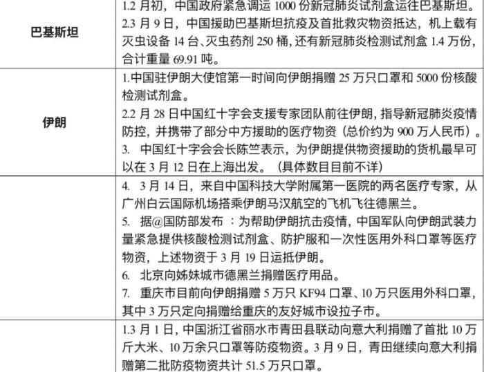
从援助方案中可以看出 , 我国给了巴基斯坦非常多的援助 , 也包括了抗击肺炎的药物 , 还有大量的灭虫物资和设备 。 同时我国对巴基斯坦的援助是不间断的 , 接下来仍然会有更多的物资运抵巴基斯坦 。 毕竟这个国家在我们国家疫情爆发的时候 , 直接是用筹集物资的方式把他们国家的能筹集到的口罩和其他医疗物品送到了我们国家 。 当时还有接收物品的工作人员说过 , 巴基斯坦的物品明显是临时筹集的 , 那些包裹可能不是那么漂亮 , 但是这也是这个并不怎么富裕的国家所可以给到我们的全部的帮助 。
我国对伊朗的帮助也很可观 , 而且目前我国的医疗专家也先后去了伊朗 , 这对于伊朗抗击疫情还是有很大的帮助的 。 同时我国也给了德国非常多的帮助 , 大量的试剂和防护服还有口罩都已经直接运抵了德国 。 我国的医疗专家 , 也是直接从广州飞往了德黑兰 。 我国对意大利的援助就更多了 , 除了医疗物资之外 , 我国还给了意大利10万斤大米 , 接下来第2批援助也马上就要到位了 。
【[丹麦]中方宣布“援助”83国,美国、丹麦亮了!国人:厉害了,我的国】再看一下我国对美国 , 英国和丹麦的态度吧 , 想必不少人在看到援助方案的时候 , 应该是觉得欣慰了 。 这援助方案也是让人眼前一亮 。 曾经用漫画侮辱我们国家的丹麦 , 还是可以得到我们国家在抗击疫情方面的经验上的支持的 , 至于最强大的英国 , 正如我们国家所说:相信他们可以的 。
推荐阅读
- 行行查TB■英特尔宣布:Q87、H81、C226、QM87和HM86芯片组将停产
- 『强国兵器』中方协同美方开发AI工具,英国人:只有中国能做到,抗疫强力辅助
- 【图说武器装备】未想到发现大秘密,西方国家后悔都来不及,中方花3000万买船
- 美股研究社▲员工继续在家办公,苹果宣布美国零售店关闭至5月
- 「体育哒哒君」2人落选出乎意料,日本乒协宣布重要决定!12人进入重点培养名单
- 美股研究社:苹果宣布美国零售店关闭至5月,员工继续在家办公
- 「每日一菜爱分享」对媒体释放重磅信号!,中方“武器库”并入俄罗斯?“双俄”三天谈判后
- 楠竹一:一颗卫星丢失,美矛头指向中方,说法基本属实,大洋彼岸传来噩耗
- 「造化钟神」却再次求助于中国,中国:深表同情!,丹麦“质疑”产品质量
- [炣燃科技]股价大涨至52.76美元,58同城宣布收到鸥翎投资收购建议书
