【美国】中方宣布“援助”83国,美国、丹麦亮了!网友:厉害了,我的国

文章图片

文章图片
到目前为止 , 在疫情期间 , 我们国家付出了非常大的努力 。 当时我国的疫情非常严重的时候 , 政府和医护人员采取了正确有效的措施 , 其中一个就是封锁疫情严重的武汉 。 现在我们国家的疫情已经有了很好的控制 , 在全球其他国家遭遇疫情的时候 , 我们国家又向其他国家给予帮助 。 我们国家累计帮助了83个国家 , 而美国和丹麦就只能看看了 , 我们国家的人民纷纷表示我们祖国现在已经非常强大 。
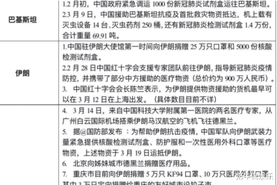
而疫情期间非常缺少医疗物资和防控措施 。 而我们国家又是一个防控工作非常好的国家 , 所以在其他国家面临疫情危害的时候 , 我们国家就会倾尽全力的帮助这些国家 , 给他们传授防控经验 , 其中就包括意大利 , 巴基斯坦等国家 。
我们国家派出7组专家医疗团队纷纷前往这些国家进行帮助 , 还有也会资助很多的医疗物资 , 到目前为止我们国家已经帮助过83个国家了 。 而美国和丹麦这些国家 , 他们就已经尝到了恶果 。 在疫情非常严重的时候 , 美国等这些国家对于我们采取封城等措施非常的不屑一顾 , 就目前来看 , 这样的封城举措也是非常有效果的 。
现在我们国家对帮助的国家进行了统计和公布 , 我们国家帮助了巴基斯坦 , 意大利等一些国家很多 , 就没有帮助美国 , 丹麦等一些国家 , 只是分享了一些经验和安慰 。 我们国家这么好说话的也不是去受气的 , 这些国家打从一开始就说我们国家的坏话 , 就别想着我们国家能够帮助这些国家 , 而美国又是第一发达国家 , 理应是不需要我们国家的 。 对于我们国家对全球的帮助 , 中国人民纷纷表示我们的国家真的是非常厉害 。
【【美国】中方宣布“援助”83国,美国、丹麦亮了!网友:厉害了,我的国】对此大家会有什么想法呢?
推荐阅读
- [一种]美媒:新冠病毒检测方法要素来自美国黄石公园
- 行行查TB■英特尔宣布:Q87、H81、C226、QM87和HM86芯片组将停产
- ALEX俊赫▲一手收货F-35,美国羊毛“薅”上瘾:一手“上缴”呼吸机
- 去讲心中理想▲帮美国造出核武器,晚年他却想回国养老!,为了获得美国永久国籍
- 『强国兵器』中方协同美方开发AI工具,英国人:只有中国能做到,抗疫强力辅助
- 【图说武器装备】未想到发现大秘密,西方国家后悔都来不及,中方花3000万买船
- 「晓卫双」泰国转身就卖给了美国?官方终于出面回应,中国捐的口罩刚落地
- 中新网:美国多地延长应对疫情的临时政策
- 美国又倒奶,好多人想到了历史书,穿越了……
- 【科技生活快报】普京:已与欧佩克和美国就石油价格下跌问题进行讨论
