[推荐]180多名小留学生首批回国,他们的隔离生活怎么样?
在海外疫情加剧扩散蔓延后 , 大多数中国海外留学生选择留在当地 , 做好自身防护的同时兼顾学业 , 但也有一些学生遇到了很多实际的困难 。 与成年留学生不同 , 低龄留学生在生活自理、安全防护等方面的能力较弱 , 这也是很多家长担心的问题 。
北京时间4月3号上午 , 在中国外交部、中国驻英国大使馆等多个部门的组织协调下 , 东航飞赴伦敦接留学人员回国的临时航班MU7071抵达济南 。 目前 , 180多名小留学正在济南进行为期14天的集中隔离 。 他们的隔离生活怎么样?家长和孩子选择回国 , 出于哪些考虑?
3月下旬回国机票一票难求家长开始咨询中国驻英国大使馆王女士(化名)家住上海 , 儿子圆圆(化名)今年12岁 。 三年前 , 在征得圆圆的同意后 , 她和丈夫把刚刚在国内读完小学三年级的圆圆送到了英国的一所寄宿学校 。 王女士告诉采访人员 , 圆圆所在的学校每年有三个学期 , 除了学期之间的长假 , 每个学期中间还有一个大约10天的中假 , 不管是孩子回国 , 还是她去英国 , 见面还算频繁 。
一月下旬 , 新冠肺炎疫情开始在国内蔓延 。 圆圆在封闭管理的寄宿学校读书 , 学校位置又在人口密度相对较低的郊区 , 王女士在和爱人商量之后决定让圆圆一直待在英国 。
王女士:当时英国的学校还要求孩子最好不要回国 , 他们是4月份复活节的假期 , 我们当时也是考虑过(国内的疫情) , 所以原来就准备待在英国了 。
三月 , 疫情开始在英国蔓延 。 3月20日 , 英国关闭了所有中小学和幼儿园 , 圆圆不得不离开学校 , 住进了当地的寄宿家庭 。 据了解 , 即便是寄宿在学校的小留学生 , 家长也都会在当地找一个寄宿家庭 , 以便在学校放假的时候孩子能有个安全可靠的住处 。 王女士告诉采访人员 , 寄宿家庭的家长对圆圆十分关爱 , 但作为一名母亲 , 疫情严重 , 孩子身处异乡 , 年龄又小 , 确实放心不下 。
3月下旬 , 回国的航班开始减少 , 机票更是一票难求 , 王女士和其他同样情况的家长开始通过电话、邮件等方式 , 咨询中国驻英国大使馆未成年小留学生回国的可行性等问题 。
3月31日 , 王女士接到了中国驻英大使馆的电话 , 核实孩子的健康状况和在英国寄宿家庭的居住情况 。
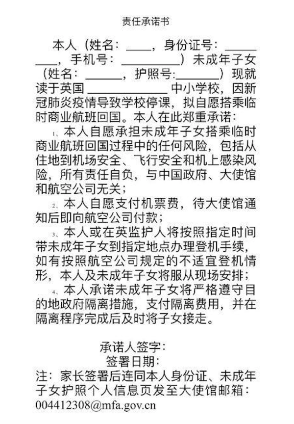
【[推荐]180多名小留学生首批回国,他们的隔离生活怎么样?】王女士:我接到了(中国驻英国)大使馆给我的第一个电话 , 问我孩子在英国的住宿安排、健康情况、寄宿家庭的联系方式等信息 。 又过了一天 , (中国驻英国)大使馆给孩子所在的寄宿家庭打来了第二个电话 , 询问我们的意愿 , 要求我们如果要乘坐临时增加的航班就要到大使馆官网下载责任承诺书并签字 , 连同其他身份证明资料等一起发送到大使馆指定的邮箱 。 我就按照大使馆的要求 , (将要提交的)资料及时上传 , 等待(大使馆工作人员)进一步的安排 。
4月1日 , 外交部发言人华春莹在例行采访人员会上介绍 , 考虑到当前英国疫情形势以及当地中国留学生面临的各种困难 , 外交部正在积极协调民航等部门 , 将增加临时航班赴英国 , 为确有困难的海外学子归国提供便利 。
当天 , 王女士按照大使馆的要求 , 递交了孩子的姓名、护照、证件信息、联系方式以及孩子在英国的居住地址等信息 , 并签订了责任承诺书 。 第二天凌晨 , 她就接到了东航的订票电话 。 ![[推荐]180多名小留学生首批回国,他们的隔离生活怎么样?](https://pic.rmb.bdstatic.com/0a8e402bc6b0e002093858b60b908807.png)
文章图片
180多名中国小留学生登上了
从英国伦敦飞往中国济南的航班
当地时间4月2日下午 , 希斯罗机场阳光明媚 , 180多名中国小留学生登上了从英国伦敦飞往中国济南的航班 。
王女士:没想到给这些小留学生专门安排了一趟航班 , 我们还是挺激动的 。
据乘坐该航班的小留学生介绍 , 飞机上配备了专业的医护人员 , 乘客之间隔着一个空座位 , 飞行过程中 , 工作人员要求他们尽量全程佩戴口罩 , 如果需要摘下口罩吃东西 , 必须先洗手 。
推荐阅读
- 推荐:特朗普称世卫组织“被中国控制”,CGTN主播用事实犀利质问!
- 4月9日以来哈尔滨新冠肺炎疫情已致51人感染,含多名医护
- #推荐#两人自称粉丝强踹"大衣哥"朱之文家大门,警方:行拘10天
- 【推荐】故宫何时恢复开放?最新回应来了
- 推荐■香港警方突然出手!拘捕黎智英、李柱铭等14人,原因公布
- 「推荐」疫情是如何暴发的?美英法抱团甩锅中国,背后用意须警惕
- 推荐:伊朗阅兵式展示医疗设备,官兵戴口罩检阅,医生和护士站在了前线
- [推荐]担心被某国截走?外媒:秘鲁欲从中国“秘密运走”口罩和检测试剂
- 推荐■广州司机多次搭载外籍乘客后确诊,这个细节曝光!网友:心太大了
- 【推荐】“令人不齿!“驻俄大使怒批个别中国人闯关回国输入病毒
