『招生』2020年首次取消校考,采用统考成绩招生的院校汇总!

文章图片

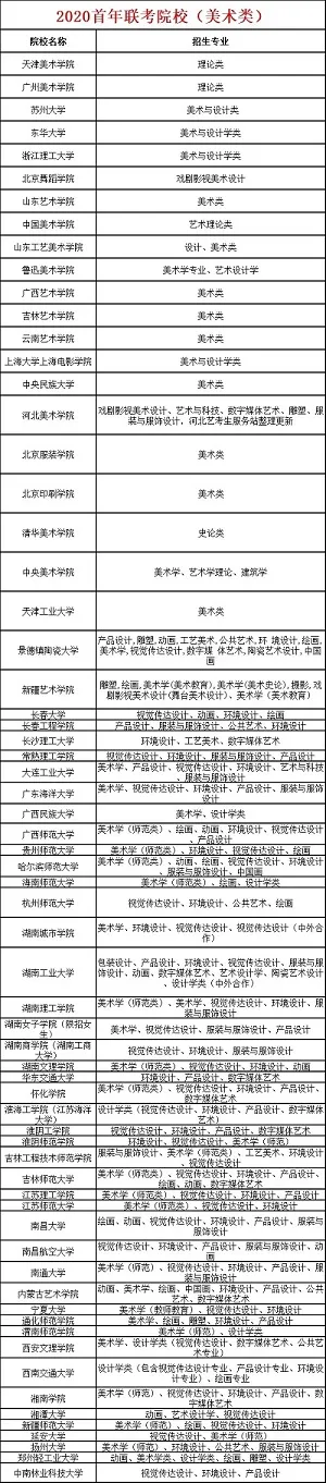
【『招生』2020年首次取消校考,采用统考成绩招生的院校汇总!】1.取消校考的院校 , 预测大部分都将对河北有统考类的招生计划 。 因为还有的院校尚未明确 。
2.综合类院校取消校考 , 首年统考招生 , 预测大部分都将在B段 , 平行志愿 。
艺术类重点院校 , 预测大部分会在A段 , 尤其是不作分省招生计划的院校 。
3.弱化恐慌 , “哎呀 , 首年统考没有往年的数据咋整啊”
往年的数据也不是全都可以参考的啊 , 里面还有各种坑 。
和咱们购买商品一样 , 这个东西虽然价格尚未公布 , 但是根据品牌价值 , 产品质量 , 也能有一个大概的范围 。
推荐阅读
- [教育局]实锤了!教育局发布了2020年暑假放假的通知
- [空腹]2020年高考体检注意事项,体检不合格,哪些专业不能报?
- 「」定了!人社部敲定2020年教师工资上涨,一线教师的“福音”来了?
- 强基计划▲2020年的“强基计划”,和“自主招生”有什么区别?8大变化需要了解
- 招生:大学里很冷门的5个专业,报考人数很少,毕业后却容易找到工作
- 招生:普通二本学生,想要进铁路系统工作,可以报考这3所大学!
- 「教育局」实锤了!教育局发布了2020年暑假放假的通知
- 高校:从强基计划招生人数看36所高校基础学科实力,川山吉分化明显!
- 「高校」风险!2020年高考本科批次合并,应避免考高分却考上三本民办院校
- ##为何2020年高考被人们称为“史上最难高考”?这三件事是关键
