「数字货币」“数字货币”将要在深圳等4城市进行封闭的测试,支付宝跟微信以后怎么办?

文章图片

文章图片

文章图片
“数字货币”将要在深圳等4城市进行封闭的测试 , 支付宝跟微信以后怎么办?
今天我们讲一下这次的货币的改革 , 人民币自诞生以来 , 从1948年12月1日至今 , 已经有72个年头 , 虽然中间经历过多次改版 , 但它的纸币形态从未改变 , 而如今 , 这次国家将对人民币进行史无前例的改革——“数字货币”的到来 。
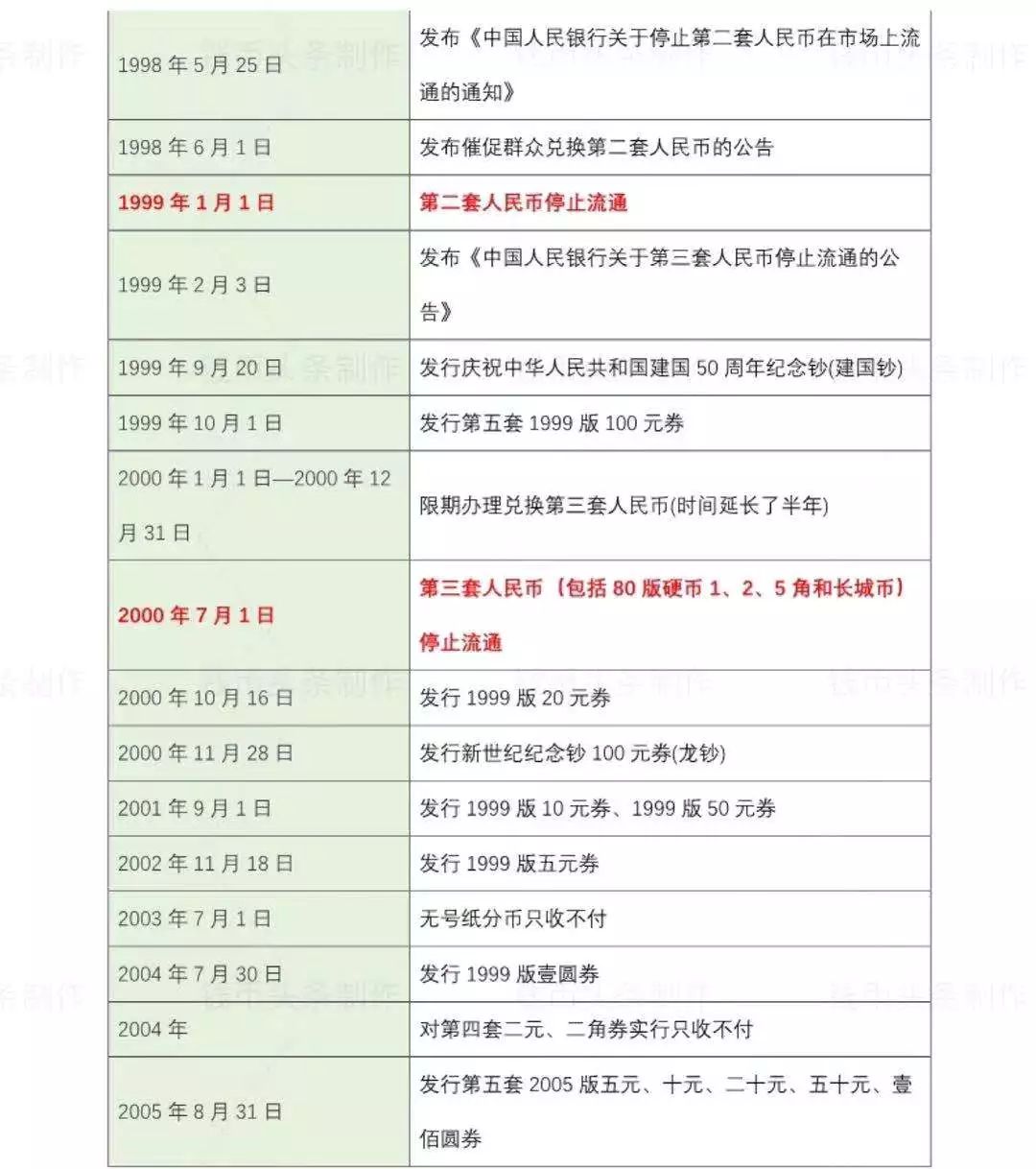
【「数字货币」“数字货币”将要在深圳等4城市进行封闭的测试,支付宝跟微信以后怎么办?】下图是以往人民币改版的年份图鉴:
80后90后一代 , 接触的人民币都是从第四套人民币开始的 , 也就是1987年4月27日到1998年9月22日陆续发行的纸币、9种面值、14种版别、硬币3种面值 。
就在这个月17日 , 有媒体在中国人民银行数字货币研究所获悉 , 目前数字货币还未正式落地发行 , 当前网传数字人民币体系(DC/EP)信息为技术研发过程中的测试内容 , 将现在深、苏州、雄安、成都四个城市以及未来的冬奥场景进行内部封闭试点测试 。
那么读到这里问题就来了 , 什么才是中国版数字货币?发行后会不会引起通货膨胀?而支付宝与微信的支付功能将何去何从?
我们逐个回答 , 第一题:中国版数字货币是怎样的?如何使用“数字货币”?
其实中国版的数字货币与之前流行的比特币或者脸书计划推出的LIBRA还有所不同 。 央行推出的数字货币是有国家信用的 , 可是说是RMB的电子版 , 也就是说 , 中国版的数字货币是具有法偿性质的 。
更重要的是 , 有国家背书 , 央行的数字货币币值会更加稳定 。 而比特币等所谓的虚拟货币 , 无法保证币值稳定 , 被“割韭菜”就成了常事 。
对于如何使用数字货币来说 , 是不计付利息的 , 比如用于小额、零售等 , 与现在的纸币没有多大的差别 , 但也要遵守所有关于现钞的管理 , 比如反洗钱、反恐融资等规定 。
第二个问题 , 数字货币带来的好处 。
对于央行来说 , 发行成本低 , 对于我们市民来说 , 交易更便利 。
有专家分析称 , 人民币现金的支付、交易、反洗钱等 , 管理起来多少有点难度 , 成本也很高 , 而数字货币就很用避免以上这些问题 。
并且考虑都网络问题 , 央行还研发了一种叫做DC/EP的双离线技术 , 就在没有网络的情况下 , 之要两个手机都装有DC/EP数字钱包 , 那么只要两个手机碰一碰 , 就能实现交易 。
第三个问题:数字货币会引起通货膨胀吗?
答案是当然不会 , 只需把现在市面上流通的现金货币等价兑换称成数字货币即可 , 比如现金100元纸币=数字货币100元 。
关于如何兑换 , 人民银行会先把数字货币兑换给银行或者是其他运营机构 , 再由这些机构兑换给公众 。
最后一个问题 , 也就是咱们最感性去的问题 , 支付宝与微信支付将何去何从?
目前这个答案还没有确切的说法 , 但从上文我们也可以了解到 , 央行发行的数字货币与支付宝或者微信支付没什么两样 , 都是与现金等价兑换 。
如果非要说个不一样的 , 那就是用央行数字货币支付 , 花的就是数字人民币 , 而支付宝与微信 , 简单点理解 , 他们只是个支付工具 , 一个中间商一样的存在 , 总的来说 , 花的还是你卡上的数字货币 。
推荐阅读
- 数字e家带领Google转型为科技巨头施密特离开了其顾问一职
- 科学家@人类寿命的极限是多少?科学家建立模型,这个数字你能接受吗?
- 天津经济技术开发区“海陆空”五大集群助力泰达跻身“国字头”数字服务出口基地
- 数字世界前置相机完全消失,美出新高度!,小米MIX4贴膜曝光
- #数字营销#决战千亿户外广告市场,数字化能力或成致胜关键
- 『科学家』人类的极限寿命数字是多少?看看科学家公布的答案,你有信心吗?
- 智能家居科技浩亭全面服务客户的数字化进程
- 数字尾巴2%,2020 Q1 全球笔电出货量 3790 万台,同比下滑
- 新华网客户端1800亿元投资发力数字新基建,广州市首批73个数字新基建重大项目签约
- 出前一丁微波炉综合体验还是粮厂数字系列更好,荣耀小米魅族旗舰纸面参数竟对
