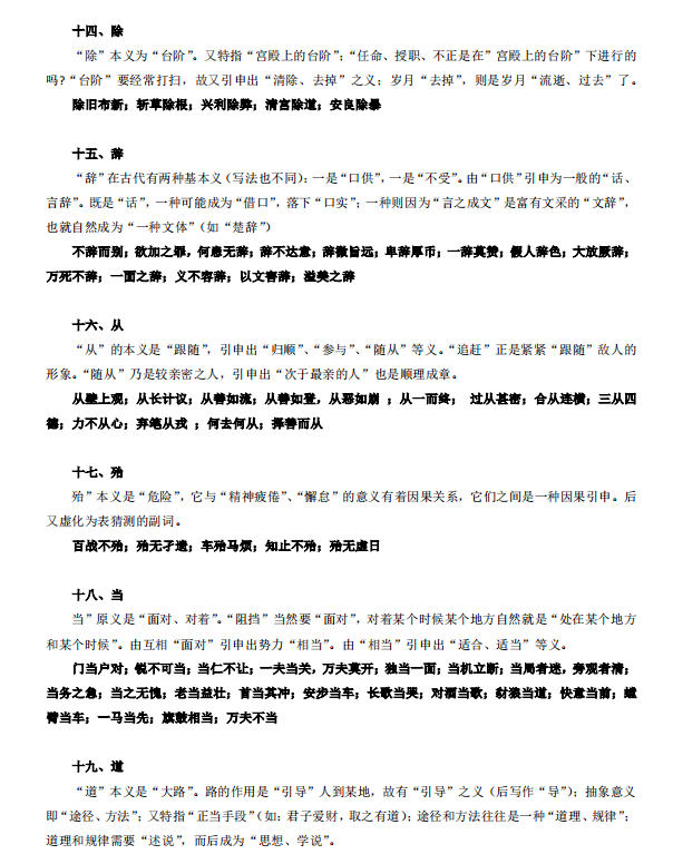
@高中语文:文言文知识积累+文言文阅读高考真题总汇 共324页

文章图片

文章图片

文章图片

文章图片
【距离2020年高考还有62天!】
高中文言文 , 说白了就是咱们老祖宗留下的优良作文的传承 , 其中包含了很多为人处世的大道理 , 流传千百年传承下来的 。 到我们现在更是作为初高中语文必学的内容 , 而且是中高考必考项!
但是高中文言文的学习却是大部分同学高中语文学习路上的薄弱部分 , 不少同学在高中语文考试的时候作文能写好 , 但是一到文言文部分就卡壳了 。 而且文言文在高考中的分数占比还是非常可观的 , 那么我们应该如何学习高中语文文言文 , 怎么学习才是最有效呢?
其实想要学好文言文要打牢基础 , 要尽可能的多阅读、多做题 , 做好事先的知识储备准备 , 以备日后高考的不时之需 。
今天社长给同学们整理了高中语文文言文知识积累 , 附文言文阅读高考真题总汇 , 共324页 , 同学们可以看完这些知识点 , 自己做做往年的高考真题 , 检查一下 , 自己的薄弱环节 。
文末可免费领取电子版 。
接下来进入正题 。
【@高中语文:文言文知识积累+文言文阅读高考真题总汇 共324页】
(因篇幅有限 , 以上只是一小部分 , 关注社长 , 每天分享学习技巧 , 解读高考出题规律 , 免费领取电子版资料 , 帮助同学们快速提分!)
获取电子版:
关注社长+私信(并不是要关注 , 因为不是粉丝我回复不了 。 )
通往清华北大的路是用卷子铺出来的 。 ——社长每日偷来的语录
推荐阅读
- 「高中英语」高中英语:阅读七选五专项练习——含答案「附解题技巧」,可打印
- #小学语文#小学语文一年级下册【全册学霸笔记】,给孩子收藏打印!
- 【物理】初二发力学习,初三语文成绩才能逆袭,别让你的小聪明耽误了语文
- 「高校」中考成绩不理想,考不上高中,还要继续上学吗?
- 「小学语文」100篇小学语文阅读理解及答案,孩子学习用得上!
- 『高中数学』高中数学:选修2-3知识点清单,内容不多,收藏打印下来背记
- 高中数学@高中数学精选好题400道,吃透高考答题准确率提升一大截!含答案
- 高考@这25所军校招收高中生,将来想要成为军人,可以重点关注
- 高考作文@当年轰动一时的高考满分作文,文言文《赤兔之死》作者蒋昕捷,如今混得怎样了?
- 作文@高考倒计时!高考语文:疫情作文素材,热点作文材料汇总!可打印
