[吉林市]“退伍军人拿军残证买票遭辱骂”后续来了!官方:必须严惩!
![[吉林市]“退伍军人拿军残证买票遭辱骂”后续来了!官方:必须严惩!](https://image.uc.cn/s/wemedia/s/upload/2020/02fc1f72cb6826e395195520f4a1023f.png)
文章图片
![[吉林市]“退伍军人拿军残证买票遭辱骂”后续来了!官方:必须严惩!](https://image.uc.cn/s/wemedia/s/upload/2020/5804ae8f6f31e9aeac99c9cd3aa7b7fc.png)
文章图片
![[吉林市]“退伍军人拿军残证买票遭辱骂”后续来了!官方:必须严惩!](https://image.uc.cn/s/wemedia/s/upload/2020/998d45f9b4b45d5c3d133f9ad045f833.jpg)
文章图片
“退伍军人拿军残证买票遭辱骂”后续来了!官方:必须严惩!何为军人?军人是一群有着铮铮铁骨和一具具强健体魄、一群在祖国危难、人民需要的时候舍生忘死、前赴后继的我们的兄弟姊妹 。 他们的感情有多少人能读懂?国难当头、群众疾苦面前 , 他们毫不犹豫地选择用自己的身躯挡在最前面 。 真正的军人已经把祖国和人民的需要当成己任 , 是一种责任与义务浑然天成的结合 。 穿上了那身军装 , 他们便选择了默默付出 。 然而 , 就是这样一群崇高的人 , 却仍有几个“苍蝇屎”来恶心他们 , 同时也是恶心大家 。 就在5月4日 , 在吉林市发生了这样一件事 , 令人大跌眼镜 。
5月4日 , 一辆吉林市岔路乡前往乌拉街的大巴车上 , 有人用手机拍下了当时的情况:乘务员在卖票过程中 , 一名男子拿出一本军残证和5元现金 , 想要半价购买车票 。 几乎所有人都知道 , 有军残证是可以享受半价优惠的 , 然而这名刁钻的乘务员却拒绝半价优惠 , 甚至还说出了一句令人气愤不已的话:“你的军残证不好使 , 活不起就别活!“这如何不叫人痛心?!
众所周知 , 能够拥有军残证的人一般都是因为执行任务因公受伤的战士 , 在如今的和平年代 , 许多人都享受着安逸的生活 , 殊不知有一群士兵每天都在和危险打交道 , 只为了保障国家和人民的安全 。 我们可以不用那么了解军残证的由来 , 但是尊重每一名拥有军残证的人也是我们应该做的 。 更过分的是 , 这名乘务员并不肯善罢甘休 , 而是一路上都在辱骂这名军人:“五块钱我收了 , 让你坐一次吧” , “你要票 , 你看我像票吗?” , “你这样的人就应该送到美国去 , 一起染病毒死得了” 。 对此 , 许多网友纷纷表示 , 如果在现场 , 一定会上前去给这个人渣乘务员俩耳刮子 。
这起事件的主人公姓何 , 我们暂且称呼他为何先生 。 这名何先生是1988年因伤退伍的 , 属于六级残疾军人 , 根据相关规定 , 只要他出示军残证 , 就可以无条件享受优先购票以及购票优惠 , 而按照乘务员的说法 , 车上买票跟客运站买票规定不一样 , 因此何先生不仅没有享受到应得的优惠 , 反而屡遭辱骂 , 这就算是脾气再好的人也无法忍受 。 对此 , 何先生果断选择了向官方反映这件事 。 而官方随即也作出了回应 , 也算是还给何先生以及所有心怀正义之人一个公道 。
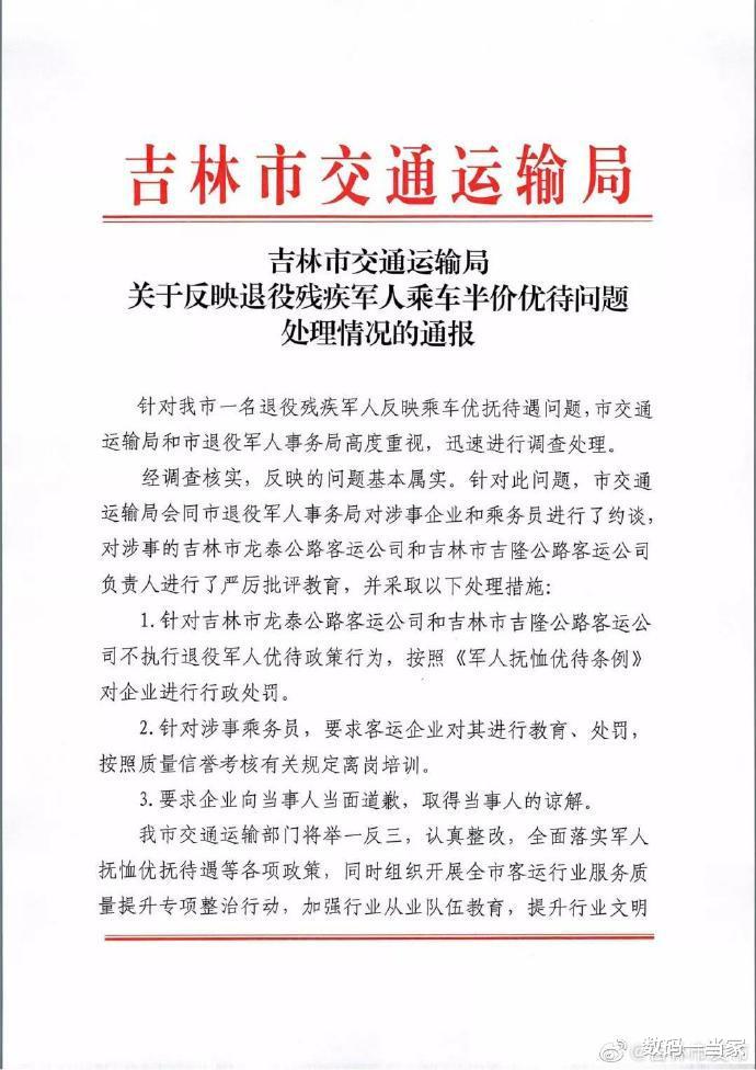
【[吉林市]“退伍军人拿军残证买票遭辱骂”后续来了!官方:必须严惩!】5月7日 , 吉林市政府新闻办公室官方微博发布“关于反映退役残疾军人乘车半价优待问题处理情况的通报”, 全文如下:
针对我市一名退役残疾军人反映乘车优抚待遇问题 , 市交通运输局和市退役军人事务局高度重视 , 迅速进行调查处理 。 经调查核实 , 反映的问题基本属实 , 针对此问题 , 市交通运输局会同市退役军人事务局对涉事企业和乘务员进行了约谈 , 对涉事的吉林市龙泰公路客运公司和吉林市吉隆公路客运公司负责人进行了严厉批评教育 , 并采取以下处理措施:
1.针对吉林市龙泰公路客运公司和吉林市吉隆公路客运公司不执行退役军人优待政策行为 , 按照《军人抚恤优待条例》对企业进行行政处罚 。
2.针对涉事乘务员 , 要求客运企业对其进行教育、处罚 , 按照质量信誉考核有关规定离岗培训 。
推荐阅读
- ▲退伍军人拿军残证购票,遭乘务员辱骂:活不起就别活,官方通告来了
- 「吉林市」退伍军人拿军残证买票遭辱骂后买全价票 官方回应
- 【核潜艇】退伍军人拿军残证购票,遭乘务员辱骂:活不起就别活,后续来了
- :退伍军人拿军残证购票,遭乘务员辱骂:活不起就别活,官方通告来了
- 【案件通报】6级伤残退伍军人购票遭辱骂“活不起就别活”,通报来了
- 新闻晨报乘务员:活不起就别活,退伍军人拿军残证购票遭辱骂
- 吉林市中级人民法院奉献青春以院为家——高新法院苗迪法官办案记事,敬业勤勉不负韶华
- 『』退伍军人拿军残证购票遭辱骂 乘务员:不好使,活不起就别活?
- 『』吉林一退伍军人拿军残证购票遭辱骂,乘务员:“证不好使,活不起就别活”
- 『仪式』“以买带帮”助“鄂”兴农 吉林市妇联举行助力销售湖北省特色农产品启动仪式
