数学■小学数学中图形与几何知识合集,打印吃透,稳居第一

文章图片

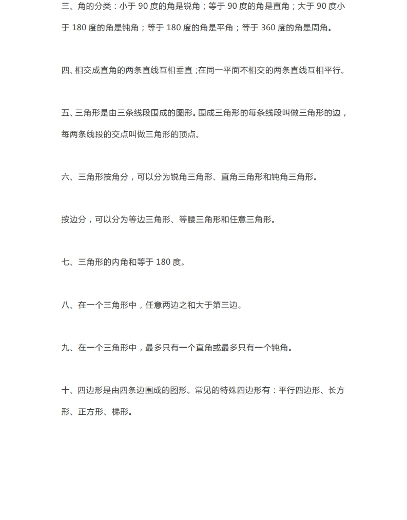
文章图片

文章图片

文章图片

文章图片
图形与几何学习是小学数学教学的重点内容 。 它对培养学生形成初步的几何思维能力和掌握基本的几何知识具有启发性的作用 。
几何图形 , 即从实际生活中提取的各种图形 , 可以帮助人们有效地描绘复杂的世界 。 生活中到处都有几何图形 , 我们看到的一切都是由基本的几何图形组成的 , 例如点 , 线和平面 。 有许多几何模型和解决问题的想法 。 在建立图形时 , 孩子们通常不知道该如何选择 , 最终陷入困惑 , 绝望的放弃 。 实际上 , 如果您想以扎实的方式学习几何 , 因此必须熟练地记住一些重要的公式和模型 。 另外 , 由于几何图形的复杂性和孩子空间思维的局限性 , 求解时会出现问题 。 情况将是多变的 。 接下来 , 您可以通过分析经典示例问题的几何形状来发展思维 , 希望对您有所帮助!
今天老师为您带来小学数学中图形与几何知识合集 。 请有需要的家长为子女收藏一下 。老师也为大家准备了word版资料 , 领取方式在文末!
因篇幅有限 , 文章只选取出部分截图供大家阅读 。
word资料的获取步骤:
【数学■小学数学中图形与几何知识合集,打印吃透,稳居第一】1、点击头像进入主页 , 2、点击“私信”发送“资料”即可
推荐阅读
- 教育部|教育部发布关于“假期通知”,大中小学或提前放假,引发家长热议
- 教育部|教育部最新通知,大学、中学、小学寒假统一提前,可家长却很伤心
- 中学|教育部发布通知,中小学生迎来好消息,大学生迎来一个“坏消息”
- 请假条|你见过文言文的“请假条”吗?小学生文笔惊艳,老师痛快的批准了
- 高中数学|《高中数学巧学巧解大全》共77页,3年都能用,高中生提分必备
- 数学|最新出炉:2021高考数学必考题型讲解,必须收藏!
- 数学|没有被引导的普职比,你都不知道高考的独木桥有多窄
- 作文|小学生作文《报复》走红,思路清晰有理有据,老师看过捧腹大笑
- 中小学|较真老师为教材纠错14年,挖出上百处错误,家长:教材不会错
- 中小学|高中要喂饭、不会穿衣,“妈宝神童”魏永康退学多年后过得怎样?
