【高校】华为青睐的66所高校中,有5所是“双非”大学,看看都是哪些学校

文章图片

文章图片

文章图片
华为公司是一家全球领先的信息与通信技术解决方案供应商 , 2019年以7212亿营收排名中国民营企业500强首位 。 可以说 , 华为公司是我们中国的骄傲 , 是世界上少有叫得响的中国品牌 , 是我国民营企业杰出的代表 。
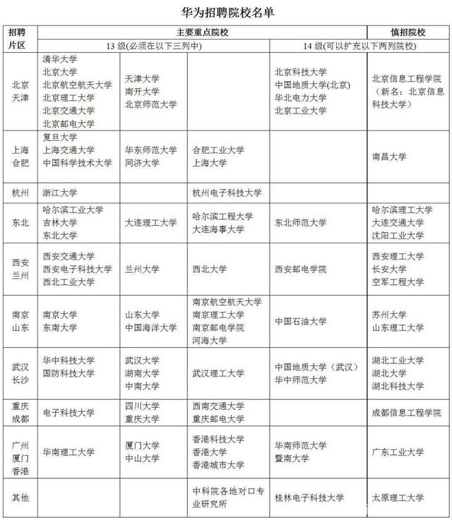
对于很多大学毕业生来说 , 能进入华为公司工作 , 不仅可以拿到可观的薪水 , 还有民族自豪感、成就感 , 从而导致华为公司每年招聘都受到大学生们的热捧 。 但是作为一家顶尖的科技公司 , 选拔人才的标准也是很高的 , 我们来看下当前华为公司招聘的目标院校名单:
可以看出 , 华为公司这份招聘目标院校的名单 , 几乎涵盖了全国最顶尖的高校 , 清华、北大、中科大、复旦、哈工大等一众名校悉数入选 , 网络了最优秀的人才 。
华为公司招聘主要重点院校在前4列 , 前4列众多的高校中 , 985和知名211大学占主导 , 但是我们也发现了5所“双非”大学 , 分别是杭州电子科技大学、南京邮电大学、重庆邮电大学、西安邮电大学、桂林电子科技大学 。 这五所备受华为公司青睐的大学实力如何呢?
1.杭州电子科技大学杭州电子科技大学简称“杭电” , 全国重点建设的四所电子科技大学之一 , 是一所省部共建大学 , 也是浙江省属高校中唯一拥有国防特色重点专业的高校 。
该校有专职院士3人 , 在第四轮教育部学科评估中 , 电子科学与技术、控制科学与工程、计算机科学与技术都是B+的水准 , 排名全国前20% , 这对于一所“双非”高校来说 , 实属不易 。 杭电另外一个突出的优势在就业 , 由于地处经济重镇杭州 , 该校优势的信息类、财经类专业在市场上很受欢迎 , 就业质量比较高 。
2.南京邮电大学在这五所“双非”高校中 , 南京邮电大学的级别应该是最高的 , 因为在2017年南京邮电大学入选了国家“双一流” , 现在南京邮电大学的电子科学与技术是国家一流建设学科 。 除此之外 , 南邮的光学工程、信息与通信工程、计算机科学与技术、软件工程评估都在B类以上 , 具有不错的实力 。
南京邮电大学科研成果丰硕 , 2019年 , 该校“金属有机半导体的结构设计、性能调控与光电应用”成果获得2018年度国家自然科学奖二等奖 , 这是继2013年该校“有机半导体的设计原理、高效制备与光电器件”成果获国家自然科学奖二等奖之后 , 又一次获得这一分量十足的国家奖项 。
3.重庆邮电大学重庆邮电大学创建于1950年 , 前身为东川邮政管理局邮政人员培训班 , 以前叫重庆邮电学院 , 2006年改名为重庆邮电大学 。
该校的电子科学与技术一般 , 但是信息与通信工程、控制科学与工程、计算机科学与技术、软件工程等学科 , 具备较强实力 , 通信工程、计算机科学与技术、自动化、微电子科学与工程、软件工程都是国家级的特色专业 。
4.西安邮电大学西安邮电大学是全国重点建设的四所邮电大学之一 , 是国家在西北地区重点建设的唯一邮电类普通高校 。 目前是一所省部共建高校 , 陕西省省属高水平大学 , 以信息科学技术为特色 。
该校有3个省级名牌专业 , 分别是通信工程、计算机科学与技术、经济学 , 其中通信工程是学校的王牌专业 。
5.桂林电子科技大学桂林电子科技大学简称“桂电” , 也是一所省部共建高校 , 有四个校区 , 校园占地面积超过4000亩 , 学校位于风景秀丽的桂林市 。
推荐阅读
- [高校]2020高校本科专业出炉,共703个,这些专业重点关注,发展前景好
- 【高校】高考成绩中等的学生,适合报考这5所大学,将来很好就业
- #高校#77所教育部属大学年度经费汇总:21所出现负增长,20校增长破5亿
- 国企@这2所大学,王牌专业有特色,性价比较高,毕业生非常受国企青睐
- 【高校】这4类大学“不建议”报考,最后一类坚决不能报,高考生别踩雷!
- 高校:统计局数据显示:高考不易,一半考不上大学,8成考不上本科
- [高校]2020中国大学各大排行榜排名统计,这些院校不同榜单排名差距很大
- 高校:我国专业排名世界第一的大学,共有这10所,能考上就是福气!
- 高校@高考分数压线一本,想报好学校?这4所大学性价比很高,适合捡漏
- #高校#2020年教育部直属高校预算出炉,前10所高校均超100亿
