侠客岛:教育不去殖民化 香港怎么有未来?
原始标题:[岛妹说]教育不去殖民化 , 香港怎么有未来?
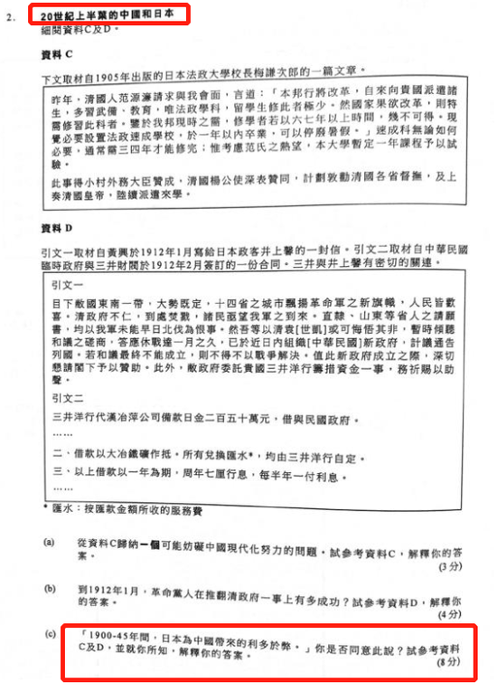
香港中学文凭考试 。 图源:GETTY IMAGE5月14日 , 相当于内地高考的香港中学文凭试历史科有道必答题:结合试卷材料 , 回答“是否同意‘1900—1945年间 , 日本为中国带来的利多于弊’的说法” 。考题以1945的时点暗示日本侵华战争 , 两段材料却选在1905和1912年 , 内容要么是日本接受中国短期法政留学生、要么是日本借款给中国支持北伐战争 , 均为日本对华“援助”“支持” , 绝口不提日本侵华暴行 。根据此番材料 , 能得出什么结论?难道是日本对中国近代发展“颇有贡献”?一位香港教育界人士说得好:“若让学生作答同意观点 , 是引导学生做汉奸 。 ”偏颇作为专业考评机构 , 香港考评局历史题目设置严重违背公正性和中立性 , 需要认真反思检讨 。
上述考试试卷图 。 图源:网络对此 , 考评局是这么反思的:历史科如其他科目考试一样设有“审题委员会” , 负责拟定试题及评卷指引 , 要“成员一致接受之后才正式定稿” 。 这似在推脱说试题拟定和评判是集体决策的结果 。一位香港通识科教师向香港文汇报爆料 , 称考评局评核发展部通识科高级经理卢家耀或存在滥用职权行为 。 卢家耀多次在评卷员会议上宣布香港教育专业人员协会(教师成员涵盖幼儿园至大学各阶段)理事张锐辉为试卷主席 , 负责领导拟定试题及评卷参考 。而这位试卷主席 , 除通识科教师、教协理事身份之外 , 亦是非法“占中”、修例风波中的反政府者 。私货再来看香港考评局评核发展部负责历史科的经理杨颖宇 。 据港媒报道 , 其涉嫌多次在脸书发表不当言论 , 如“没有日本侵华 , 哪有新中国?”杨颖宇公然在社交媒体发布冷血仇恨及政治立场强烈的言论 , 美化日本侵华史 , 令人震惊和愤怒 。香港教育工作者联会质疑杨颖宇的政治立场影响了试题设置 。 香港教协则反对称 , 教师“享有言论自由及表达政见的权利” , “私人领域发表的言论属个人私隐 , 应受尊重和保障” 。针对历史科的拟题 , 教协认为 , “以开放式的题目为主 , 评分着重考生对重要史实的全面掌握 , 而非考生的立场” , 材料仅是辅助立论 , 考生未必要认同 , 作答时也需要援引史实 , 并非仅靠参考材料立论 。 教协还斥责教育局再次“以政治凌驾教育专业” , 要求撤回取消该题目的决定 。教协所言 , 实是一种狡辩 。实际上 , 香港文凭试争议绝非偶然 。 据香港文汇报梳理 , 2017年历史科试卷曾引用“某压力团体”1982年的意见调查 , 称“七成受访者期望香港维持英国殖民统治现状” , 要求考生“推断香港人对香港前途的一项忧虑” 。“忧虑”一词既出 , 出卷人的立场不言自明 。 一如既往地“带节奏” , 怎能被称为“开放式题目”?文凭试通识科试卷多年来屡现颇具误导性的政治题目 , 并将攻击“一国两制”实践、诋毁特区政府与国家的观点设为高分参考答案 。 考卷竟沦为“港独”强助攻 , “毒题”更为泛政治化教育扰乱校园大开方便之门 。
香港市民团体在教协外抗议 。 图源:大公文汇全媒体积弊据港媒报道 , 香港学童早在幼儿园时期就接触到包含“反中”、美化殖民史的内容 。香港某小学常识科教师在授课中称 , 鸦片战争的起因是“英国为帮助中国消灭鸦片”;某初中中国历史科教科书引述“英国历史学者”观点 , 批林则徐“毫不考虑禁烟对中英关系的冲击 , 轻率地单方面严禁鸦片 , 是不明智的做法 , 最终酿成战争”;2009年起 , 通识教育进入香港高中必修科目 , 却被用来输出偏激政治观念 , 非法“占中”发起人之一戴耀廷曾参与其中 , 将通识课本改造成“占中行动指南” 。肆意颠倒黑白、美化殖民统治的教师和教材一再出现 , 到底谁在处心积虑地大搞“政治凌驾专业”?2010年 , 特区政府提出增设国民教育及德育课程为中小学必修课 , 遭反对派抹黑阻挠而流产 。 国民教育的长期缺失、通识课程的政治误导、一些教师不负责任的挑唆示范 , 让香港莘莘学子深受毒害 , 受煽惑利用走上街头甚至滥施暴力 , 成为乱港分子操弄的棋子和筹码 。香港警方近日公布数据 , 修例风波中8001人被捕 , 其中有学生3286名 。 自去年6月至今年1月底 , 香港教育局共接获171宗有关教师专业失当的投诉 , 大部分涉及发表仇恨、诅咒言论 。教师 , 原本是传道授业解惑的神圣职业 。 如今 , 香港一批教师竟然篡改历史真相 , 向学生植入激进政治立场 , 将混乱和暴力引入校园 。 此等人实为教师之耻 , 亦令香港教育界蒙羞 。香港回归20多年 , 香港教育却未完成“去殖民化”改革 , 导致许多香港年轻人对国家和“一国两制”充满偏见 , 令人深感遗憾和忧虑 。 教育系统乱象丛生 , 教师、教材、考试、学校、管理乃至制度性设计都存在不少问题 , 已经酿成种种恶果 。香港教育界必须尽早剔除害群之马 , 切断伸向校园的政治黑手 , 而这首先必须从整顿教学内容开始 , 在价值观标准上“去殖民化”以正本清源 , 否则受毒害的是一代年轻人 , 付出代价的是整个香港社会 。文/东篱旧友
推荐阅读
- 365教育集团|正式通知!护士考试时间确定9月开考
- 陕西城固教育体育|城固县原公镇中心学校力推晨读打造书香校园
- 光明网|教育部:汉字传承构筑文化自信
- 容下“影帝钟美美”,更能体现教育包容度
- 推广普通话|教育部:推广普通话和使用传承方言并不矛盾
- 致回不去的那些曾经
- 华图教育|晋升被疏忽,30年工龄每月少拿数百元,你关注过自己的工资吗
- 中小学英语老师王溯|教育贵在:立真求新——家长颠倒"黑白",教师还敢"管"学生吗?
- 教育影像志|九华和平科大小学:开展“和美阅读”表彰活动
- 教育影像志|双峰:"堂堂网应用"示范课展示与培训在斗盐中学举行
