[]高考语文:历年文学常识必考考点、易错点分析,赶紧看,别再丢分
![[]高考语文:历年文学常识必考考点、易错点分析,赶紧看,别再丢分](https://image.uc.cn/s/wemedia/s/upload/2020/893120069033902c94979440364c492b.jpg)
文章图片
![[]高考语文:历年文学常识必考考点、易错点分析,赶紧看,别再丢分](https://image.uc.cn/s/wemedia/s/upload/2020/1944abb34a7a93cec7c52847bbf8684e.jpg)
文章图片
【[]高考语文:历年文学常识必考考点、易错点分析,赶紧看,别再丢分】![[]高考语文:历年文学常识必考考点、易错点分析,赶紧看,别再丢分](https://image.uc.cn/s/wemedia/s/upload/2020/b0733c72ae26ec2c9ebfdaecf996e371.jpg)
文章图片
![[]高考语文:历年文学常识必考考点、易错点分析,赶紧看,别再丢分](https://image.uc.cn/s/wemedia/s/upload/2020/f707e3a35fd65df58614bcc7a8828d12.jpg)
文章图片
![[]高考语文:历年文学常识必考考点、易错点分析,赶紧看,别再丢分](https://image.uc.cn/s/wemedia/s/upload/2020/0486ea4b1f776bc3fd96b139c4cadc94.jpg)
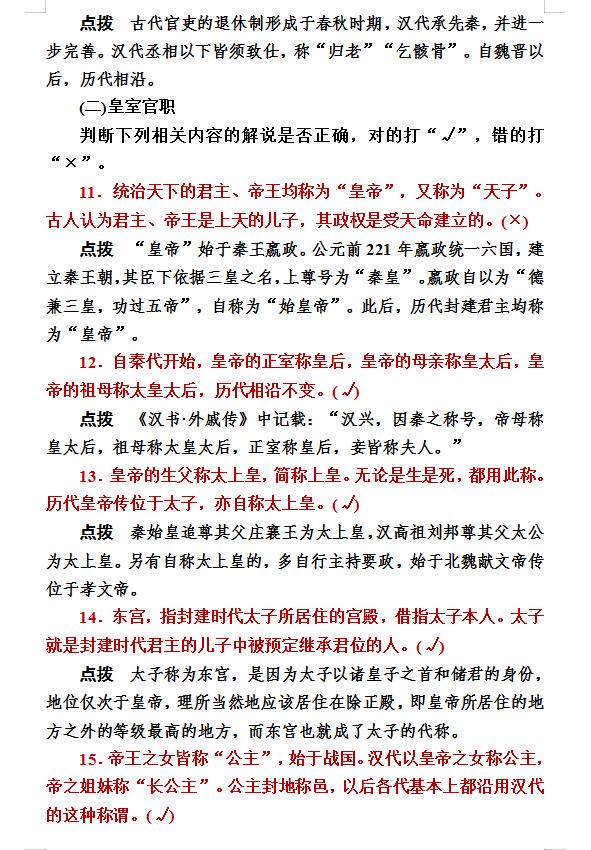
各位同学、家长大家好 , 我是清北创业团队的梦雅
清北创业团队由30名清华、北大的学生组成 , 助力中高考 , 分享经验 , 帮助大家快速提分 。 今天我们来说说高中语文 。
高考语文的文学常识是最好得分的部分 , 因为这个板块考点就那么多 , 只要大家把这些知识提前记住 , 那么怎么考 , 你都能拿分 , 也是提分最快的部分 。 但是记住却不容易 , 因为相近词比较多 , 很容易误解丢分 。
那么究竟怎么才能把这些知识点全记住呢?今天给大家系统得总结了《高考语文:文学常识必考考点、易错点分析》历年必考的考点都在这 , 大家吃透 , 就能稳稳拿分了 。 篇幅有限 , 只截取了部分 ,
资料获取方法
点击作者头像 , 私信 , 发送 “文学常识” 免费获取电子版
希望以上的总结能帮助大家 。
推荐阅读
- [理综]高考理综290分是什么水平?文综可以考到290分吗?
- 【理综】高考倒计时,理综怎样才能分数最大化?这些技巧你掌握了吗?
- 【】还有3天就要高考,高考考场已经布置好,今年高考有什么变动先看看考场
- ▲高考毕业,不建议报考的六大专业,你准备好了吗?
- ▲语文总是记不住怎么办,16种高效背诵法教给你
- 【高校】高考成绩中等的学生,适合报考这5所大学,将来很好就业
- #苟晶#关注高考事件,我们全被苟晶给骗了
- 『学霸』一年级学霸在期末语文考试作文中写出了“印刷体”,老师羡慕不已
- 「」7张真实照片揭露高考前夕这3个人到底有多累!让人看完感动到落泪
- 『高考作文』755字高考满分作文,30字无人能识,阅卷组长亲自出马写2000字注
