『物理』初中物理必考重难点——《电功率+欧姆定律》知识点总结!

文章图片

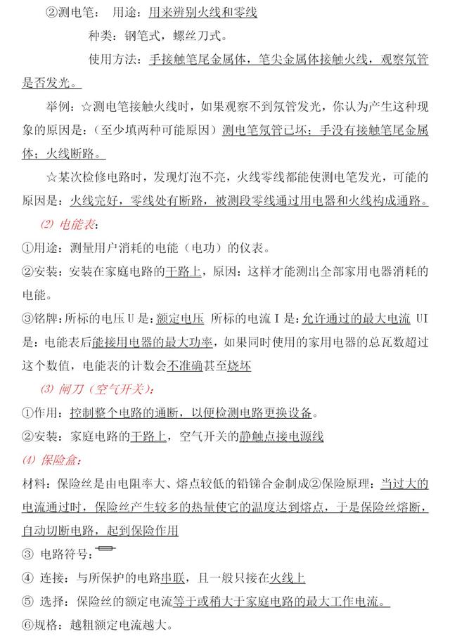
文章图片

文章图片

文章图片

文章图片

文章图片

文章图片

文章图片

文章图片
今天大师给大家带来的是初中物理考试必定会考到的《电功率以及欧姆定律》的知识总结 , 真的非常重要的知识考点!中学生们一定要掌握得很牢固!
【『物理』初中物理必考重难点——《电功率+欧姆定律》知识点总结!】物理大师
推荐阅读
- ▲初中生不应该有手机?班主任:不能只看坏处,没手机的孩子吃大亏
- 「物理」物理老师总结:初中“压力和压强”考点解析手册!复习多拿20分
- 『物理』初中物理常识题合集整理很全面,建议初中生都保留一份!
- 初中数学@初中数学丨动点最值问题19大模型+例题详解,彻底解决压轴难题
- 【物理】世界上物理专业最牛的大学排名,清华大学第十
- 『物理』佛脚来了!高分考生教你如何在高考中抢分,还有各科“偷分”技巧,千万别错过!
- 「刘宇宁」上海流浪汉身份被确认!系“北理工物理系学霸”研究兵工的
- 中考@还在做这4种“无用功”的初中生,班主任:可能无缘好高中
- 「中小学」为什么补课和不补课的初中生,升入高中后差距很大?原因有3点!
- 『早恋』初中生写的“情书”看哭老师,老师激动写批语:你把我感动了
