海南自由港的政策吸引力究竟在哪?( 二 )
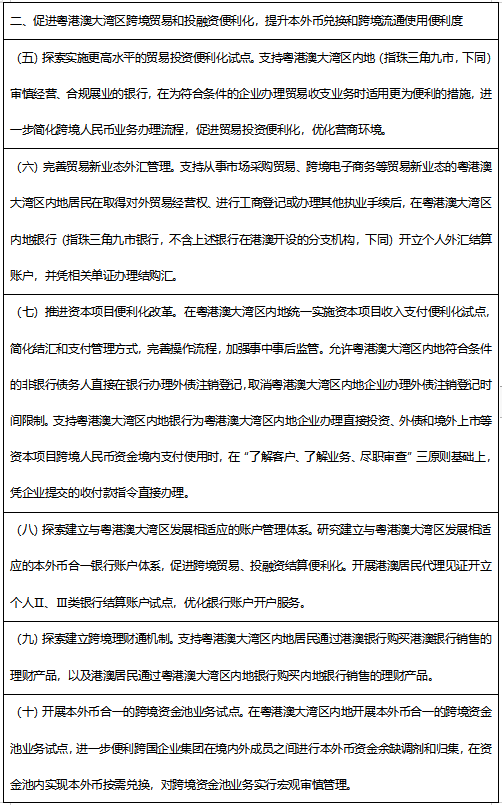
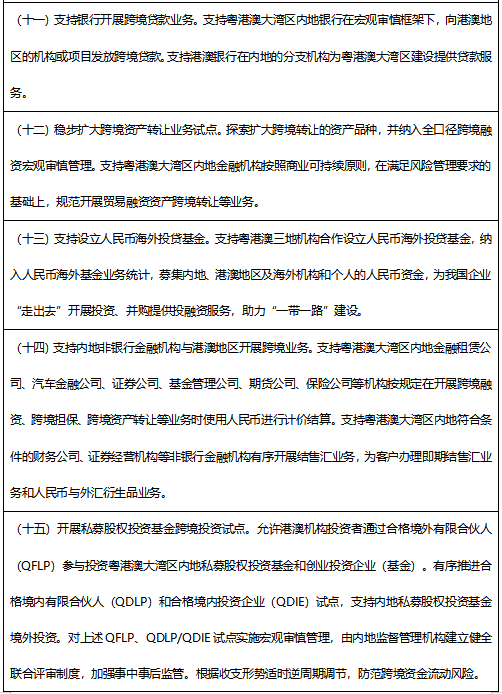
表2:关于金融支持粤港澳大湾区建设的意见


最后 , 海南自由港建设始终强调要在“管得住”的基础上再“放得开” , 故在坚持分步骤分阶段 , 把控建设海南自由贸易港节奏的同时 , 坚持自由贸易港中的“自由”是有限度的 , 其底线就是不发生系统性风险 , 放开的同时监管也要跟上 。为此 , 《方案》在金融风险防控方面突出强调 , 要建立健全资金流动监测和风险防控体系;建立自由贸易港跨境资本流动宏观审慎管理体系 , 加强对重大风险的识别和系统性金融风险的防范;加强反洗钱、反恐怖融资和反逃税(统称“三反”)审查 , 研究建立洗钱风险评估机制 , 定期评估洗钱和恐怖融资风险;构建适应海南自由贸易港建设的金融监管协调机制 。 特别是跨境资本流动宏观审慎管理体系和“三反”审查安排 , 未来将成为中国跨境资本流动管理的重要手段 , 这也是国际通行的做法 。 我们要在过渡期内逐渐积累这方面的经验 。海南自由港重点是对接高标准国际经贸规则看完上述分析 , 有人可能会比较失望 。 但是 , 笔者认为 , 这无损海南自由港成为中国制度型对外开放高地的总体战略部署 。海南自由港的政策优势或者吸引力 , 不在于跨境资金流动自由便利政策的先人一步 , 而在于在同等金融开放政策条件下 , 海南的人员自由流动(免签入境和低税率政策)、货物自由流动(零关税政策)、投资自由便利(低税率和零门槛政策)、运输往来便利(船籍港和船旗国政策)、有国际竞争力的税收制度(零税率、低税率、简税制)和法治制度(海南自由港法) , 等等 。海南建设自由贸易港 , 通过在上述方面学习借鉴国际知名自由贸易港先进经验 , 对接国际高标准经贸规则 , 探索形成具有国际竞争力的开放制度体系 , 将有利于为我国更深层次地适应和运用并积极参与国际经贸规则制定提供重要平台 。与此同时 , 我们也有理由相信 , 到本世纪中叶之前 , 在供给侧结构性改革和高水平对外开放动力支持下 , 中国扩大金融对外开放 , 实现人民币资本项目可兑换和国际化方面也会行稳致远 。 来源:虎嗅网
推荐阅读
- 深圳为限购政策“打补丁”
- 海南离岛免税:7月1日至15日累计销售10.7亿元
- 人才政策助力发挥人才潜力
- 海南上半年实际使用外资同比接近翻番
- 宠物养成|@高校毕业生,请注意今年这些新政策
- 情感|婚改新政策:天价彩礼要消失,恶俗婚闹被禁止,婚姻要回归本质!
- 潇湘晨报|江门人才岛专属人才政策正式发布
- 胡锡进:美国制定恶毒对华政策,据说出自这名华裔
- 小了白了兔|加强校企合作 海垦科学院团体与海南大学园艺学院签订合作框架协议
- 又降价了!iPhone现在只要3000多
