学霸▲20年高考!化学必考题型总结,高考学霸带你高三逆袭,建议打印

文章图片

文章图片

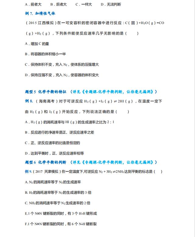
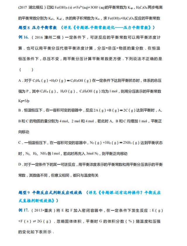
为了帮助考生们取得更好的成绩 , 清北助学团帮大家准备了一份化学必考题型总结 , 以及考点分析 , 希望可以在最后的冲刺阶段 助考生一臂之力!
下方由于篇幅限制 , 以下仅为部分截取 。 所以还是老规矩!
完整电子版以及更多学习资料免费获取方式:请点击我的头像然后发送私信 “资料” , 即可领取
【学霸▲20年高考!化学必考题型总结,高考学霸带你高三逆袭,建议打印】
推荐阅读
- [理综]高考理综290分是什么水平?文综可以考到290分吗?
- 【理综】高考倒计时,理综怎样才能分数最大化?这些技巧你掌握了吗?
- #中国科学技术大学#中国科学技术大学2019年在各省录取最低位次,考上的都是真学霸!
- 【】还有3天就要高考,高考考场已经布置好,今年高考有什么变动先看看考场
- ▲高考毕业,不建议报考的六大专业,你准备好了吗?
- 【高校】高考成绩中等的学生,适合报考这5所大学,将来很好就业
- #苟晶#关注高考事件,我们全被苟晶给骗了
- 『学霸』一年级学霸在期末语文考试作文中写出了“印刷体”,老师羡慕不已
- 「」7张真实照片揭露高考前夕这3个人到底有多累!让人看完感动到落泪
- 『高考作文』755字高考满分作文,30字无人能识,阅卷组长亲自出马写2000字注
