电子商务|野蛮生长的直播流量 也该挤挤水分了( 二 )
首个直播营销规范出台
剑指流量造假
目前,以直播为代表的KOL带货模式给消费者带来更直观、生动的购物体验,转化率高、营销效果好,不仅逐渐成为电商平台、内容平台的新增长动力,也正在变成人们的生活习惯 。
但看似频繁观看数据、点赞数量,动辄几千万的观看流量,上亿的成交额,很有可能是MCN机构、主播与平台三者之间一起堆砌的流量泡沫 。
上海知识产权法院认为,流量造假问题也会触犯法律问题,虚构视频点击量的行为属于反不正当竞争法第九条所规制的“虚假宣传”的不正当竞争行为 。
面对日益暴露出的流量造假、主播虚假宣传等问题,各方纷纷出手 。
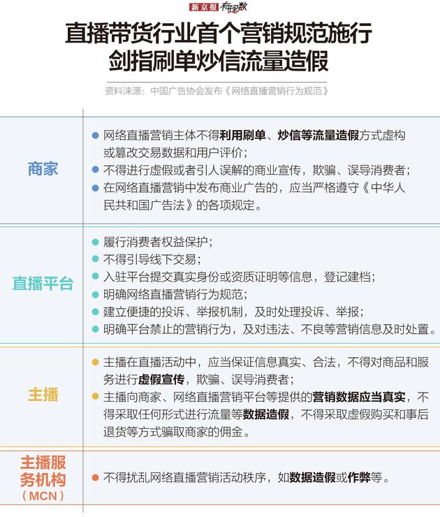
从7月1日起,中国广告协会发布的国内首份《网络直播营销行为规范》正式实施 。该《规范》对直播电商中的各类角色、行为都作了全面的定义和规范 。
文章图片
在流量造假方面,《规范》里明确提出,营销主体不得利用刷单、炒信等流量造假的方式虚构,主播不得采取任何方式进行流量造假,MCN机构不得进行数据造假和作弊 。这就从行业高度上对直播流量造假问题进行了规定 。
除此,直播平台也开始自行对虚假流量进行围追堵截 。直播平台利用算法发现那些不正常的流量增长,从而降低该视频的权重,严重的会给用户限流,反而得不偿失 。从技术手段上限制虚假流量 。
刀锋已经出鞘,子弹飞在路上,流量造假,这个直播行业的顽疾能否能被切除?需要时间的验证,也需要技术的不断革新,需要网红主播的业界良心,也需要监督举报机制的完善 。
访问:
【电子商务|野蛮生长的直播流量 也该挤挤水分了】京东商城
推荐阅读
- 脑子|1米2夫妻开车,看到驾驶舱,网友:脑子咋长的
- 电子商务|高达70%的退货率… 直播带货为何屡屡翻车?
- 电子商务|蚂蚁集团计划在科创板和港交所寻求同步发行上市
- 电子商务|EBay或将很快跟挪威公司Adevinta达成分类广告部门出售协议
- 奇星坊|世界上嘴巴最长的鸟 居然长这样子?!
- 电子商务|支付宝开放宠物鼻纹识别技术 猫和狗都能买保险了
- 电子商务|理想汽车预计7月31日正式登陆纳斯达克 短期市值或超80亿美元
- 重庆|蜀黍提醒丨假期来临,你想喝着冰汽水打游戏吗?
- |日产珠海大道连跨三车道野蛮变道,害宝马急刹别克翻
- 电子商务|中通快递被指搞假人安检员 评论:调查必须来真的!
