日程|今年上海高考招生录取日程出炉!7月30日起填报本科志愿
_原题为 今年上海高考招生录取日程出炉!7月30日起填报本科志愿
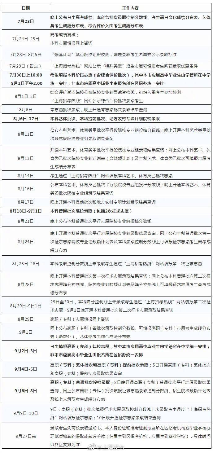
【日程|今年上海高考招生录取日程出炉!7月30日起填报本科志愿】【今年上海高考招生录取日程出炉!7月30日起填报本科志愿】教育资讯市教委说 , 2020年上海市普通高校秋季统一考试已结束 , 招生录取工作将于7月下旬启动 。 请考生根据本人实际情况 , 对照相关日程 , 把握时间节点 。 日程详见
文章图片
声明:转载此文是出于传递更多信息之目的 。 若有来源标注错误或侵犯了您的合法权益 , 请作者持权属证明与本网联系 , 我们将及时更正、删除 , 谢谢 。
[责任编辑: ]
推荐阅读
- CPI|食品供应充足,下阶段北京CPI有望平稳运行
- 意见|今年新开工改造老旧小区3.9万个 涉及居民约700万户
- 留学|美国留学政策朝令夕改,今年中国赴美留学市场要“凉凉”?
- 汕头大学今年计划招生3100人,新增预防医学、药学2个专业
- 广外今年招生5100名,新增汉语国际教育专业
- 今年华工要开这5类教改班,有22个班直接招高考生
- 广东工业大学今年计划招生9500名,新增5个新工科专业
- 第23届上海国际电影节发布金爵奖官方入选影片名单
- 国际乒联:暂停8月所有赛事活动,中国香港公开赛今年内无法重新安排
- 嘉定|最新!上海嘉定37所初中名单汇总!民办强于公办!附学费标准!
