汛期|汛期来了!哪些化学品遇水就反应?起火怎么办?118招处置方法
注意!注意!
最近这段时间的天气
可真是“一言难尽”
小雨、中雨、大雨、暴雨、大暴雨
随机切换
还不时伴着电闪雷鸣和阵阵狂风
文章图片
夏季汛期
各类危险化学品事故进入易发多发期
提醒!
千万要注意安全!
文章图片
2015年9月
一辆载运27.6吨危险化学品五硫化二磷的半挂车,侧翻于连接关中、陕南的省级干线姜眉公路上。该危险化学品遇水可产生剧毒气体,随时发生爆炸。
文章图片
2014年8月
杭金衢高速公路往杭州方向278K,离义乌出口五公里处,一辆厢式货车违规运输危化品连二亚硫酸钠(俗称保险粉),突然发生燃烧事故。该物质遇水会发生强烈反应并燃烧,产生大量的有毒有害气体,对人体和周边环境造成影响。
文章图片
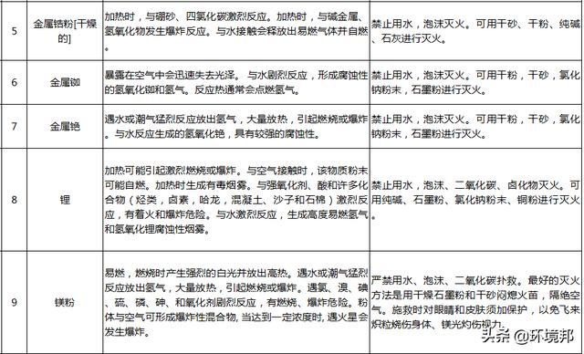
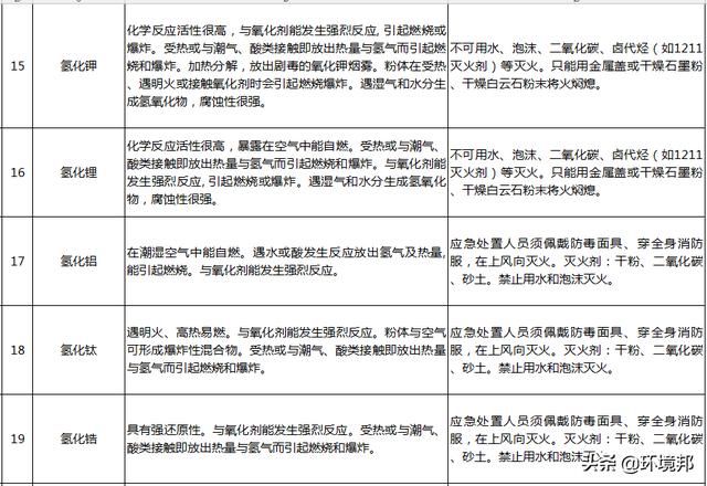
近日,为强化雨季汛期危险化学品安全管理,防范危险化学品事故,湖北省应急管理厅对照《遇水反应危险化学品的事故特点及应急处置对策》,结合危险化学品目录(2015)及实施指南等相关文件,组织有关单位梳理了遇水反应的危险化学品名单及应急处置措施共118条。
- 遇水反应有爆炸危险的物质1-56条;
- 遇水反应有燃烧危险的物质57-75条;
- 遇水反应有中毒危险的物质76-105条;
- 遇水反应产生氯化氢的物质106-118条。
注:点击图片放大浏览,效果更佳

文章图片

文章图片

文章图片

文章图片

文章图片

文章图片

文章图片

文章图片

文章图片

文章图片

文章图片

文章图片

文章图片

文章图片

文章图片

文章图片

文章图片

文章图片

文章图片

文章图片

文章图片

文章图片

文章图片

文章图片

文章图片

文章图片

文章图片

文章图片
【 汛期|汛期来了!哪些化学品遇水就反应?起火怎么办?118招处置方法】来源:湖北应急管理
免责声明:所载内容来源于互联网及业内人士投稿,微信公众号等公开渠道,我们对文中观点保持中立,文中观点不代表本公众号观点,所有文章仅供参考,交流之目的。转载的稿件版权归原作者和机构所有,如有侵权,请联系我们删除。
推荐阅读
- 下雨|北京今起进入主汛期,水务部门加强防洪排涝各项工作
- 万能营养师|玉米鸡蛋能一起吃吗?常吃玉米的好处有哪些?一起进来看看!
- 开开筱观世界|不同的野菜,养生功效渐为人所知,哪些野菜具有养生功效呢?
- 小敏享养生|哪些日常小习惯影响生活?快来看看这些习惯你们有没有!
- 本本分享|那些在大海中横行,鼎鼎大名的海贼,你都知道有哪些嘛
- 疫情|复盘北京战疫,我们得到哪些启示?
- 培训|编导艺考培训机构哪些相对正规
- 小龙虾|江苏疾控提醒:汛期切勿自行捕捞野生小龙虾食用
- 培训|哪些编导培训辅导班不能轻信
- 湖北宜昌|湖北宜昌实行2.5天弹性休假制度!2.5天弹性休假制度有哪些好处
