贾诩|三国志战略版:用2个四星武将带着贾诩上战场,让赵云去蜀枪休息吧!

文章图片

文章图片

文章图片

文章图片

文章图片

文章图片

文章图片
前言:贾诩三势阵队伍一直不温不火 , 主要的原因是因为需要赵云做核心输出 , 玩家很少用赵云与贾诩搭配 。
所以本期零氪玩家花席介绍一个低配版本 , 让贾诩带2个四星就可以用 , 效果比赵云差但节约核心武将 , 赵云可以去蜀枪休息了 。
【本文不是分享无敌阵容 , 只介绍贾诩低配思路 , 想看贾诩无敌的不用向下看了】
一:选将思路
贾诩的战法可以混乱敌人 , 但是也会混乱自己人 , 所以赵云自带洞察就成了贾诩最好的搭配 , 那就要思考还有谁不怕贾诩混乱了 , 一般带左慈、华佗这样的武将做治疗 。
花席第一时间想到是朱儁 , 因为他的战法在准备回合就释放到敌人身上 , 所以后期就算被混乱也不怕 。
最终不怕贾诩混乱的四个武将 。
1:朱儁 镇压黄巾 2-3回合对敌人造成伤害
2:于吉 兴云布雨 2-5回合对敌人造成伤害
3:王平 无当飞军 1-3回合对敌人造成伤害
4:徐盛 疑城 75%概率发动 , 发动后获得2回合免疫混乱 。
除赵云之外 , 只有这4个武将与贾诩搭配不怕混乱 。
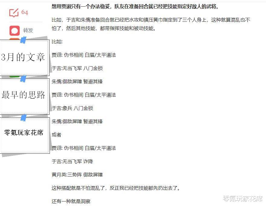
3月份贾诩出现时花席做过一个云搭配 , 让贾诩与于吉、朱儁搭配 , 依靠指挥战法打伤害 , 贾诩控制敌人 。
可惜自己没有于吉 , 一直到4赛季都没有于吉所以没办法测试 。
其他玩家的于吉也少 , 所以文章发了三个月 , 也没人用过这个队伍 。
被遗忘的四星徐盛
有一天有读者问 , 徐盛是不是可以与贾诩组队 , 这时才想起原来徐盛也是可以免疫混乱的 , 于是自己就测试了一下 。
【四星徐盛谁都有 , 这个还是很容易的】
二:组队思路主将:贾诩 暂避其锋
副将:徐盛
【贾诩|三国志战略版:用2个四星武将带着贾诩上战场,让赵云去蜀枪休息吧!】副将:朱儁 无当飞军 唇枪舌战
上一篇文章介绍了让朱儁当肉盾的玩法 , 让主将前三回合打出伤害 , 通过唇枪舌战吸引普攻当肉盾 , 所以朱儁的战法是最先确定下来的 。
为什么剩下三个战法不说呢?因为自由度很大 , 很多战法都适合 , 但是也没有最好的 , 因为好战法都是别的队伍带了 , 我倒是想把破阵摧坚和万箭齐发给徐盛带的 , 徐盛有【后发先至兵书】很适合准备战法 。
奈何这两个战法都是别人的 , 也就不介绍了 , 你有啥就带啥吧!
不带治疗的情况下 , 徐盛可以带【骑虎难下】 , 因为有朱儁吸引目标 。
三:战场表现以下是花席在战场使用这个队伍的实际表现 , 如实的记录下每一次战斗 。
推荐阅读
- NB游戏|概率低?为何别人寻访都是橙将,三国志战略版:司马徽寻访
- 司马徽|三国志战略版:司马徽寻访,概率低?为何别人寻访都是橙将
- 三国志战略版|别的游戏是土豪吊打平民,而《三国志战略版》的平民竟然把土豪打到哭
- 西凉|三国志战略版:3回合秒人太轻松!这就是吴骑强势的最大依仗?
- 三国志|三国志战略版:哪些要素最重要?英雄多多益善,铜币可以保值
- 司马懿|三国志战略版:司马懿不会用?跟这俩武将组一队,没禁疗基本无解
- 袁绍|三国志战略版:\SP袁绍\强不强,对比姜维与司马懿的伤害就明白了
- 3DM游戏网|架空世界即时战略游戏《钢铁收割》发布剧情CG?
- 袁绍|三国志战略版:花席深度解读“SP袁绍”,是大势所趋还是无奈之举
- 3DM游戏网|两大史实剧本登场,《三国志14》7月30日更新已上线
