教育考试院|四川省2020年公安普通高等院校面试、体检安排
_原题为 四川省2020年公安普通高等院校面试、体检安排
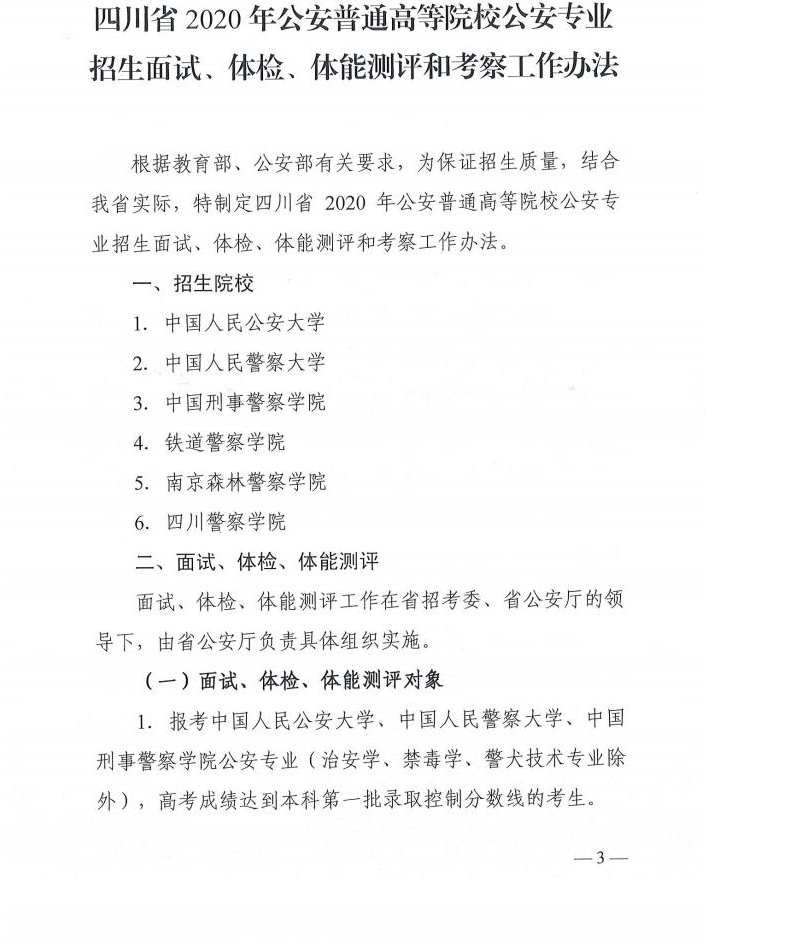
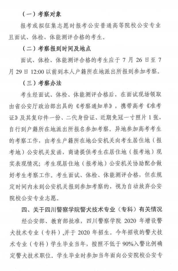
成都全搜索新闻网7月24日讯据市教育考试院消息 , 四川省高等教育招生考试委员会、四川省公安厅印发《四川省2020年公安普通高等院校公安专业招生面试、体检、体能测评和考察工作办法》 。 今年有中国人民公安大学、中国人民警察大学、中国刑事警察学院、铁道警察学院、南京森林警察学院、四川警察学院等六所公安普通高等院校在川招生 。 报考考生须于7月26日至7月28日进行面试、体检及体能测评 。 全省共设成都、泸州、南充、阿坝、甘孜、凉山六个测评点 。
此外 , 因新冠肺炎疫情 , 考生进入考场前需现场填写《2020年公安院校公安专业招生面试、体检、体能测评疫情防控责任承诺书》和现场出示天府健康码 。
考试前14天内有国内疫情中风险地区旅居史或天府健康码显示黄码的考生 , 需持有7天内核酸检测阴性结果证明 。 考试前14天内有国内疫情高风险地区或国(境)外旅居史、与新冠病毒肺炎确诊、疑似病例或无症状感染者有密切接触史、天府健康码显示为红码的学生 , 需要集中隔离结束并健康码为绿码 , 持有7天内核酸检测结果阴性证明方可参考 。
原文如下:
文章图片
文章图片
文章图片
文章图片
文章图片
文章图片
文章图片
文章图片
文章图片
【教育考试院|四川省2020年公安普通高等院校面试、体检安排】
文章图片
推荐阅读
- 四川暴雨预警、地灾预警齐发
- 家庭教育|孩子青春期“易燃易爆”,家长如何逞强与示弱?
- 青岛上海路小学|秋季开学临近 岛城这所百年校园这样统筹教育复学与防疫工作
- 洪恩|洪恩教育荣获2020行业影响力品牌奖
- 万全|欢迎回家 | 鸿文教育集团已做好万全准备,迎接家人返岗
- 消息资讯|宁波成人教育本科的文凭含金量高吗?
- 教育|澧县小渡口镇中学举办2020年教师暑期培训班
- 崇俭尚|我的教育教学策划704:顺便谈一下节约(2020.8.29.)
- 全国妇联|《家长家庭教育基本行为规范》来了!全国妇联、教育部最新修订
- 社会|南阳宛锦程教育培训学校成立义工服务队志愿服务社会
