考生|青海高考分数线公布:普通理工类本科一段352分
_原题为 青海高考分数线公布:普通理工类本科一段352分
经青海省招委会审议通过
2020年我省普通高考分数线为
普通文史类
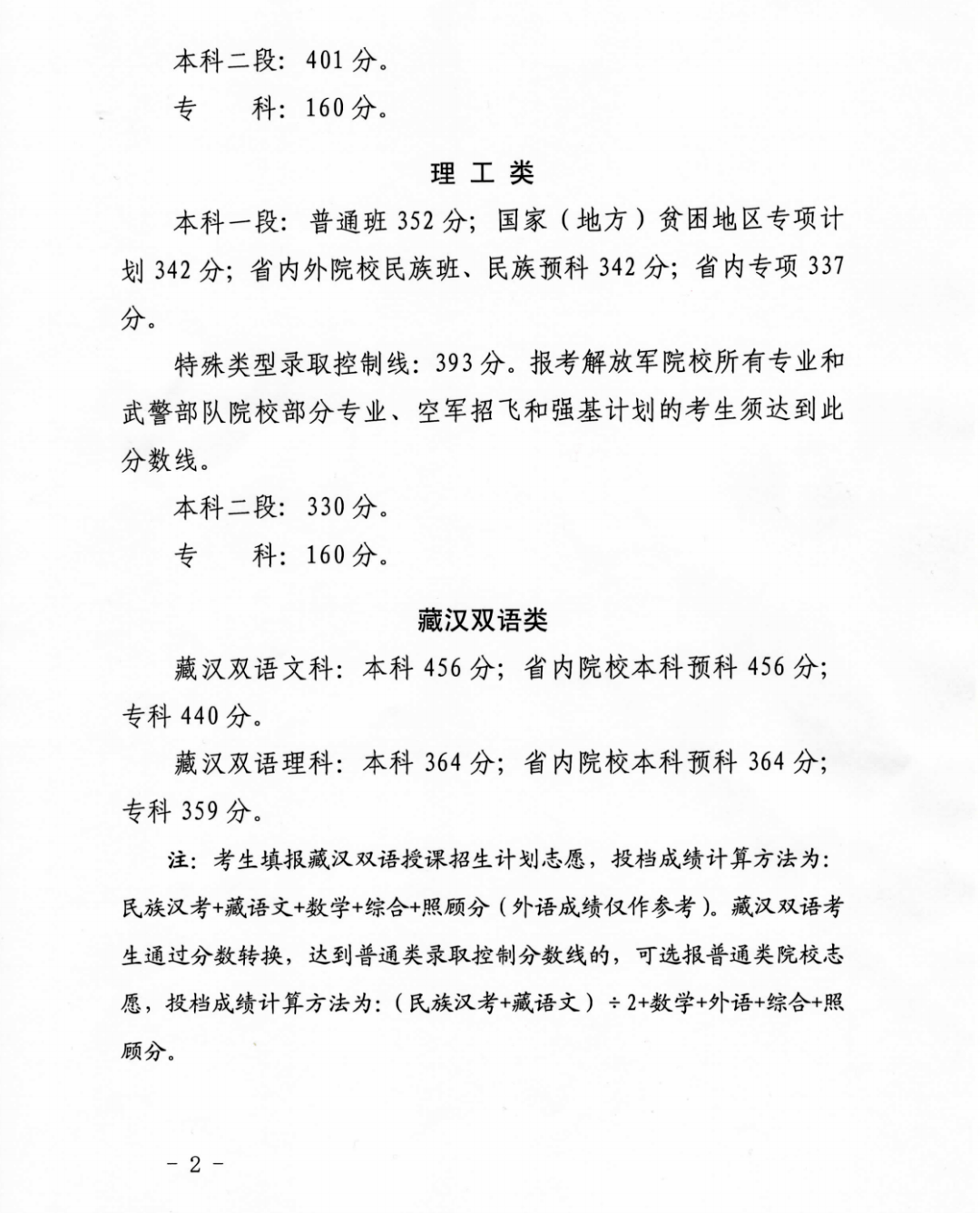
本科一段439分
本科二段401分
专科批次160分
普通理工类
本科一段352分
本科二段330分
专科批次160分
面对疫情防控常态化和考生人数屡创新高的新形势、新任务、新挑战 , 在省委、省政府的亲切关怀和坚强领导下 , 在省招委成员单位的共同努力下 , 在各级各地教育行政部门、招考部门和社会各界的通力合作下 , 向考生、家长和社会交出了“平安高考”“健康高考”“暖心高考”“诚信高考”的满意答卷 。 省教育招生考试院将积极谋划、主动服务 , 最大限度地为考生和家长提供优质周到的服务 , 帮助万千学子走入理想的高等学府 。
一是不断拓展考生选择空间 。 今年 , 我省将原普通高校招生录取第一批本科、第二批本科和省内预科合并为新的本科一段批次;将原第三批本科批次调整为本科二段批次 。 批次合并后 , 考生的自主选择范围将更广、高校的自主办学空间会更大、家长的主动认同程度将会更高、社会的总体反响也会更好 。 下一步 , 我们将切实做好相关政策解读、志愿填报指导等服务 , 给考生以权威高效、精准细致的解答和指导 , 不断拓展考生的选择空间 。
二是不断强化信息服务能力 。 今年省教育招生考试院继续为广大考生提供快速、便捷的成绩查询和信息推送服务 。 今天11时许 , 考生即可通过青海省教育考试网查询本人高考成绩;已经绑定了“青海省教育招生考试”微信公众服务号的考生 , 也可在第一时间收到成绩信息推送 , 方便考生尽早知晓成绩 , 提前着手志愿填报事宜 。 同时 , 为了使考生填报志愿更加科学、精准、高效 , 在志愿填报系统内增设和完善了志愿填报助手功能 , 为考生避免填报误区 , 进入心仪学府添砖加瓦、加油助力 。
三是不断优化咨询宣传服务 。 针对今年疫情防控的特殊形势 , 我们将进行“线上+线下”相结合的政策咨询和院校宣传服务 , 不断延伸服务触角 , 切实提升服务质效 。 线上 , 将重点依托教育部“阳光高考”信息平台、2020年全国普通高校招生咨询平台(E高招)等网络平台组织省内外院校进行线上宣讲 。 同时 , 将于7月26日分别举办两次网络直播 , 就考生、家长朋友们所关心和关注的问题进行集中讲解和在线答疑 。 线下 , 将于7月26日—7月31日在青海省教育招生考试服务大厅开展政策咨询解答和省内部分高校宣传咨询专场活动 , 用心用情用力为考生提供服务、释疑解惑 。
接下来
考生将开始网上填报志愿
【考生|青海高考分数线公布:普通理工类本科一段352分】时间从7月29日9:00起
至8月2日22:00止
录取工作拟于8月5日正式开始
预计9月15日结束
文章图片
文章图片
文章图片
文章图片
(原标题为《 快讯!2020年青海高考分数线公布》)
(本文来自澎湃新闻 , 更多原创资讯请下载“澎湃新闻”APP)
推荐阅读
- 青海西宁暴雨多路段被积水“占领”:公交车司机背考生过马路
- 湿地湖区|8月老中少3人的三江源环青海游一 之贵德
- 考生可|希腊高考成绩正式发榜 近八万名考生被高校录取
- 考生|希腊高考成绩正式发榜 近八万名考生被高校录取
- 青海|武汉大学2020年录取分数线出炉,全国一卷湖北录取分数线最低
- “检察长言行一致,说到做到”——青海大检察官给来访群众发放司法救助金
- 【一江清水向东流——2020走进昆仑文化?直播大美青海】“2020格尔木昆仑山敬拜大典”举行
- 【一江清水向东流——2020走进昆仑文化?直播大美青海】昆仑之韵
- 【一江清水向东流——2020走进昆仑文化?直播大美青海】昆仑瑶池:悠远空阔的高山湖泊
- 【一江清水向东流——2020走进昆仑文化?直播大美青海】“拜”昆仑 “敬”昆仑
